智能家居行业研究报告 | 36氪研究

消费物联网大市场下的智能家居行业发展业态深度分析。

文 | 李晓晓
智能家居行业发展背景
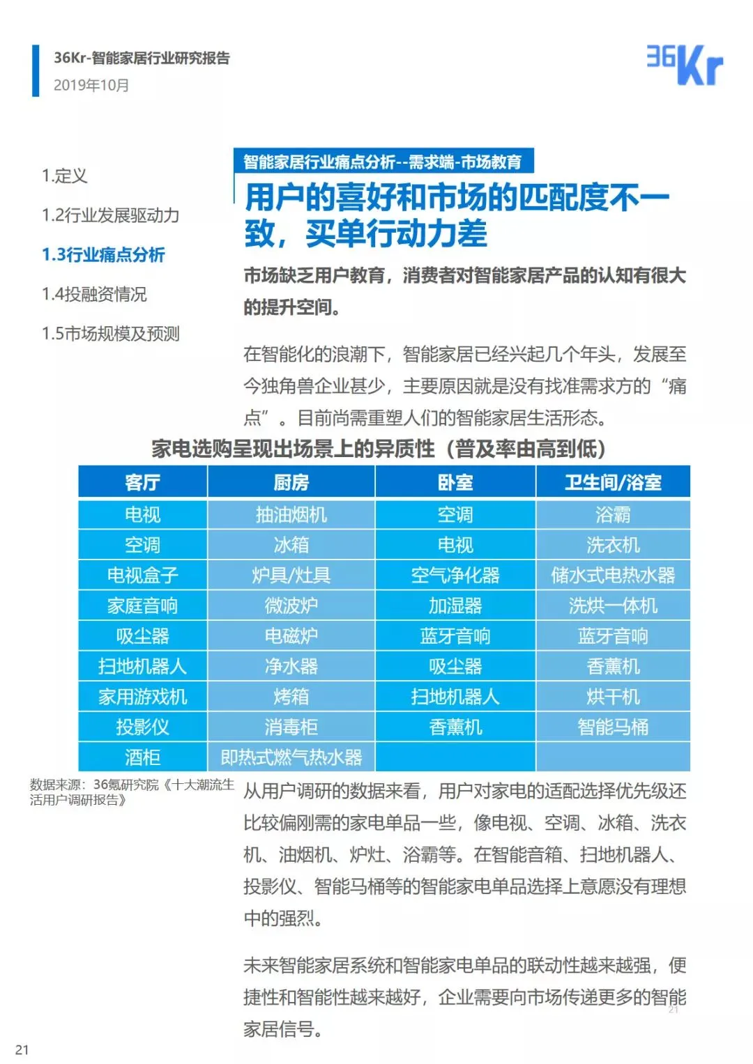
物联网(简称IoT)即“万物相连的互联网”,是互联网基础上的延伸和扩展的网络,将各种信息传感设备与互联网结合起来而形成的一个巨大网络,实现在任何时间、任何地点,人、机、物的互联互通。移动通信技术的迭代往往给人们的生活带来巨变,相较于1G的移动通话、2G的短信通讯、3G的手机触网、4G的视频类应用飞速发展,那么5G的高网速与低时延,正在带给人们带真正的“万物互联”的便捷生活。智能家居的概念自上世纪九十年代被比尔.盖茨提出以后,这个行业就一直在不断地发展和创新。据前瞻产业研究院发布的《中国智能家居设备行业市场前瞻与投资策略规划报告》统计数据显示,2017年全球智能家居市场规模为357亿美元,2018-2023年间的复合年均增长率为26.9%,预计到2023年将达到1506亿美元。国内,2016年中国智能家居市场规模已达2608.5亿元,2017年中国智能家居市场规模达到3342.3亿元,同比增长24.8%。预计未来三年内,智能家居市场将保持21.4%的年复合增长率,到2020年市场规模将达到5819.3亿元。目前,中国智能家居市场已形成新的战事格局:以格力、海尔、美的等为代表的传统电器厂商阵营;以华为、小米等为代表的通讯、手机、智能硬件厂商阵营;以BAT为代表的互联网平台阵营;还有主推智能家居概念的智能家居系统和智能家居硬件初创公司阵营等。除此之外,在智能家居产业链上的其他参与者也在布局智能家居新业务线,比如以京东、苏宁等为代表的电商平台、以绿地、恒大为代表的房地产开发商等。智能家居行业发展历程
智能家居行业发展的诸多驱动力
智能家居行业的市场规模及投融资数据
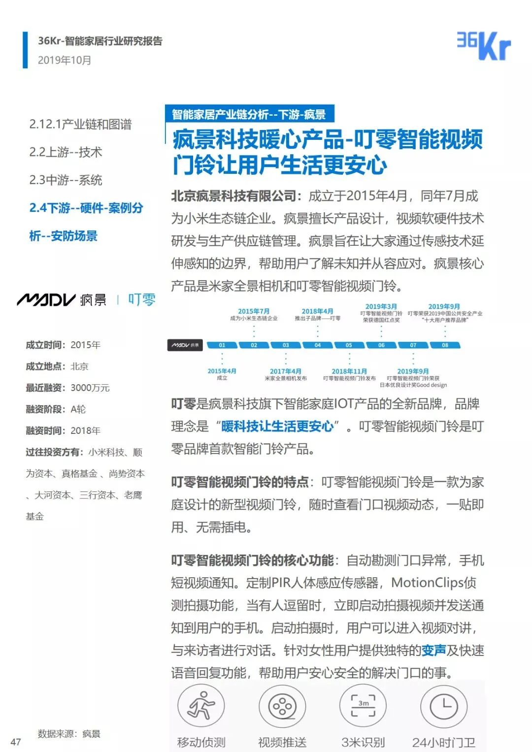
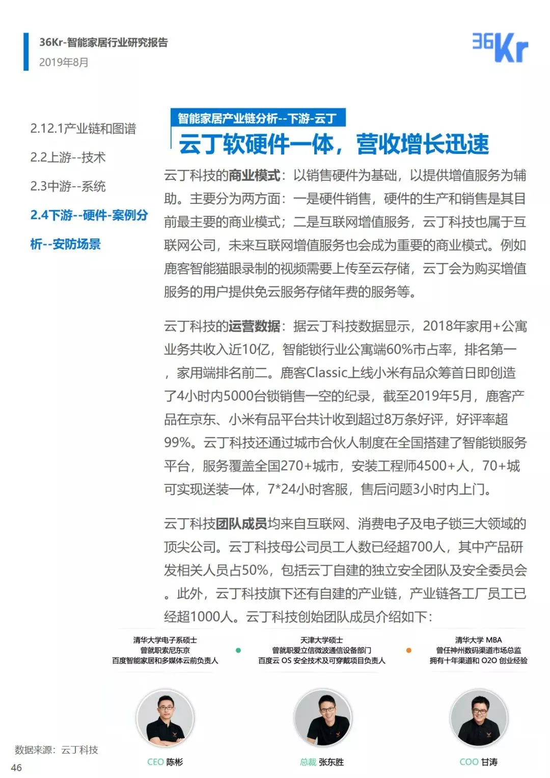
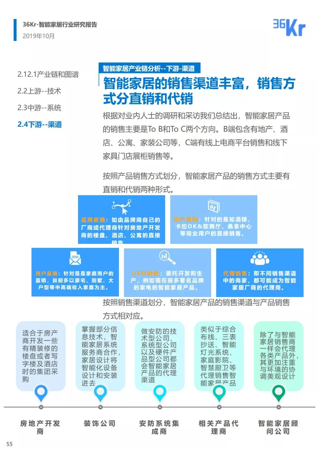
智能家居行业的产业链详细分析及对应的典型企业
智能家居行业未来发展趋势预测
以下为《5G时代下的智能家居竞争格局》36氪智能家居行业研究报告全文。




36 氪研究院是 36 氪子品牌,专注于一级市场的行业研究,通过定性定量结合的方式研究新兴行业与企业,欢迎大家积极与我们交流讨论。分析师:李晓晓 lixiaoxiao@36kr.com Wechat:15011504594 ;关注人工智能教育、 人工智能领域