
酒商点击图片报名2020中酒展,可免费获得两晚四星级酒店住宿和精美大礼包
转自丨公众号:虎哥的研究(ID:spylxyh)
文丨方正食品团队首席分析师、组长 薛玉虎
方正观点
1、次高端逻辑持续兑现,大趋势已成:18年以来,我们已连续发布两篇深度报告来阐述行业投资逻辑以及未来成长趋势,提出了“300元次高端价位是本轮行业主流价位增长的核心趋势”、“区域龙头利润弹性显现,收入增长逐步加速”等观点,从2018年走势、19年中报以及渠道反馈来看,之前提出的判断和观点均在逐一验证中,以古井、口子窖、今世缘、洋河等为代表的区域龙头公司,次高端价位均保持了高速增长态势,占整体收入比重稳步提升。但目前市场对次高端的认知还不充分,白酒行业的发展最后一定是行业最主流价格带的成长,现在无论从时间还是空间的角度看,次高端的成长都才刚刚开始。
2、次高端进入消费需求驱动的增长阶段,韧性和持续性都会更强:12年上一轮次高端的发展由高端泡沫化、三公消费、资本投机以及企业开创公关团购营销模式共同推动,消费基础脆弱.五六年时间过去了,消费者可支配收入增加、消费能力提升、品牌意识增强以及资产价格上涨等因素共同影响下,100元向300元价格带升级已具备大众消费能力的强力支撑;同时,消费阶梯式升级特点也使次高端使成长持续性更强,白酒行业的消费升级趋势已经形成,经济波动和行业调整只会影响升级的速度,但不会改变趋势。
3、次高端具备千亿以上规模,3-4倍行业成长空间,区域龙头产品结构提升空间大,省内市场足够支撑未来5年以上的快速增长:从行业现状看,100元价位的总收入规模仍然是占比最大的,约占整体的35%-40%左右,总规模达到2000亿-2500亿左右。行业未来的新趋势300元(200-500元)价位取代原来的100元的中高端成为新主流商务消费的主流价格带,根据我们测算,如若百元价位20%的消费量升级为300元价位,将直接带来1000-1500亿左右的市场容量,成长空间巨大。此外,目前区域龙头次高端产品收入占比普遍在20%-30%之间,省内市场升级空间大,参考今世缘产品结构,未来随着次高端价位的持续快速扩容,各省级龙头的次高端占比会提升至50%以上。
4、次高端的快速成长已从300元扩散至500元价位:从今年春节的情况看,次高端价格带中,除了300元价位继续扩容外,500元价位的增长也开始明显提速,泸州老窖的特曲60版,从14年推出以来连续高速增长,预计今年将达到10亿销售规模;据渠道反馈,口子窖20年今年增长也开始明显提速,规模体量超过10年口子窖;洋河梦6销售规模在今年也超过梦3成为梦系列中的最大单品。可以看到,除了次高端价格带整体快速扩容外,200-500元价位内部也开始呈现升级的趋势,一方面,价位的升级有利于持续打开次高端的成长空间,另一方面,高价位的竞争具备品牌壁垒,未来次高端的抢占将更有利于品牌优势突出并且提前做价格带布局的企业。
5、次高端需要“品牌+营销”两条腿走路,区域龙头垄断控制消费升级的能力更强,成长具备持续性:次高端的发展需要“品牌+营销”两条腿走路,区域龙头经过多年培育,其品牌已足够支撑次高端的发展。与全国性名酒相比,区域龙头更接近消费者,拥有与核心消费群体直接沟通的能力,因此企业资源转嫁以及产品结构提升更加顺其自然,而且区域名酒知名度高,在根据地市场具有扎实的根基,其品牌影响力能够对次高端价位形成有效支撑,从而在200-500元次高端价位完成占位,成长持续性强。
6、利润增速持续快于收入增速,净利率存在进一步提升空间:目前次高端区域龙头300元以上占比还比较小,收入增速对利润贡献较小,但未来随着次高端价位继续放量增长,我们预计公司的净利率还有较大的提升空间,利润增速将持续快于收入增速。一方面,产品结构的提升带动毛利率持续增长,从而拉动公司净利率稳步提升;另一方面,未来将会有越来越多的企业将费用从渠道端转向消费者培育和品牌塑造,这个过程不仅可以带来费用使用效率的大幅提升,同时随着品牌势能释放和规模效应产生,费用率也会随之下降。
7、综合来看:今年已是白酒行业复苏的第四年,可以看到,行业的向上趋势仍在延续,未来随着价位升级和集中度提升,我们认为投资机会仍然集中在高端和次高端两个价格带上,除了高端茅五泸外,我们持续看好次高端价位的快速扩容,主流价位的成长仍是行业最核心的趋势之一。建议重点关注的次高端品牌:口子窖、古井贡酒、今世缘、洋河股份、山西汾酒、老白干酒、水井坊。
8、风险提示:高端酒价格下跌,如贵州茅台市场批价跌破1200,五粮液、国窖1573跌破600元带来需求替代风险;区域龙头目前次高端占比较低,对直接的收入增速贡献还不高;行业面临一些政策的冲击;经济疲软导致政商务活动减少,影响白酒消费;食品安全风险。
报告正文
一、三论次高端:趋势已成,未来已来
次高端是我们最早在17年底提出的白酒行业中的一个板块的趋势性机会,去年我们连续发布了两篇关于次高端的深度报告,系统地阐述了次高端价位的投资逻辑以及发展趋势。在第一篇《白酒行业深度报告20180204:重新认识次高端:新商务主流价位崛起》中,重点阐述了次高端尤其是区域龙头的成长逻辑和发展趋势,核心观点包括300元次高端价位是本轮行业主流价位增长的核心特征、次高端发展进入企业竞争主导阶段、区域名酒开始找到向次高端升级的路径、次高端需要品牌力和营销力共同支撑等。基本面上我们看好全国性名酒和区域性龙头共同发展机会,但结合业绩、估值和市场预期三重选股标准,重点推荐业绩弹性加大、估值仍在底部的优秀区域龙头酒企。
在第二篇深度报告《白酒行业深度报告20180916:再论次高端:趋势明朗,逻辑强化,长线空间打开》中,我们复盘了上一轮次高端和本轮次高端成长的核心差异,同时用历史数据证明了区域龙头的成长属性更为突出,并且白酒行业不是全面好转,而是高端和次高端价格带的结构性机会,未来次高端将具备千亿以上的成长空间。在这篇报告中,我们强调了在未来挤压式竞争过程当中,唯有品牌力和管理营销能力的龙头公司才能够获得持续增长。
回过头看,从2018年走势、19年中报以及近期渠道反馈来看,我们之前提出的判断和观点均在逐一验证中,以洋河、古井、口子窖、今世缘、山西汾酒等为代表的区域龙头公司,次高端价位目前仍然保持着高速增长态势,次高端价位拉动业绩稳健增长,占整体收入比重逐步提升。19年以来,市场的注意力重点集中在了春节销售最超预期的高端白酒上,对次高端的关注度反而降低了,尤其部分公司中报业绩低于预期后,再次加大了市场对次高端价位成长前景的担心。第三篇深度报告我们将从市场对次高端的核心关注点和疑问点出发,进一步阐述次高端的成长逻辑和未来走向,参照历史规律,行业未来的发展一定是其主流价位的扩容,而次高端价位成长目前才刚刚开始。
二、如何看待次高端的成长持续性?
次高端进入消费需求驱动的增长阶段,韧性和持续性都会更强:上一轮(2011-2013年)次高端的发展由高端泡沫化、三公消费、资本投机以及企业独特营销模式共同推动(详见《白酒行业深度报告20180916:再论次高端:趋势明朗,逻辑强化,长线空间打开》),成长基础脆弱。行业在经过5年时间的积淀后,在消费升级和通胀等因素影响下,100元向300元价格带升级已经具备强大消费能力的支撑,“消费升级+高端名酒持续涨价”直接催化次高端发展,而上一轮导致价格带泡沫的三公消费、资本投机以及渠道非理性助推都已不复存在,成长更加良性。从过去两年情况看,企业主导下的消费升级也已取得成功,次高端价位连续高速成长,消费者消费场景多元化,需求支撑、氛围起势、趋势已成,我们认为次高端价位未来仍会继续快速扩容,持续性和扩容空间有望持续超出市场预期。


2.1基础更牢:次高端成长的核心驱动力是消费升级带来的主流价位上移
“消费升级+高端名酒提价”直接催化次高端发展:本轮次高端的崛起是自16年底茅台一批价格突破千元为起点,这一点和上一轮比较像,中高价位需求的爆发都有高端白酒价格大幅上涨后拉开的价格空间,因此,基于这单一因素判断,大家很容易再得出“次高端是最为脆弱的价格带”的结论。实际上,在12年经历去三公之后,白酒价格泡沫迅速破灭,到15年触底企稳,在这一过程中整个行业特别是以茅台为代表的高端白酒成功实现消费市场的转移,三公消费转向大众消费,同时居民的社会财富迅速积累(住宅等资产价格快速上涨),收入水平逐步提升,消费能力明显增强,因此在行业触底回暖之后,白酒行业的消费升级呈现出了惊人了爆发力,到17年底,次高端就已经进入到消费需求自发驱动的增长阶段中,在江苏、河南、安徽等白酒消费升级比较领先的地域,我们可以看到在稍高端的商务宴席、礼品、婚宴当中,以梦之蓝、口子窖10年、古井8年等次高端价位的白酒消费已经成为较为普遍甚至成为主流的现象。


2.2持续性更强:消费阶梯式升级特点使次高端使成长持续性更强
从行业发展趋势来看,白酒消费升级呈现了“缓蓄势、急爆发”的特点:在白酒历史分析的深度报告中(详见《方正食品饮料20170601—白酒行业深度报告:以史为鉴,新趋势下的白酒行业将走向何方》)我们已经指出,白酒行业具备社交消费、精神文化消费属性等,因此,白酒消费具有典型的“候鸟式”特征,年节消费更集中,在一二线城市基层人员的收入这两年增幅明显,快递、外卖、家政、建筑等劳动密集行业月收入可达8000-10000元甚至更多,为消费升级提供了直接动力。但仍需强调的是,白酒行业跨越式的消费升级并非一蹴而就,而是在经过长时间的积累之后才会跨越升级,量变引发质变,呈现出“缓蓄势、急爆发”的特点,在更高的一个价格带持续放量,比如古井09年就推出了定位80-90元的年份原浆献礼版,经过近10年的培育发展,献礼版和原浆五年的收入占比才慢慢达到了今天的50%-60%左右,期间也经历了12年行业的大调整,从这个角度看,我们认为白酒行业的消费升级趋势一旦形成,就很难逆转,经济波动和行业调整只会影响升级的速度,但不会改变趋势。
三、如何看待次高端的成长空间?
3.1从行业占比提升看成长空间
借鉴百元价位的成长历史,新商务主流价位的崛起将带来市场空间的大幅扩容:2002年-2012年餐饮渠道兴起以及经济活动发展带动了中高价位崛起,100元上下价格带成为商务消费的主流价格带,口子窖、洋河、古井等一大批酒企先后开启了酒店盘中盘、消费者盘中盘等营销模式创新,借助渠道力提升有了飞跃式的发展,因此过去10多年这个价位的运作和发展最为成功。

截止到今天,由于基数增大后增速趋缓,但100元价位的总收入规模仍然是行业占比最大的,约占整体的35%-40%左右,总规模达到2000亿-2500亿左右。行业未来的新趋势300元(200-500元)价位取代原来的100元的中高端成为新主流商务消费的主流价格带,行业的成长以及扩容会回到主流价位的成长上来,300元价格带持续放量,根据我们测算,未来3-5年时间内,如若百元价位20%的消费量升级为300元价位,将直接带来1000-1500亿左右的市场增量,成长空间巨大。
白酒行业目前总量已经达到天花板,不再增长,宏观经济放缓,外部经济压力对白酒行业的影响主要体现在量上,但由于白酒的价格带宽,量不增只靠价格也能实现白酒行业收入规模的大幅增长,而次高端就代表行业最主流价格的成长趋势。

3.2从产品结构看未来区域龙头成长空间
区域消费升级可参考江苏市场,结构提升空间大:得益于发达的经济水平、较高的人均可支配收入以及白酒的消费习惯,江苏白酒市场的消费水平在全国范围内一直处于领先地位,领先时间至少在2-3年以上(可对比参考人均可支配收入水平)。上一轮白酒大发展中,行业最为成功的就是百元中高端价格带,洋河03年推出蓝色经典后,公司主导100元到200元区间持续升级放量,百元产品也率先在江苏市场成为主流价格带;本轮白酒向上周期中,江苏市场次高端也最先呈现出加速趋势,以洋河为例,梦之蓝2015年占比仅15%左右,全年增速22%,2016年一季度增速迅速提升至35%以上,并且在2017-2018年呈现加速增长的趋势,截止到目前,洋河梦之蓝的占公司整体收入比重已达30%以上,次高端目前已逐步成为江苏市场的主流成长的价格带。未来其他区域也会一定程度复制江苏市场的升级规律,主流消费价格带持续上移,次高端将带动各区域龙头进入新一轮成长阶段。

借鉴今世缘产品结构变化,未来优质区域龙头次高端占比有望提升至50%以上:今世缘作为苏酒龙头之一,是全国所有区域龙头中次高端价位培育较成熟的酒企之一,产品结构也处于领先地位,公司连续十多年的品牌打造加上近几年团购渠道运作,成功培育起一批核心消费者,截止到2019年上半年,今世缘300元以上价格带(国缘为主力产品)占整体收入比重已达到54.8%,同比增速44.3%,而在江苏次高端刚加速的2016年,这一占比为36.6%。与今世缘相比,其他省级龙头次高端的培育时间相对较晚,以古井贡酒为例,公司真正主导消费升级、发力次高端是从17年下半年才正式开始,但效果非常明显,2018年古八以上产品在合肥市场占比已超过50%,占整体收入比重约在25%左右,而其他区域龙头次高端的占比也基本在20%-30%之间,处于今世缘2014-2015年左右的水平,未来随着次高端价位的持续快速扩容,各省级龙头的次高端占比有望提升至50%以上。

3.3多数企业不需要全国化,省内市场升级足够支撑未来5年以上的收入快速成长
市场一直担心区域龙头成长天花板的问题,认为如果省外市场无法突破的话,未来增长将很快遇到瓶颈。在白酒行业中,其实真正实现全国化的仅有茅台、五粮液等少数几个公司,泸州老窖、洋河按照收入结构来看,都只能算泛区域强势品牌。从成长历史来看,多数区域龙头的增长主要都是靠省内市场贡献,一方面,行业竞争越来越激烈,龙头公司因其品牌和渠道优势,可以持续挤压三四线小酒企,从而不断扩大自己的市场份额;另一方面,消费升级带来价格带提升,公司产品结构不断上移使收入利润规模持续扩大。以古井为例,15年行业复苏以来,公司省外市场运作增速始终不如省内,但并不妨碍公司整体收入、利润持续提速增长,其背后核心驱动因素就是安徽省的龙头集中和价位升级。公司去年在山东、江苏、河南等地展开大规模招商,省外产品差异化布局,但目前仍需沉淀。
因此,整体来看,对于多数品牌来讲,不需要全国化,省内的市场就足够支撑未来5年以上的快速增长。若省外市场运作也取得成效,对业绩将是锦上添花的作用。

3.4次高端扩容已从300元价格带升级至500元,进一步打开成长天花板
从19年春节的情况看,次高端价格带中,除了300元价位继续扩容外,500元价位的增长也开始明显提速,老窖的特曲60版,从14年推出以来,连续高速增长,预计今年将达到10亿销售规模,未来有望成为公司次高端价位最大的单品;此外,据渠道反馈,口子窖20年增长明显提速,规模体量有望过十亿;洋河梦6销售规模在19年上半年也超过梦3,成为梦系列中收入的最大单品。可以看到,除了次高端价格带整体快速扩容外,200-500元价位内部也开始呈现升级的趋势,一方面,价位的升级有利于持续打开次高端的成长空间,另一方面,高价位的竞争具备品牌壁垒,未来次高端的抢占将更有利于品牌优势突出并且提前做价格带布局的企业。

四、为什么更看好区域龙头?
4.1历史数据证明区域龙头均具备较强成长属性
通过对比2018年相对行业上一轮高点2012年的业绩,增长排序靠前的白酒公司主要是高端的茅台、五粮液以及区域次高端龙头,水井坊在本轮发展中依靠品牌下延、管理改善以及渠道变革等,也迎来了快速增长。收入规模增长幅度最大的是贵州茅台,18年收入达到772亿,而2012年仅为265亿,增长192%;净利润达到352亿,增长165%。
从对比来看,区域龙头整体表现出了较好的成长性,而且稳定性更为突出,抗风险能力强。例如口子窖18年利润达到15.3亿,较2012年的4.6亿增长236%,收入规模也较12年增长70%。老白干酒、古井贡酒收入规模增速仅次于茅台,分别增长115%和107%(老白干酒2018年有并表因素存在)。而部分公司仍未能恢复至当时的收入和利润高点。这背后的原因涉及到品牌力、市场基础、营销模式和消费需求等各方面。茅台高端白酒中品牌力最强,在行业趋势向下的时候市场份额大幅提升。而区域龙头酒有基地市场,其核心产品基本处于所在区域白酒消费最主流的价位段,在当地品牌深入人心,对经济周期的敏感性要弱于高端白酒,同时省内也有份额提升的空间,因此增速更为稳健。

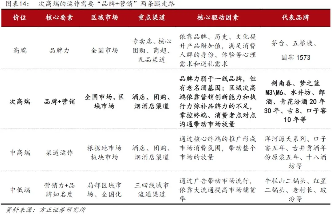
4.2次高端需要“品牌+营销”两条腿走路,区域龙头经过多年培育,其品牌足够支撑次高端价位发展,成长持续性更强
次高端价位运作模式的核心竞争力是“品牌+营销”,其中品牌是首要竞争要素(这个价位会天然屏蔽一大部分企业),品牌溢价可以支撑次高端价位的产品结构提升,而营销力则是企业市场开拓和扩张的助推器。在行业成长过程中,区域龙头经过多年深耕培育,其品牌已足够支撑次高端价位发展,也形成了核心市场区域内不亚于全国性名酒的品牌影响力,叠加其独特资源以及消费者点对点沟通优势,未来成长的持续性会更强。

4.3区域龙头的核心优势在于区域深耕和营销组织,抵御行业风险能力更强
百元价位可以进行渠道模式和营销手段的复制,运作相对简单,而300元价位对品牌要求更高,需要企业和消费者进行深度沟通,运作难度明显较大。区域龙头品牌的核心优势是区域深耕的能力,未来发力次高端的机会在于资源和营销重点由渠道向消费者转移—集中发力消费者沟通和运作,提升产品档次和投入,在200-500元次高端价位完成占位。
我们把次高端的竞争品牌基本分为四大类:一是以剑南春为代表的全国性竞争力品牌,市场规模最大,同价位段品牌影响力最强;二是一线茅台五粮液老窖次高端价位的品牌,近两年均呈现出高速成长态势;三是水井坊、舍得这些机会型的品牌,缺乏根基市场,早期定位高端(早期价格定位为600-800),后来通过降价来实现品牌下延进入300-500元的次高端市场;四是洋河梦之蓝、青花汾酒、老白干十八酒坊15年/20年、古井贡酒古8/古16、口子窖10年/20年等为代表的区域龙头次高端价位产品,17年开始,亦呈现出放量增长的态势。

16年开始,行业迎来次高端大风口,以水井坊为代表的公司由于基数低、产品一直处于这个价格带,导致短期业绩弹性较大,但其品牌缺乏基地市场,其优势在于全国性的知名度以及短期扩张实现汇量爆发式增长,而在消费者沟通、渠道下沉以及营销团队建设方面则相对较弱,在次高端扩容背景下,预计公司短期内仍会受益,但基数抬升后增速逐步走低,长期的持续性增长则取决于公司在品牌、营销、渠道上进一步的精耕细作,机会和挑战并存。


对于区域次高端来说,其核心优势是区域深耕的能力,公司均拥有核心基地市场,在行业波动或者出现危机的时候,抗风险能力更强,以12年为例,水井坊、舍得等酒企在限制三公消费后,收入斩腰式下滑,其中水井坊2013年收入下滑了70.3%,而古井、洋河等区域龙头,收入波动幅较小,面对外部环境时,抵御风险能力更强。
另外,区域龙头以往的着力点在于渠道,费用投放基本集中在渠道和终端,多数区域龙头对次高端价位的觉醒经历了被动自然增长到主动布局培育的阶段,之后开始从渠道向消费者转移,未来发力次高端的机会在于更接近消费者,拥有与核心消费群体直接沟通和影响的能力,因此企业资源转嫁以及产品结构提升更加顺其自然,而且区域名酒知名度高,在根据地市场具有扎实的根基,其品牌优势能够对次高端价位形成有效支撑。


五、次高端的竞争会不会加剧?
次高端竞争会淘汰大量品牌,竞争格局逐步优化:消费品作为一个充分竞争的行业,企业和产品的竞争一直存在,白酒也不例外。但目前市场比较担心次高端的竞争会逐步恶化(比如不投费用就无法增长、以费用换收入等),根据我们在前文的论述,次高端相比百元价格带,品牌的作用明显增强(这个价位段会天然屏蔽一部分品牌),对于多数地产酒来说,其品牌力无法支撑300-500元的价位,因此,次高端在竞争的过程中会淘汰大量品牌,竞争格局反而逐步优化,也明显优于百元价格带的竞争,最后只剩少数一些同时具备营销和品牌的公司能够持续通过次高端的增长来发展壮大。
次高端的容量还很小,竞争会让企业把资源聚焦在这个价位,加速价格带的扩容,越竞争越增长:目前次高端的整体规模还较小,预计19年可达到550-600亿元左右营收规模,远远小于百元价位的市场容量(大于2000亿元)。目前行业的趋势是300元价位逐步取代百元价位成为新主流价格带,次高端处于整体蛋糕变大的过程,企业之间的竞争还比较良性,竞争状况也远优于百元价位的存量竞争(未来会逐步变为减量竞争)。参与者近两年将资源聚焦于这个价位,次高端容量整体扩大,未来随着消费者培育成熟以及消费氛围传导,该价位中的优势参与者还将继续扩大自身市场规模和行业占比。

六、区域龙头为何整体增速不高,利润增速能否持续高于收入增速?
区域龙头中高端占比高,次高端整体占比还不够,拖累短期表观业绩增速:从产品结构看,目前区域龙头的次高端价位占整体收入比重普遍都在25%-30%左右(今世缘达到50%以上),占比最高的仍是百元左右及以下的产品。因此,虽然目前次高端增速最快,但对整体业绩贡献尚不明显,中高端增速放缓还会形成拖累。未来随着次高端占比提升以及300元价位规模持续扩容,预计整体收入弹性将逐步显现,业绩增速有望保持高位,甚至进一步加速。

另外,次高端占比提升,产品结构升级以及规模效应显现,预计公司利润增速会持续大于收入增速;目前多数企业开始主导费用结构调整,核心资源从渠道转向消费者,未来费用优化带动费用率趋势下行,公司净利率还有较大提升空间。
结构升级和规模效应显现,公司利润弹性更大。在次高端第一篇深度报告《重新认识次高端:新商务主流价位崛起》中,我们曾提出过,2018年区域龙头次高端价位继续保持高速增长,利润弹性将大于收入弹性,18年各公司的业绩已验证了这一观点。从趋势上看,目前次高端区域龙头300元以上占比还比较小,收入增速对利润贡献较小,但未来随着次高端价位继续放量增长,我们预计公司的净利率还有较大的提升空间。一方面,从上一轮行业发展来看,百元价位的放量以及规模效应产生,部分公司净利率在此期间得到了大幅提升,以洋河为例,公司从03年推出蓝色经典后,随着海天放量和销售规模迅速扩大,销售费用率从04年的13.5%下降至了07年的7.9%,毛利率经过短期下滑后也重回升势,销售净利率则在此期间也一路提升,从04年的3.5%提升至了09年的31.3%。因此可以看到,产品结构的提升不仅可以带动毛利率持续增长,整体规模的持续扩大也会带来销售费用率逐步降低,从而拉动公司净利率稳步提升,利润增速持续快于收入增速。

企业核心资源从渠道转向消费者,销售费用率趋势下行。另一方面,我们前文提到过,发力次高端的机会在于资源和营销重点由渠道向消费者转移,过往多数企业尤其是区域龙头公司的侧重点在于渠道,但次高端价位对品牌的要求越来越高,因此,未来将会有越来越多的企业将费用从渠道端转向消费者培育和品牌塑造,这个过程不仅可以带来费用使用效率的大幅提升,同时随着品牌势能释放和规模效应产生,费用率也会随之下降。古井贡酒一直采用高举高打的策略,从06年开始,销售费用率从06年的7.1%一路提升至了16年的32.9%,16年之后开始逐步企稳回落,未来随着次高端放量,公司将继续受益于产品结构提升和规模效应释放,净利率弹性大;老白干酒从16年开始推动费用结构改善,大力缩减渠道费用,转向品牌和消费者投入,随着经营效率提升,公司销售费用率自17年以来趋势下滑,19Q1进一步降至24.8%,净利率也站稳了10%水平,公司未来的机会在于次高端十八酒15年、20年等产品的放量,产品结构提升+费用率下降,净利率还有很大提升空间。
(为方便阅读,本文略有删节)

酒商点击图片报名2020中酒展,可免费获得两晚四星级酒店住宿和精美大礼包
商务 合作: 18612985315(手机/微信)
转载 联系: 13980078937(手机/微信)
爆料 采访: 13980078937(手机/微信)
爆料线索一经采用将支付400-2000元
了解更多内容或快速报名请点击下方“阅读原文”。


