
扑克导言:对于任何一个企业来说,进行清晰有效的商业分析都是成长壮大必不可少的一环。本文将全球商业普遍认同的11种经典商业分析模型收集起来,每一个都做出具有实操性的分解,以便您更有效地做出商业决策。
本文来自微信公众号TraderVic(ID: Trader0126),扑克投资家经授权进行编辑、转载。
扑克投资家基于多年积累的大量优质干货内容,于近日推出——扑克大宗产业&金融知识库搜索引擎。
您只需在扑克投资家公众号的前台对话框输入相应关键词(例如,输入“黄金”),即可获取更多历史干货内容。——详情见文末关键词列表。
同时,也可使用微信自带的 “号内搜”,输入任何您查找的内容,即可获得相关文章推送。
一、波特五种竞争力分析模型
波特的五种竞争力分析模型被广泛应用于很多行业的战略制定。波特认为在任何行业中,无论是国内还是国际,无论是提供产品还是提供服务,竞争的规则都包括在五种竞争力量内。这五种竞争力就是企业间的竞争、潜在新竞争者的进入、潜在替代品的开发、供应商的议价能力、购买者的议价能力。这五种竞争力量决定了企业的盈利能力和水平。

1. 竞争对手
企业间的竞争是五种力量中最主要的一种。只有那些比竞争对手的战略更具优势的战略才可能获得成功。为此,公司必须在市场、价格、质量、产量、功能、服务、研发等方面建立自己的核心竞争优势。
影响行业内企业竞争的因素有:产业增加、固定(存储)成本/附加价值周期性生产过剩、产品差异、商标专有、转换成本、集中与平衡、信息复杂性、竞争者的多样性、公司的风险、退出壁垒等。
2. 新进入者
企业必须对新的市场进入者保持足够的警惕,他们的存在将使企业做出相应的反应,而这样又不可避免地需要公司投入相应的资源。
影响潜在新竞争者进入的因素有:经济规模、专卖产品的差别、商标专有、资本需求、分销渠道、绝对成本优势、政府政策、行业内企业的预期反击等。
3. 购买者
当用户分布集中、规模较大或大批量购货时,他们的议价能力将成为影响产业竞争强度的一个主要因素。
决定购买者力量的因素又:买方的集中程度相对于企业的集中程度、买方的数量、买方转换成本相对企业转换成本、买方信息、后向整合能力、替代品、克服危机的能力、价格/购买总量、产品差异、品牌专有、质量/性能影响、买方利润、决策者的激励。
4. 替代产品
在很多产业,企业会与其他产业生产替代品的公司开展直接或间接的斗争。替代品的存在为产品的价格设置了上限,当产品价格超过这一上限时,用户将转向其他替代产品。
决定替代威胁的因素有:替代品的相对价格表现、转换成本、客户对替代品的使用倾向。
5. 供应商
供应商的议价力量会影响产业的竞争程度,尤其是当供应商垄断程度比较高、原材料替代品比较少,或者改用其他原材料的转换成本比较高时更是如此。
决定供应商力量的因素有:投入的差异、产业中供方和企业的转换成本、替代品投入的现状、供方的集中程度、批量大小对供方的重要性、与产业总购买量的相关成本、投入对成本和特色的影响、产业中企业前向整合相对于后向整合的威胁等。
二、SWOT分析模型
关键词:劣势、优势、机会和挑战。“SWOT”是Strength、Weakness、Opportunity、Threat四个英文单词的缩写,这个模型主要是通过分析企业内部和外部存在的优势和劣势、机会和挑战来概括企业内外部研究结果的一种方法。
S-优势:比较分析企业在外部市场环境、内部经营方面相对于其他竞争对手的优势;
W-劣势:比较分析企业在外部市场环境、内部经营方面相对于其他竞争对手的劣势;
O-机会:分析在目前的市场竞争态势下企业存在的发展机会;
T-挑战:分析在目前的市场竞争态势下企业存在的威胁和挑战。

这种方法的主观性比较强。SWOT分析所涉及的结果是人的认识和理解。如果人们的理解和认识根植于事实,那么SWOT分析就是一种非常有效的分析工具,它可以用来对各种群体进行相应的分析,并且将分析进行比较。但是在很多情况下,人们的认识和理解可能不完全是事实。因此在使用SWOT的模型过程中应该比较谨慎。在使用过程中可以利用多人打分和设立权重的办法来全面分析企业的内外状况。
三、战略地位与行动评价矩阵
战略地位与行动评价矩阵(Strategic Position and Action Evaluation Matrix,简称SPACE矩阵)主要是分析企业外部环境及企业应该采用的战略组合。
SPACE矩阵有四个象限分别表示企业采取的进取、保守、防御和竞争四种战略模式。这个矩阵的两个数轴分别代表了企业的两个内部因素——财务优势(FS)和竞争优势(CA);两个外部因素——环境稳定性(ES)和产业优势(IS)。这四个因素对于企业的总体战略地位是最为重要的。

建立SPACE矩阵的步骤如下:
1. 选择构成财务优势(FS)、竞争优势(CA)、环境稳定性(ES)和产业优势(IS)的一组变量;
2. 对构成FS和IS的各变量给予从+1(最差)到+6(最好)的评分值。而对构成ES和CA的轴的各变量从-1(最好)到-6(最差)的评分值;
3. 将各数轴所有变量的评分值相加,再分别除以各数轴变量总数,从而得出FS、CA、IS和ES各自的平均分数;
4. 将FS、CA、IS和ES各自的平均分数标再各自的数轴上;
5. 将X轴的两个分数相加,将结果标在X轴是;将Y轴的两个分数相加,将结果标在Y轴上;标出X、Y数轴的交叉点;
6. 自SPACE矩阵原点到X、Y 数值的交叉点画一条向量,这一条向量就表示企业可以采取的战略类型。
SPACE矩阵要按照被研究企业的情况而制定,并要依据尽可能多的事实信息。根据企业类型的不同,SPACE矩阵的轴线可以代表多种不同的变量。如,投资收益、财务杠杆比率、偿债能力、流动现金、流动资金等。

向量出现在SPACE矩阵的进取象限时,说明该企业正处于一种绝佳的地位,即可以利用自己的内部优势和外部机会选择自己的战略模式,如市场渗透、市场开发、产品开发、后向一体化、前向一体化、横向一体化、混合式多元化经营等。
向量出现在保守象限意味着企业应该固守基本竞争优势而不要过分冒险,保守型战略包括市场渗透、市场开发、产品开发和集中多元化经营等。
当向量出现在防御象限时,意味着企业应该集中精力克服内部弱点并回避外部威胁,防御型战略包括紧缩、剥离、结业清算和集中多元化经营等。
当向量出现在竞争象限时,表明企业应该采取竞争性战略,包括后向一体化、前向一体化、市场渗透、市场开发、产品开发及组建合资企业等。
四、ECIRM战略模型

ECIRM模型的构成包括了五个核心要素:一是E,代表企业家要素;二是C,代表资本要素;三是I,代表产业要素;四是R,代表资源要素;五是M,代表管理要素。五项要素共同耦合成为一个以企业家精神和企业家能力为核心的公司战略模型,构成从战略上系统解析一家企业的五个基本维度。
产业型公司和资本型公司呈现“顺时针”方向的成长路径,而资源型公司和管理型公司则呈现“逆时针”方向的成长路径。
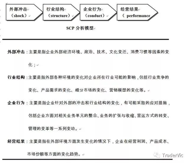
五、SCP分析模型
用以分析在受到冲击时,可能的战略调整及行为变化SCP (structure、conduct、performance)模型,分析在行业或者企业受到表面冲击时,可能的战略调整及行为变化。
SCP模型从对特定行业结构、企业行为和经营结果三个角度来分析外部冲击的影响。

六、战略钟
“战略钟”是分析企业竞争战略选择的一种工具,这种模型为企业的管理人员和咨询顾问提供了思考竞争战略和取得竞争优势的方法。
战略钟模型假设不同企业的产品或服务的适用性基本类似,那么,顾客购买时选择其中一家而不是其他企业可能有以下原因:
1. 这家企业的产品和服务的价格比其他公司低;
2. 顾客认为这家企业的产品和服务具有更高的附加值。

战略钟模型将产品/服务价格和产品/服务附加值综合在一起考虑,企业实际上沿着以下8种途径中的一种来完成企业经营行为。其中一些的路线可能是成功的路线,而另外一些则可能导致企业的失败。
1. 低价低值战略:采用途径1的企业关注的是对价格非常敏感的细分市场的情况。企业采用这种战略是在降低产品或服务的附加值的同时降低产品或服务的价格。
2. 低价战略:采用途径2的企业是建立企业竞争优势的典型途径,即在降低产品或服务的价格的同时,包装产品或服务的质量。但是这种竞争策略容易被竞争对手模仿,也降低价格。在这种情况下,如果一个企业不能将价格降低到竞争对手的价格以下,或者顾客由于低价格难以对产品或服务的质量水平做出准确的判断,那么采用低价策略可能是得不偿失的。要想通过这一途径获得成功,企业必须取得成本领先地位。因此,这个途径实质上是成本领先战略。
3. 差别化战略:采用途径3的企业以相同和略高于竞争对手的价格向顾客提供可感受的附加值,其目的是通过提供更好的产品和服务来获得更多的市场份额,或者通过稍高的价格提高收入。企业可以通过采取有形差异化战略,如产品在外观、质量、功能等方面的独特性;也可以采取无形差异化战略,如服务质量、客户服务、品牌文化等来获得竞争优势。
4. 混合战略:采用途径4的企业在为顾客提供可感知的附加值同时保持低价格。而这种高品质低价格的策略能否成功,既取决于企业理解和满足客户需求的能力,又取决于是否有保持低价格策略的成本基础,并且难以被模仿。
5. 集中差别化战略:采用途径5的企业可以采用高品质高价格策略在行业中竞争,即以特别高的价格为用户提供更高的产品和服务的附加值。但是采用这样的竞争策略意味着企业只能在特定的细分市场中参与经营和竞争。
6. 高价撇脂战略:采用途径6、7、8的企业一般都是处在垄断经营地位,完全不考虑产品的成本和产品或服务队附加值。企业采用这种经营战略的前提是市场中没有竞争对手提供类似的产品和服务。否则,竞争对手很容易夺得市场份额,并很快削弱采用这一策略的企业的地位。
七、波士顿分析矩阵
波士顿矩阵是由波士顿公司提出的,这个模型主要用来协助企业进行业务组合或投资组合。

在矩阵坐标轴是的两个变量分别是业务单元所在市场的增长程度和所占据的市场份额。每个象限中的企业处于根本不同的现金流位置,并且应用不同的方式加以管理,这样就引申出公司如何寻求其总体业务组合。
1. 金牛:在低增长市场上具有相对高的市场份额的业务将产生健康的现金流,它们能用于向其他方面提供资金,发展业务。
2. 瘦狗:在低增长市场是具有相对低的市场份额的业务经常是中等现金流的使用者。由于其虚弱的竞争地位,它们将成为现金的陷阱。
3. 明星:在高增长市场上具有相对高的市场份额通常需要大量的现金以维持增长,但具有较强的市场地位并将产生较高的报告利润,它们有可能处在现金平衡状态。
4. 问题:在迅速增长的市场上具有相对较低市场份额的业务需要大量的现金流入,以便为增长筹措资金。
波士顿矩阵有助于对各公司的业务组合投资组合提供一些解释,如果同其他分析方法一起使用会产生非常有益的效果。通过波士顿矩阵可以检查企业各个业务单元的经营情况,通过挤“现金牛”的奶来资助“企业的明星”,检查有问题的孩子,并确定是否卖掉“瘦狗”。
但是这个矩阵的假设基础是经验曲线在市场中起作用,并且具有最大的市场份额的公司将是成本最低的生产者。这个矩阵模型过于简单,企业实际的经营情况要复杂得多。
八、GE行业吸引力矩阵
这个模型是通用公司和麦肯锡公司所使用的三三矩阵。这个矩阵的两个轴分别表示市场吸引力和业务单位的实力或竞争地位。一个特定的业务单位处于矩阵中何处是通过对这个特定的业务单位和行业分析加以确定的。通过对这两个变量进行打分,确定业务单位位于矩阵中的位置,并由此来确定对该业务单位所采取的策略。

对于市场吸引力,需要考虑的因素主要有:
1. 行业:绝对市场规模、成长率、价格敏感性、进入壁垒、替代品、市场竞争、供应商等;
2. 环境:政府法规、经济气候、通货风险、社会趋势、技术、就业、利率等。
对于业务单位的实力或竞争地位,需要考虑的因素主要有:
3. 目前优势:市场份额、市场份额变化趋势、盈利能力、现金流、差别化、相对价格地位等。
4. 持久性:成本、后勤、营销、服务、客户形象、技术等。
在打分的时候,每个标准都有三个等级,如果标准之间的重要性有很大的不同,那么就应该进行加权,从而得到一个更为平均的分数。
1——选择性/收益
2——重组/收割
2——有风险/退出
2——再投资/领导地位
5——投资/增长
6——目标增长
通过确定业务单位在矩阵中的位置,其需要实施的主要战略可能是:
1. 投资建立地位;
2. 通过平衡现金生成和有选择地使用现金以保持地位;
3. 放弃并退出市场。
企业通过这样的矩阵可以保证其资源的合理配置,企业也可以尝试按照发展中业务和已发展业务的混合,与现金产生和现金使用的内在一致性来平衡业务。
九、三四矩阵

三四矩阵是由波士顿咨询集团提出的。这个模型用于分析一个成熟市场中企业的竞争地位。
在一个稳定的竞争市场中,参与市场竞争的参与者一般分为三类,领先者、参与者、生存者。优胜者一般是指市场占有率在15%以上,可以对市场变化产生重大影响的企业,如在价格、产量等方面;参与者一般是指市场占有率介于5%~15%之间的企业,这些企业虽然不能对市场产生重大的影响,但是它们是市场竞争的有效参与者;生存者一般是局部细分市场填补者,这些企业的市场份额都非常低,通常小于5%。
在有影响力的领先者之中,企业的数量绝对不会超过三个,而在这三个企业之中,最有实力的竞争者的市场份额又不会超过最小者的四倍。这个模型是由下面两个条件决定的:
1. 在任何两个竞争者之间,2比1的市场份额似乎是一个均衡点。在这个均衡点上,无论哪个竞争者要增加或减少市场份额,都显得不切实际而且得不偿失。这是一个通过观察的出动 经验性结论。
2. 市场份额小于最大竞争者的1/2,就不可能有效参与竞争。这也是经验性结论,但是不难从经验曲线的关系中推断出来。
通常,上述两个条件最终导致这样的市场份额序列:每个竞争者的市场份额都是紧随其后的竞争者的1.5倍,而最小的竞争者的市场份额不会小于最大者的1/4。
“三四规则”只是从经验中得出的一种假设,它并没有经过严格的证明。但是这个规则的意义非常重要,那就是:在经验曲线的效应下,成本是市场份额的函数。倘若两个竞争者拥有几乎相同的市场份额,那么,谁能提高相对市场份额,谁就能同时取得在产量和成本两个方面的增长;与所付出的代价相比,得到的可能会更多。但是对市场竞争的领先者而言,可能得到的好处却反而少了。然而在任何主要竞争者的激烈争夺情况下,最有可能受到伤害的却是市场中最弱下的生存者。
这个理论正好可以解释中国彩电业几次降价后,各个企业的竞争态势的变化。在长虹第一次降价后,企业的成本和产量都得到收益,使它迅速成为市场占有率最大的企业,康佳和TCL则紧随其后。经过几次的降价后,企业已经不能再靠价格因素来扩大市场份额了,企业必须创造新的竞争优势。
十、价值链模型

价值链模型最早是由波特提出的。波特认为企业的竞争优势来源于企业在设计、生产、营销、交货等过程及辅助过程中所进行的许多相互分离的活动,这些活动中的每一种都对企业的相对成本地位有所贡献,并奠定了企业竞争优势的基础。价值链模型将一个企业的行为分解为战略性相关的许多活动。企业正是通过比其竞争对手更廉价或更出色地开展这些重要的战略活动来赢得竞争优势的。
价值链列示了总价值、并且包括价值活动和利润。价值活动是企业所从事的物质上和技术上的界限分明的各项活动,这些活动是企业创造对买方有价值的产品的基石。利润是总价值与从事各种价值活动的总成本之差。
价值活动分为两大类:基本活动和辅助活动。基本活动是涉及产品的物质创造及其销售、转移买方和售后服务的各种活动。辅助活动是辅助基本活动,并通过提供采购投入、技术、人力资源以及各种公司范围的职能支持基本活动。
设计任何产业内竞争的各种基本活动有五种类型:
内部后勤:与接收、存储和分配相关联的各种活动,如原材料搬运、仓储、库存控制、车辆调度和向供应商退货。
生产作业:与将投入转化为最终产品形式相关的各种活动,如机械加工、包装、组装、设备维护、检测等。
外部后勤:与集中、存储和将产品发送给买方有关的各种活动,如产成品库存管理、原材料搬运、送货车辆调度等。
市场和营销:与提供买方购买产品的方式和引导它们进行购买相关的各种活动,如广告、促销、销售队伍、渠道建设等。
服务:与提供服务以增加或保持产品价值有关的各种活动,如安装、维修、培训、零部件供应等。
在任何产业内所涉及的各种辅助价值活动可以被分为四种基本类型:
采购:指购买用于企业价值链各种投入的活动,采购既包括企业生产原料的采购,也包括辅助活动相关的购买行为,如研发设备的购买等。
技术开发:每项价值活动都包含着技术充分,无论是技术诀窍、程序,还是在工艺设备中所体现出来的技术。
人力资源管理:包括各种涉及所有类型人员的招聘、雇佣、培训、开发和报酬等各种活动。人力资源管理不仅对基本和辅助活动起到辅助作用,而且支撑着整个价值链。
基础设施:企业基础设施支撑了企业的价值链条。
对于企业价值链进行分析的目的在于分析公司运行的哪个环节可以提高客户价值或降低生产成本。对于任意一个价值增加行为,关键问题在于:
是否可以在降低成本的同时维持价值(收入)不变;
是否可以在提高价值的同时保持成本不变;
是否可以降低工序投入的同时有保持成本收入不变;
更为重要的是,企业能否可以同时实现1、2、3条。
价值链的框架是将链条从基础材料到最终用户分解为独立工序,以理解成本行为和差异来源。通过分析每道工序系统的成本、收入和价值,业务部门可以获得成本差异、累计优势。下图为复印机生产企业的价值链。

价值链一旦建立起来,就会非常有助于准确地分析价值链各个环节所增加的价值。价值链的应用不仅仅局限于企业内部。随着互联网的应用和普及,竞争的日益激烈,企业之间组合价值链联盟的趋势也越来越明显。企业更加关心自己核心能力的建设和发展,发展整个价值链中一个环节,如研发、生产、物流等环节。
十一、ROS/RMS矩阵
ROS/RMS(Return Of Sales/Relative Market Share)矩阵也称做销售回报和相对市场份额矩阵,主要是用来分析企业的不同业务单元或产品的发展战略。
这个模型认为,企业某个业务单元或产品在市场上的销售额应该与其在市场中的相对份额成正比,并且该业务单元或产品的销售额越高,该业务单元或产品为企业所提供的销售回报就应该越高。
如下图,企业的某种业务单元或产品的销售额在由低向高不断增加,其相对市场份额和销售回报也在一个“通道”内由低向高不断增加。如果该业务单元或产品的销售额增加,而其对企业的销售回报或相对市场份额降低,那么企业就不应该在这个时候进入其他领域,应该着重改善这个业务单元或产品的经营状况。


鸟儿的天然公寓 桑布鲁国家自然保护区金合欢树上悬挂的织布鸟鸟巢,肯尼亚 (© Bernd Rohrschneider/Minden Pictures)
在扑克投资家公众号对话框 输入“关键词”(例如,输入“黄金”),即可获取更多干货内容。
产品/商品
黄金 | 白银 | 镍 | 锌 | 铝 | 铅 | 锡 | 铜 | 钴 | 锂 | 黑色 | 铁矿石 | 铁合金 | 钢铁 | 废钢 | 螺纹钢 | 焦炭 | 煤炭 | 石墨 | 石油 | 沥青 | 页岩油 | 稀土 | 棕榈油 | 食用油 | 成品油 | 原油 | 燃料油 | 油气 | 天然气 | 油料 | 油脂 | 烯烃 | 乙烯 | 丙烯 | 甲醇 | 塑料 | PTA | PVC | 聚丙烯 | 轮胎 | 橡胶 | 棉花 | 棉纱 | 糖 | 油菜籽 | 菜籽 | 菜粕 | 谷物 | 小麦 | 饲料 | 玻璃 | 玉米 | 苹果 | 鸡蛋 | 猪 | 牛 | 咖啡 | 大豆 | 豆粕 | 淀粉 | 鱼粉
产业
港口 | 造船 | 航运 | 纸业 | 矿业 | 化工 | 有色 | 物流 | 炼化 | 煤化 | 能源 | 石化 | 5G | 畜牧 | 粮食 | 养鸡 | 养猪 | 养殖业 | 去产能 | 农产品 | 转基因 | 制造业 | 半导体 | 机器人 | 集装箱 | 贵金属 | 仓储业 | 普氏指数 | 人工智能 | 波罗的海 | 金融衍生品 | 新能源汽车
金融
美元 | 欧元 | 卢布 | 货币 | 汇率 | 利率 | 期货 | 债券 | 私募 | 杠杆 | 股灾 | 熊市 | 交易 | 信托 | 并购 | CTA | 国债期权 | ETF | 套利 | 资管 | 融资 | 反身性 | 区块链 | 衍生品 | 金融城 | 供给侧 | 亚投行 | 资本配置 | 股权投资 | 影子银行 | 跨市套利 | 分析框架 | 场外市场 | 金融市场 | 金融危机
公司/公司志
美孚 | 三星 | 力拓 | 摩根 | 3M | 三井 | 住友 | 拜耳 | 东芝 | 桥水 | 高盛 | 嘉吉 | 浦项 | 贝恩 | 杜邦 | 贡沃 | 淡马锡台积电 | 麦肯锡 | 孟山都 | 摩科瑞 | 科莱恩 | 马士基 | 巴斯夫 | 西门子 | 米其林 | 嘉能可 | 伯克希尔 | 三菱化学 | 陶氏化学 | 益海嘉里 | 皇家壳牌 | 路易达孚 | 淡水河谷 | 必和必拓 | 卡特彼勒 | 德意志银行 | 蒂森克虏伯 | 英国石油BP | 新日铁住金
人物
付鹏 | 刘鹤 | 高善文 | 郭鹤年 | 郭树清 | 宁高宁 | 彭文生 | 周金涛 | 傅海棠 | 林广茂 | 伯南克 | 凯恩斯 | 索罗斯 | 格罗斯 | 巴菲特 | 哈里伯顿 | 格林斯潘 | 查理芒格 | 杰西利弗摩尔 | 罗斯柴尔德
宏观/经济
外汇 | 关税 | 投资 | 风险 | 央行 | 降息 | 周期 | 通缩 | 贸易战
说明:也可使用微信自带的模糊搜索功能,点击 扑克投资家 前台底部菜单栏,使用“号内搜”,输入您查找的内容,即可获得相关文章推送。
▼

点击阅读原文,与大咖同道而行


