


作者:工商部 | 马屹峰

工业机器人作为融合机械设计、驱动控制等多领域技术的高端自动化装备,是衡量国家科技创新与高端制造业发展水平的重要标志,对制造业转型升级与经济高质量发展具有战略意义。本文围绕工业机器人行业展开研究,系统梳理了中国工业机器人行业的产业地位和产业链结构,分析了中国工业机器人行业的市场格局,探讨了中国工业机器人行业的发展困境及解决方案。未来,随着与人工智能、5G 等技术的深度融合,工业机器人将向智能化、协作化方向升级,应用场景持续拓展,本土企业有望实现从 “跟跑” 向部分 “领跑” 的跨越,为制造业数智化转型提供重要支撑。

01
工业机器人
工业机器人是一种面向工业领域的自动操作机,是集机械设计、驱动控制、感知交互与编程算法于一体的高端自动化装备。工业机器人能够自动定位控制,通常由多个关节组成,具备数个自由度,能够自动执行重复任务,广泛应用于工业生产的各个环节之中。
1.1工业机器人的地位与优势
《“十四五”机器人产业发展规划》中指出,机器人被誉为“制造业皇冠顶端的明珠”,其研发、制造、应用是衡量一个国家科技创新和高端制造业水平的重要标志。其中,工业机器人在智能制造体系中占据重要支撑地位,对产业升级与经济发展具有战略意义。
在制造业升级进程中,工业机器人是实现自动化、智能化转型的关键装备。工业机器人通过替代人工完成重复性、高强度、高精度、高风险作业,推动生产模式从人工主导向机器主导转变,助力制造业从规模扩张向质量提升转型。目前,工业机器人已在国民经济多数行业实现应用,成为提升生产效率、保障产品质量、降低生产成本的关键抓手,尤其在汽车、电子等规模化生产行业,机器人密度已成为衡量产业现代化水平的重要指标。
在全球产业竞争格局中,工业机器人产业是各国争夺高端制造业话语权的焦点领域。中国作为全球最大的工业机器人市场,其产业发展不仅关系到制造业国际竞争力,更对全球产业链格局产生深远影响。近年来,中国工业机器人密度持续提升,根据国际机器人联合会的统计数据,2023年中国工业机器人密度为470台/万人,已远超欧洲平均的142台/万人和美洲平均的127台/万人水平,工业机器人已经成为推动全球智能制造发展的重要动力。
在技术创新迭代中,工业机器人是多领域技术融合应用的重要载体。机器人技术与人工智能、大数据、5G、新材料等新兴技术深度融合,推动自身向智能化、协作化、柔性化、数字化方向发展,同时也为相关技术提供了重要的产业化应用场景。
1.2工业机器人产业链构成
工业机器人产业链分为上游零部件、中游本体制造、下游系统集成及应用三大环节。其中,上游零部件占据产业主导地位,技术门槛和附加值很高,产业链价值分配呈现倒三角形。
1.2.1上游零部件
上游是工业机器人产业链的技术核心与价值高地,占工业机器人总成本的70%~80%,主要包括减速器、伺服系统、控制系统与其他辅助零部件,技术壁垒集中在精密制造与算法开发领域。
减速器是工业机器人的关节,负责降低转速、增大扭矩,保证动作精准平稳。主流产品分为RV减速器与谐波减速器:RV减速器具有高刚性、大负载的特点,应用于机器人基座、大臂等重载部位;谐波减速器具有高精度、小体积的优势,应用于中小臂、腕部等轻负载部位。该产品技术要求极高,对材料选型、齿轮啮合精度、加工工艺均有严格标准。
伺服系统是工业机器人的神经与肌肉,由伺服电机、伺服驱动器、编码器组成。伺服电机作为执行机构直接驱动关节运动,其功率密度、动态响应、控制精度直接影响工业机器人性能;伺服驱动器负责接收控制器指令,调节电机运行状态;编码器实时反馈电机位置与速度信息,并控制工业机器人作业。
控制系统作为工业机器人的大脑,由硬件与软件两部分组成。硬件包括主控芯片(CPU/GPU/FPGA)、MCU、接口模块等,负责信号处理与指令传输;软件主要用于控制算法,涵盖运动规划、轨迹插补、多轴协同等功能。
其他辅助零部件包括传感器、末端执行器、芯片等。传感器涵盖视觉、力觉、触觉等类型,是机器人感知能力的载体;末端执行器(机械手)作为机器人与工件直接接触的部件,根据作业需求分为抓取型、操作型等,需适配不同形状、重量的工件;芯片包括主控芯片与专用芯片,用以保障机器人快速响应。
1.2.2中游本体制造
中游是工业机器人本体的制造环节,主要内容是将上游零部件集成组装为完整机器人本体,并根据应用场景进行结构设计与性能调试。本体制造的竞争力则体现在机械结构优化、零部件集成能力与整机性能校准等方面。
本体产品按机械结构可分为多关节机器人、SCARA机器人、并联机器人、直角坐标机器人等类型,其中多关节机器人(以六轴为主)占据主流,因灵活性高、适用范围广,成为汽车制造、电子装配等行业的主流选择。SCARA机器人以平面内高速作业优势,在3C行业占据重要地位;并联机器人(Delta机器人)则主要用于食品、药品分拣等轻负载、高速度场景。
国际市场上,发那科、ABB、安川电机、库卡等企业长期占据主导地位,凭借多年技术积累与规模化生产,在产品精度、稳定性、使用寿命等方面具备优势。国内企业如埃斯顿、新松、汇川技术等通过自主研发与产业链整合,在中低端市场上具备优势,部分企业已拥有六轴机器人规模化生产能力,产品性能接近国际领先水平。
本体制造的工序包括机械结构加工、零部件装配、性能调试与质量检测。机械结构加工需严格控制零部件精度;装配过程中要保证各关节运动顺畅,减少摩擦损耗;性能调试则通过专业设备检测重复定位精度、负载能力、运动速度等关键指标,确保产品符合行业标准。
1.2.3下游系统集成及应用
下游是工业机器人实现产业价值的关键环节,主要包括系统集成与终端应用,主要内容是将标准化的机器人本体转化为满足特定行业需求的设备。
系统集成商作为连接中游本体制造与终端用户的桥梁,根据客户需求进行方案设计、外围设备配套、软件二次开发、安装调试与售后维护。方案设计需结合生产流程,优化机器人布局与作业流程;外围设备配套包括夹具、传送带、安全围栏等,需与机器人本体精准适配;软件二次开发则针对特定作业需求,开发专用控制程序与人机交互界面。系统集成行业市场高度分散,多数企业专精于特定工艺,形成差异化竞争优势。
工业机器人应用场景丰富,终端应用行业覆盖国民经济71个行业大类、241个行业中类,从传统制造业向新兴产业逐步渗透。传统应用领域以汽车制造、电子与3C行业为主,其中汽车制造行业占比最高,主要用于焊接、装配、搬运等作业;电子与3C行业则聚焦精密装配、检测、分拣等细分场景。新兴应用领域包括新能源(锂电池、光伏)、医疗设备、食品饮料、物流仓储等,其中新能源行业增速最快,因生产工艺对产品质量稳定性的要求高。按应用场景划分,工业机器人主要可以分为六种类型,如焊接、搬运、装配、喷涂、加工、检测等:

未来,工业机器人下游应用的主要趋势是应用场景日益多元和生产需求灵活度提升,系统集成商将从单纯的设备集成向硬件、软件、服务合一转型。部分领先企业通过与终端用户深度合作,参与生产流程优化,提供定制化开发服务,进一步提升客户黏性与附加值。
02
工业机器人市场概况
2.1市场规模
近年来,受制造业智能化转型加速、下游应用领域拓展、政策支持力度加大以及国产替代进程推进等多重因素影响,全球工业机器人市场保持稳步增长,中国作为核心增长引擎,市场规模持续领跑全球,成为推动行业发展的核心动力。

从全球市场来看,受益于传统制造业对自动化升级的刚性需求,和新能源、半导体、医疗设备等新兴行业的增量需求影响,工业机器人市场规模持续扩大,年均复合增长率保持在较高水平。亚洲地区作为全球制造业核心区域,机器人市场规模占比最高,其中中国市场贡献了全球过半的新增需求,是国际巨头与本土企业的必争之地。
近年来,中国工业机器人市场实现了跨越式增长,2024年中国自主品牌工业机器人销量为17.7万台,“十四五”期间年均增速达到33.1%。根据国际机器人联合会(IFR)出具的《2025年世界机器人报告》,预计2025年,中国的工业机器人市场规模预计将达到492亿美元。系统集成市场增速更为显著,普华有策的数据显示,2020~2024年,中国工业机器人系统集成市场规模从近1,600亿元增长至2,381亿元,反映出机器人应用深度与广度的持续提升。
市场结构方面,系统集成市场规模占比高于本体市场。随着国产替代进程的推进,本土企业市场份额持续提升。2025年11月11日,在2025中国机器人产业发展大会上,中国机械工业联合会秘书长、机器人分会执行副理事长兼秘书长宋晓刚表示,2024年自主品牌中国市场占比首次突破50%,达到58.5%。在SCARA机器人、协作机器人等细分领域,本土企业已具备与国际巨头竞争的实力。
2.2工业机器人产量与装机量
近年来,中国工业机器人产量与装机量均保持快速增长,产量增长反映本土制造能力提升,装机量增长体现市场需求旺盛,共同推动产业规模持续扩大。

产量方面,2015年以来,受益于本土企业产能扩张、技术突破与产业链配套完善,中国工业机器人年产量从32,996台/套增长至2024年556,369台/套,CAGR达到36.87%。埃斯顿、新松、汇川技术等本土龙头企业通过规模化生产,有效降低产品成本,提升市场竞争力。
装机量方面,中国已连续九年位居全球工业机器人装机量首位,2021年来,中国工业机器人安装量占全球总安装量的比重长期过半数,2024年安装量占全球总安装量的比重达到54.43%,彰显全球最大市场的地位。近五年装机量的增长趋势与市场规模增长趋势基本一致。从行业分布来看,汽车制造行业仍是最大装机领域,电子与3C行业装机量保持稳定增长,新能源、物流仓储、金属加工等行业装机量增速显著,成为拉动整体装机量增长的新动力。

装机密度是衡量制造业自动化水平的关键指标,中国制造业机器人密度近五年实现翻倍增长,已远超发达国家和全球平均水平。这一指标的提升不仅反映出机器人应用范围的扩大,也体现出企业对自动化升级的重视程度加深。在政策引导下,“机器换人”已从沿海发达地区向中西部地区延伸,从大型企业向中小企业渗透,推动制造业整体自动化水平提升。
2.3进出口规模
近五年,中国工业机器人进出口贸易呈现“进口下降、出口增长”的格局,贸易结构逐步优化,反映出国产替代进程成效显著与本土企业国际竞争力提升。进出口贸易的变化既受国内产业发展影响,也与全球市场需求格局调整密切相关。
进口方面,中国工业机器人进口产品主要集中在高端零部件与高端整机,进口来源国以日本、德国、韩国为主,其中日本在核心零部件进口中占比最高,德国则在高端整机进口中占据主导地位。从进口品类来看,专用搬运机器人仍存在较大贸易逆差,反映出国内在重载、高精度搬运机器人领域仍有提升空间。
出口方面,中国工业机器人出口呈现强劲增长态势,近三年CAGR达到74.42%,2024年出口额较2022年实现大幅增长。出口增长的主要动力来自“一带一路”倡议推动与新兴市场需求激增,出口目的地以东南亚、中东、拉美等地区为主,这些地区制造业快速发展,对自动化设备需求旺盛。从出口产品结构来看,已从低端组装机型逐步向中高端整机及系统解决方案升级,具备视觉识别、力控感知和协作功能的机型出口占比逐步提升。

贸易差额方面,2022~2024年,随着出口额激增,中国工业机器人贸易顺差大幅增长。这一变化标志着中国工业机器人产业从进口依赖向出口拓展转型,标志着中国工业机器人产业“走出去”的步伐日渐加速,本土企业不仅能满足国内市场需求,更具备了参与全球市场竞争的能力。
2.4市场集中度
中国工业机器人市场集中度较高,MIR DATABANK的数据显示,2025年上半年,前十企业市场份额占比为65%,行业集中度持续走高,内资市场规模占比同比继续提升,国内龙头埃斯顿市占率跃居第一。国际巨头凭借技术积累、品牌优势与完善的服务体系,长期占据高端市场主导地位,尤其在汽车制造、半导体等对精度与稳定性要求较高的行业,仍具有较强竞争力。但国内龙头企业通过技术研发与产业链整合,市场份额逐年提升,在中低端市场已形成规模化优势,部分企业在SCARA机器人、协作机器人等细分领域已跻身市场前列。
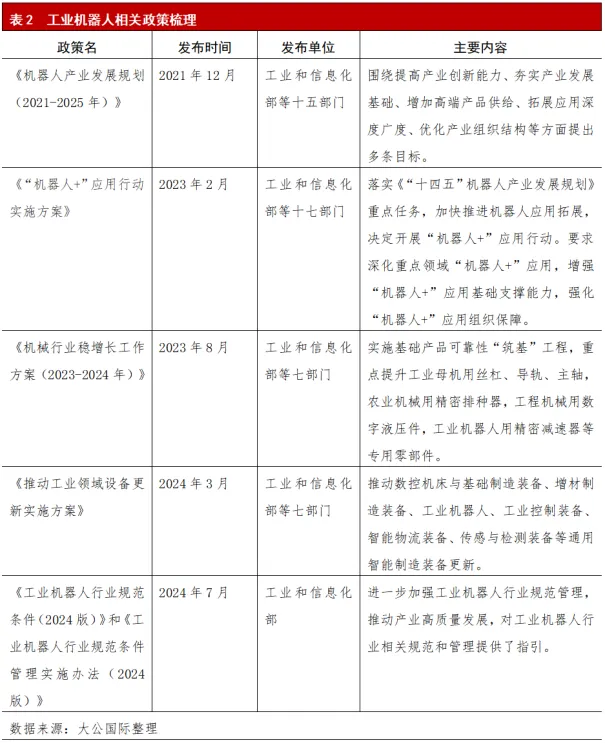
2.5产业政策
近五年,我国中央部委与国家机关密集出台工业机器人相关政策,形成战略引导、技术攻关、应用推广、标准规范的完整政策体系,为产业发展提供全方位支持,推动产业从规模扩张向质量引领转型。


03
工业机器人产业面临的主要困境和解决方案
3.1主要困境
3.1.1核心技术“卡脖子”问题突出
国内工业机器人产业在核心技术与关键零部件领域仍有短板,与国际领先水平存在差距,这也成为制约产业高质量发展的重要瓶颈。关键零部件方面,精密减速器、高端伺服系统、控制器、感知技术等关键产品和技术仍高度依赖进口,尽管国产化率已显著提升,但在高精度、高稳定性、长寿命等指标上仍有不足。
3.1.2同质化竞争与低端锁定
国内工业机器人中低端市场竞争激烈,多数本土企业扎堆中低端市场,产品同质化严重,导致价格战频发,行业平均利润率持续下降,存在中低端市场的行业内卷。中低端市场的机器人产品在技术参数、功能特性上差异较小,企业缺乏竞争力。
同质化竞争也导致企业研发投入不足,难以支撑技术突破与产品升级,只能在现有技术水平上进行简单模仿与组装,无法向高端市场突破。而高端市场仍由国际巨头主导,国内企业在品牌影响力、技术积累、服务体系等方面仍显弱势。
应用场景也存在同质化问题,机器人应用集中在装配、搬运等标准化场景,而柔性制造、定制化生产等新兴需求较少。企业缺乏对细分行业需求的挖掘和探索,难以满足高端制造行业的个性化需求。
3.1.3应用成本高企
应用成本高企是影响机器人普及的重要障碍,尤其对中小企业而言。机器人应用的综合成本包括设备购置、系统集成、人员培训、维护保养等多个方面,其中设备购置占比最高,系统集成占比约28%,人员培训占比约15%。中小企业资金实力有限,投资回报周期较长,导致其以工业机器人替代人工的意愿不强。此外,机器人与现有生产线的协作改造成本较高,部分企业因现有设备与机器人不兼容,需投入额外资金进行生产线改造,进一步提升了应用门槛。
3.2解决方案
3.2.1聚焦技术攻关,突破“卡脖子”瓶颈
加大技术研发投入,构建产学研协同的创新体系,集中力量突破关键技术与零部件瓶颈。政府通过专项资金、税收优惠、项目扶持等方式,支持企业开展精密减速器、高端伺服系统、控制器等关键领域的研发,加速技术突破。
推动核心零部件国产化替代,支持本土零部件企业规模化生产,降低成本、提升质量。通过政策引导,推动整机企业与零部件企业协同发展,建立长期合作关系。鼓励零部件企业参与国际标准制定,提升产品国际竞争力,逐步打破国际巨头垄断。
3.2.2优化产品结构,避免同质化竞争
引导企业差异化发展,鼓励企业聚焦细分行业与细分场景,开发个性化、定制化产品。推动产品高端化升级,支持企业加大研发投入,提升产品技术含量与附加值,从“规模扩张”向“质量提升”转型。鼓励企业开发具身智能机器人、高精度协作机器人等具备智能化、协作化、柔性化特征的高端产品,提升在高端市场的竞争力。
加强品牌建设,提升本土企业品牌影响力。支持企业参与国际展会与交流活动,展示产品技术实力;鼓励企业通过优质产品与服务,积累客户口碑,打造具有国际影响力的民族品牌。
3.2.3降低应用成本
降低机器人应用成本,推动机器人普及。加大对中小企业以工业机器人替代人工作业的支持力度,通过财政补贴、贷款贴息、税收优惠等方式,降低中小企业设备购置与系统集成成本;鼓励地方政府建立机器人租赁平台,为中小企业提供租赁服务,减轻资金压力。
推动机器人模块化与标准化设计,降低系统集成难度与成本;开发经济型机器人产品,满足中小企业低成本自动化需求。加强机器人应用推广,总结可复制、可推广的应用案例,为中小企业提供参考;建立机器人应用服务平台,提供技术咨询、方案设计、人员培训等一站式服务,降低应用门槛。
3.3中国工业机器人行业发展展望
未来,随着技术创新持续推进、政策支持不断加强、应用场景逐步拓展,国内工业机器人产业将迎来高质量发展新阶段。技术升级与国产化替代持续深化,零部件国产化率将进一步提升,产品性能与国际先进水平的差距逐步缩小;行业标准体系将不断完善,市场竞争更加规范,同质化竞争问题得到缓解;人才短缺状况将逐步改善,为产业发展提供人才支撑;应用成本持续下降,机器人将向中小企业与中西部地区渗透,应用范围进一步扩大。
未来,工业机器人将朝着智能化、协作化、柔性化、数字化方向发展,与人工智能、大数据、5G等新兴技术深度融合,应用场景将从传统制造业向更多领域拓展,成为推动制造业转型升级与经济高质量发展的重要动力。国内企业应抓住发展机遇,聚焦关键技术攻关,优化产品结构,提升品牌影响力,逐步实现从“跟跑”“并跑”到部分“领跑”的跨越,在全球工业机器人市场竞争中占据更有利地位。

版权与免责声明
凡本微信公众号(“大公国际”)发布的所有文字、图片和音视频资料等内容,其版权均属于大公国际资信评估有限公司(简称“大公国际”)所有。未经大公国际授权,任何单位和个人不得擅自使用(包括但不限于汇编、修改、分发、转载、复制、传播、发表、许可、摘编、仿制)或许可他人使用本微信公众号中的所有内容。已经大公国际授权使用的,应在授权范围内使用,并注明“来源:大公国际”。否则,大公国际将依法追究其法律责任。
本微信公众号涉及的所有观点、结论、建议仅供参考,不构成对任何单位或个人的投资性建议或意见。对于因直接或间接使用本微信公众号发布、转载的内容或者据此进行投资所造成的一切后果或损失,大公国际概不负责。
关于大公国际
大公国际资信评估有限公司(以下简称“大公国际”)成立于1994年,是中国人民银行和原国家经贸委共同批准成立的全国性信用评级机构,拥有政府监管部门批准的全部评级资质,能够对中国资本市场所有债务工具和参与主体进行信用评级。
大公国际是中国国新控股有限责任公司的控股子公司,总部位于北京。现有从事评级作业和研究的专业分析师162人,99%具有硕士、博士学历。
成立30余年来,大公国际独立研究制定国家、地方政府和行业的信用评级标准,推动国内债务工具的创新设计与推广应用,先后对31个省(自治区、直辖市)和香港特别行政区、70多个行业的近万家企业进行信用评级。


地址 |
北京市西城区
三里河二区甲18号
电话 |
010-67413300


