
1. 板块业绩
2025年以来,A股保险公司整体上涨,跑赢沪深300指数4.48个百分点。新华保险涨幅42.20%,中国人保18.75%,中国太保14.80%,中国平安14.18%,中国人寿6.73%。全行业实现“开门红”,反映出板块景气和头部公司盈利能力的提升。
2. 政策加码
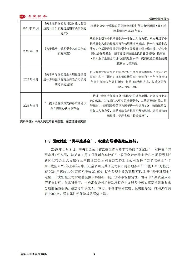
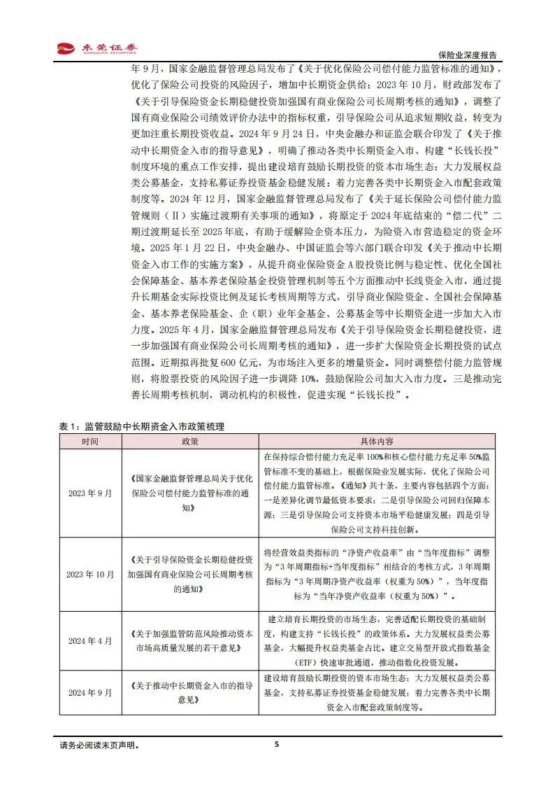
本次梳理统计了2023年以来的主要政策变化,包括优化保险公司偿付能力监管标准、推进保险资金长期投资、调整国有商业保险公司考核方式等。2025年中央金融办、证监会等多部门密集出台措施,明确提高保险资金A股投资比例,批复600亿元增量资金,调低股票投资风险因子,持续鼓励保险公司加大权益市场配置,为保险板块估值修复奠定基础。
3. 投资结构
截至2025年上半年,保险公司资金运用余额达36.23万亿元,股票和权益类基金投资金额超4.4万亿元,占比12%。五家A股上市险企股票及基金投资权重平均为13.75%,中国平安、新华保险提升较快。新规将优质险企权益类资产配置上限提升至30%或40%,未来配置空间继续扩大。行业投资分布以银行、公用事业、交运为主,险资青睐高股息、低波动优质资产。
4. 固收与权益
2025年上半年,上市险企净投资收益率整体承压,中国人保3.7%、新华保险3.0%、中国太保1.70%、中国平安1.8%、中国人寿2.78%。债券投资规模大幅提升,固收资产比重进一步扩大。权益资产投资带动总投资收益率分化,其中中国人保、新华保险总投资收益率分别为5.1%、5.9%。平安、太保、国寿分别为6.2%、4.6%、3.29%。
5. 寿险端口
寿险新单保费2025年上半年“四升一降”,新华保险同比增速100.52%,中国太保26.32%,中国人保17.98%,中国人寿0.62%,中国平安为-6.09%。银保渠道成为主增长点,新华保险、中国人寿、中国太保、中国平安、中国人保银保渠道新单保费增速分别为150.18%、111.10%、95.62%、74.67%、32.48%。行业代理人队伍数量同比下降3.12%,结构持续优化。
6. 分红险切换
利率下行促使各险企主流储蓄险产品从增额终身寿险切换为分红险。2025年上半年,中国太保新保期缴中分红险占比42.5%,新华保险分红险新单保费占比11.68%。中国平安、新华保险分红险总保费占比分别为12.79%、15.07%。分红险在低利率环境下吸引力增强,产品结构切换有助于降低负债成本和利差损风险。
7. 新业务价值
NBVM(新业务价值率)持续提升,2025年上半年中国平安、太保NBVM分别为30.5%、15.0%。人保寿险NBV增速71.7%,新华保险58.4%,中国平安39.8%,中国太保32.3%,中国人寿20.3%。银保渠道强势补位,代理人产能提升成为NBVM增长关键。
8. 财险表现
上半年,平安财险原保险保费收入1719亿元,同比增长7.10%;人保财险3233亿元,3.60%;太保财险1128亿元,0.90%。非车险市场分化,平安财险非车险原保费收入同比增长13.82%,收入占比提升至37%。车险原保费收入延续增长,综合成本率全面优化。非车险市场中,责任险、健康险、农业险综合成本率各有差异,部分险种费用率高于100%,整体非车险业务仍需优化。
9. 重点公司
综合寿险与财险:新华保险、中国人保、中国太保、中国平安、中国人寿
银保渠道增速突出:新华保险、中国人寿、中国太保、中国平安、中国人保
资产端弹性与估值修复:新华保险
财险保费与非车险增长:平安财险、人保财险、太保财险

















扫码加入知识星球获取更多行业报告

声明:本文仅为行业研究与学术交流之用,不构成任何投资建议或操作指引。市场风险客观存在,应基于独立判断与充分调研作出决策。
点击“阅读原文”,下载所有资料


