手机版
二维码
购物车
(
0
)
供应
求购
公司
团购
展会
资讯
招商
品牌
人才
知道
专题
图库
视频
下载
商圈
推广
热搜:
采购方式
甲带
滤芯
气动隔膜泵
带式称重给煤机
减速机型号
无级变速机
链式给煤机
履带
减速机
首页
供应
求购
公司
团购
展会
资讯
招商
品牌
人才
知道
专题
图库
视频
下载
商圈
首页
>
资讯
>
展会资讯
2023年中国智能硬件行业发展与投资报告
日期:2025-12-30 21:07:18 来源:网络整理 作者:本站编辑
评论:0
2023年中国智能硬件行业发展与投资报告
《2023年中国智能硬件行业发展与投资报告》
重磅发布,
报告将权威解读:未来如何躺赢智能硬件赛道。内容包含:2022智能硬件年终盘点,未来躺赢的主流趋势、吸金力十足的投资领域和投资逻辑。本文将介绍《报告》的主要发现,下载完整报告请扫描文末二维码。
“未来已经到来,只是没有匀称
的
铺开。”科幻作家威廉·吉布森对于未来世界的叙述,落在商业场景同样成立。数字时代注定成为核心标签的特点,喻示着未来的入口已率先在智能硬件行业铺开。如何找到通往未来的门票,成为有待智能硬件企业思考的课题。
在此背景下,腾讯营销洞察(TMI)与36Kr研究院联合推出《2023年中国智能硬件行业发展与投资报告》,你可以清晰了解到未来可能表现出的商业肌理。
我国智能硬件行业前景广阔,近五年销售额年均增长24.8%。
一方面,智能硬件产品广泛应用于个人穿戴、养老陪伴、教育娱乐、运动健康等场景,为人民生活带来智能化和便利化。
另一方面,资本已成为驱动我国智能硬件行业高速发展的核心引擎。
智能化应用带来的模式创新和效率提升,将对我国中长期经济增长和可持续发展产生重要支撑和拉动作用。
01
多要素驱动我国智能硬件市场规模稳步增长
我国智能硬件在政策加持、技术赋能、消费升级等因素驱动下,市场规模保持较快增长。2022年我国智能硬件市场规模有望达到9,300亿元,同比增长11.91%。从产品结构看,随着我国居民消费能力增强,智能穿戴设备、智能机器人等细分领域蓬勃发展,2019-2025年GAGR分别为12.4%和37.3%。
02
我国智能硬件领域投资热度回升明显,两大维度、六大关键因子成为行业投资核心逻辑
2021年以来,智能硬件领域投资不断升温,全年投资案例数和投资金额分别同比提升93.7和224.8个百分点。作为多层次资本市场的重要组成部分,股权投资已成为推动智能硬件高速发展的核心引擎,能否持续获得资金支持成为相关企业较为关切的问题。企业只有具备综合能力,包括以战略能力、资源能力、经营能力为主“内生力”和以圈层影响力、私域留存力、潜客转化力为主的“外引力”,才能进一步吸引资本关注。
尤其智能硬件作为数字产业化的重要组成部分,是否能够持续盈利并创造业务新增长点的经营能力,是企业增长内生动力,也是影响资本关注的关键点。在数字经济时代,竞争已经跳脱出人才、技术、产品、商业模式的基础维度,能够实现“内生”与“外引”贯通的全域经营成为必备趋势——构筑品牌私域、积累数据分析反馈至企业策略,在市场心智中提前锚定未来消费力,使得企业保持长期竞争力。
03
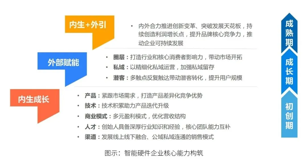
智能硬件市场竞争不断深化,以全域经营赋能品牌价值提升对智能硬件企业尤为重要
在相关政策支持、技术加速演进、多样化需求不断增加以及资本持续赋能的共同驱动下,我国智能硬件产品向着高端化、多元化方向演进,智能硬件市场竞争不断深化。在此背景下,智能硬件企业需要基于自身定位,分阶段、分层次构筑不同能力要素组合的竞争壁垒,增强企业内生动力的同时,强化以全域经营为核心的外部资源赋能。
需要意识到,私域已经成为消费决策的关键信源。智能硬件产品消费决策链普遍较长,而相对于公域提供的丰富信息来说,私域环境更符合用户重计划、比品质、享服务的消费习惯。其中,微信生态成为用户购买智能硬件的主要私域阵地,借助社交平台与生俱来的优势,微信生态内多触点功能日益完善,用户微信生态中决策不再是单一孤岛,而是“决策-购买-分享”可一站完成的消费闭环,并以此成为主流。因此,基于微信生态的全域经营,能够系统化构筑“外引力”,从而赋能智能硬件品牌价值增益,是企业获取长期竞争优势和稳定超额利润,从而赢得资本青睐的重要途径。
而在《2023年中国智能硬件行业发展与投资报告》中,你可以清晰了解到未来可能表现出的商业肌理:智能硬件行业现状、市场规模、蓬勃发展趋势、行业投资特点及投资逻辑、如何构筑竞争壁垒吸引资本青睐……打开它,或许你会意识到,未来社会的形态,在智能硬件行业有了底座的雏形。
扫码免费领取
《2023年中国智能硬件行业发展与投资报告》
打赏
更多
>
同类资讯
• 隆安县人民医院护士鞋及毛衣外
0
条
相关评论
推荐图文
推荐资讯
点击排行
0
1
【行业·趋势】氦气危机5.0:地缘震荡下的高科技供应链重塑与现货博弈
0
2
陈玉娟调研市场监管工作
0
3
福州市市场监管局赴晋安区调研,为知识产权高质量发展赋能→
0
4
呼中区政协深入定制农业市场经营主体调研赋能特色产业高质量发展
0
5
成都市市场监管局主要负责同志带队调研崇州市无人自助棋牌室夜间经营情况
0
6
2026卓创资讯鸡蛋市场走访调研-河北区域圆满成功
0
7
调研 | 肯尼亚及东非文具市场分析The Stationery Market Analysis in Kenya and East Africa
0
8
水产养殖渔药行业发展报告(2025)
0
9
2026年3月12日 A股市场复盘报告
网站首页
|
关于我们
|
联系方式
|
使用协议
|
版权隐私
|
网站地图
|
排名推广
|
广告服务
|
积分换礼
|
网站留言
|
RSS订阅
|
违规举报
|
皖ICP备20008326号-18
(c)2008-2022 免费发布网 All Rights Reserved