
加入互联网的一些事知识星球,获取完整报告!

2026 年,企业 AI 应用将从试点阶段迈入全面推广期。越来越多企业高管不再纠结 “要不要用 AI”,而是聚焦 “怎么用好 AI”。核心转变在于,大家不再把 AI 看作单纯的工具,而是能独立创造价值的数字员工,全球 76% 的高管都认同这一观点。
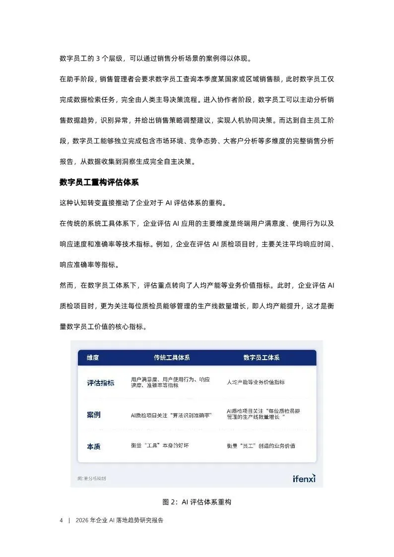
数字员工的能力会分三层演进,从单纯执行单点任务的助手,到能协同决策的协作者,最终成长为自主完成复杂流程的独立员工。评估 AI 的标准也变了,企业不再只看响应速度、准确率,而是更关注人均产能等实际业务价值。
技术上,数字员工将实现通用能力、专项能力和组织能力的三重突破。2026 年末,基础模型能完成人类专家 8 小时的复杂任务,还能精准理解长时视频内容。小而专的模型越来越受青睐,大幅降低了企业部署成本。
预算方面,2026 年企业 IT 总预算基本持平,但 AI 预算占比大幅提升,80% 的企业会将至少 10% 的 IT 预算投入 AI 领域。随着 AI 技术成熟和应用成本下降,人机协作将成为企业新生态,数字员工会成为组织架构中不可或缺的部分。











未完……
更多详细请下载完整报告
优质资源持续更新中,加入互联网的一些事知识星球,全部资源无限制下载。

本报告的内容来源于网络,本平台仅负责内容的收集和分享,其版权归原撰写和发布机构所有。如有涉及侵权,请联系我们进行删除。
完
合作、投稿、版权问题请联系 QQ:5214617,微信:hao608
报告 | 2025手机配件产品出海研究报告,中国品牌凭硬实力开拓全球市场(附下载)
2025-12-21

报告 | 2025年智能车灯产业白皮书,智能车灯迎来爆发增长 2030 年全球市场规模将破 83 亿美元(附下载)
2025-12-21

报告 | 2025年医疗人工智能产业报告,医疗 AI 迎发展黄金期 多科室落地 + 数据资产化破局盈利困局(附下载)
2025-12-20

报告 | 2026 年旅游免税行业回暖 政策红利 + 消费回流双轮驱动增长(附下载)
2025-12-20



