推广 热搜: 采购方式  甲带  滤芯  气动隔膜泵  带式称重给煤机  减速机型号  无级变速机  链式给煤机  履带  减速机 

人形机器人减速器行业研究总结

   日期:2025-12-30 15:08:15     来源:网络整理    作者:本站编辑    评论:0    
人形机器人减速器行业研究总结

1.基本信息:

减速器是人形和工业机器人的核心零部件,应用最广泛的是谐波减速器和 RV减速器,轴承是减速器的关键零部件之一。精密减速机作为连接动力源和执行机构的中间机构,通过降低转速和提升扭矩,精准调节机器转动角度;目前应用在人形机器人中减速机基本锁定在精密行星减速器、RV 减速机和谐波减速机中; 精密行星减速机:多应用于机床、新能源设备(用于生产光伏、风电机设备)和工业、服务机器人领域,除此之外还广泛应用在激光切割和液晶产线中。随着自动化、智能化、无人化设备的需求趋势愈发明显,精密行星减速器的下游应用场景 也在不断扩大。 RV 减速机:因刚性好、抗冲击力强、传动平稳、精度高在中、重负载的机器人市场得到广泛应用。但因其结构复杂、工艺难度较大,加之生产成本高,因此目前市场主要应用在多关节机器人中; 谐波减速机:在机器人市场中应用非常广泛,几乎能够应用到各种机械结构的机器人中,与 RV 减速机相比谐波减速机结构简单紧凑,被广泛应用于小型、低中负载的机器人中;

在传统应用领域,减速器市场规模体量小、增速快,2032 年全球精密行星 /谐波/RV 减速器市场规模分别有望达到 14.3/12.6/194.5 亿美元。据 Business Research 数据,当前精密行星减速器(2023 年)、谐波减速器(2023 年)、RV减速器(2024E)市场规模分别为 9.3、4.4、29.1 亿美元,2032 年分别有望增 长至 14.3、12.6、194.5 亿美元,对应 CAGR 分别为 4.9%、12.4%、26.8%。国内市场来看,觅途咨询预测 2030 年精密行星、谐波、RV 减速器市场规模将达 到 41.6、58.6、112.6 亿元,对应 2023-2030 年 CAGR 分别为 15.4%、12.4%、 12.5%; 精密减速器产业链分为上游、中游和下游三个环节。上游环节涵盖钢材、铜材等金属原材料,以及润滑油脂和各类加工设备的供应商。中游则集中在核心零部件的制造与精密减速器的组装生产,代表性企业包括纳博特斯克、哈默纳科、威腾斯坦,以及国内的绿的谐波、环动科技等。下游应用领域广泛,覆盖工业机器人、精密机床、半导体设备及人形机器人等多个高端制造场景;

2.主要上市公司信息:

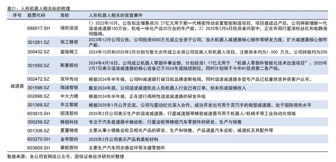
a.双环传动: 正通过多元化布局,打造未来的增长引擎。新能源汽车齿轮:这是公司当前占比最大且持续增长的核心业务板块,直接受益于全球汽车电动化趋势;机器人减速器(智能执行机构):公司通过子公司浙江环动机器人关节科技股份有限公司等主体,大力发展工业机器人RV减速器业务,该业务近年来呈现良好的发展态势,是公司向高端装备制造延伸的重要方向;全球化产能布局:公司在匈牙利设有工厂,积极拓展海外市场,此外,还拥有玉环、江苏、嘉兴、重庆等多处生产基地,以及通过参控股公司在越南、香港等地进行布局;持续研发投入:公司持续增加研发投入,加强技术人才培养与引进,致力于在齿轮降噪、高精度加工等关键技术上实现突破;

b.绿的谐波: 公司是一家专业从事精密传动装置研发、设计、生产和销售的高新技术企业,产品包括谐波减速器、行星滚柱丝杠及精密零部件、机电一体化产品、精密微型液压执行器、智能自动化装备等; 公司产品广泛应用于智能机器人、数控机床、汽车、医疗器械、半导体生产设备、新能源装备等高端制造领域; 经过多年持续研发投入,公司在国内率先实现了谐波减速器的工业化生产和规模化应用,打 破了国际品牌在国内机器人谐波减速器领域的垄断。为进一步提升公司产品核心竞争力,加速国产替代进程,助力公司战略布局,公司通过自主创新、自主研发,发展完善了新一代谐波啮合“P齿形”设计理论体系、新一代三次谐波技术、机电耦合技术、轴承优化、独特材料改性技术、齿廓修形优化技术、协同高效润滑技术及超精密制造加工工艺等核心技术。

c. 斯菱股份: 正积极推进“汽车+机器人”的双轮驱动战略,并加速全球化布局。巩固汽车轴承基本盘:公司正在推进“年产629万套高端汽车轴承智能化建设项目”,以提升传统主业的产能和竞争力;公司在汽车售后市场领域具有较强竞争力,其轮毂轴承单元产品销售额曾在国内同类企业中排名前三;积极布局机器人零部件新业务:公司明确将机器人零部件业务作为新的增长点,相关业务正在稳步推进,并计划投资建设第二条产线以应对未来市场需求,其产品系列已涵盖谐波减速器、执行器模组等机器人核心部件;全球化产能布局:公司设有浙江新昌和泰国大城两大生产基地,共计四个现代化厂区,深度推进全球化布局;研发与品牌建设:公司持续加大研发投入以保持技术领先,近期,公司注册了“摩福特科 (MORPHOTORQ)”和“孚莱班德 (FLEXBEND)”等新商标,可能与其新产品线布局有关;

d. 中大力德:在各个细分领域深入研究 的同时,通过整合各平台优势,构建全产品系列,并不断进行产品结构升级,顺应行业一体化、集成创新的发展趋势,围绕工业自动化和工业机器人,形成了减速器+电机+驱动一体化的产品架构,推出“精密行星减速器+伺服电机+驱动”一体机、“RV减速器+伺服电机+驱动”一体机、“谐波减速器+伺服电机+驱动”一体机等模组化产品,实现产品结构升级。产品广泛应用于机器人、智能物流、数控机床、新能源设备、工业母机、纺织机械、医疗器械、环保设备、电子专用设备、食品包装设备等在内的各类国民经济行业领域; e. 豪能股份:在机器人领域业务包括高精密减速机及关节驱动总成等关键零部件的研发和生产,目前已开发高精密行星减速机、高精密新型摆线减速机等系列化产品,并在人形机器人、机器狗、外骨骼等领域应用;

f.  丰立智能:根据2025年数据,公司主营业务收入构成为:齿轮(42.87%)、精密减速器及零部件(28.20%)、气动工具及零部件(23.22%)、新能源传动(4.39%),已将业务延伸至用于人形机器人的谐波减速器、行星减速器、小微减速器、灵巧手模组等产品,根据2024年1月公告,其谐波减速器产线已达成,常规型号全部研发完成,并已进入小批量生产,与部分人形机器人、协作及工业机器人客户展开合作; e. 瑞迪智驱:针对人形机器人末端关节紧凑空间的需求,公司开发了比工业机器人用谐波更小的迷你型谐波减速机,涵盖多种型号和减速比。该减速机体积远小于常规产品,齿轮模数也极小。公司攻克了微小模数齿轮在设计、加工和检测方面的难题,并实现了量产。由于人形机器人谐波减速机受狭小空间限制,用户期望其极小且薄,结构非标化程度高,公司在客户设计初期便介入,开发出双刚轮、超薄型等多种方案,满足了客户的个性化要求;将谐波减速机作为未来公司产业升级的核心,谐波减速机是机器人的核心零部件,当前市场主要由国外厂商主导。瑞迪智驱凭借自主研发,其产品已较好解决了行业在振动、噪音、精度等方面的一系列痛点,并已在焊接机器人、协作机器人、AGV等领域得到应用,公司正加快研发进程,目标是尽快完成业内优质客户的认证,实现批量化生产,从而带动公司产品和利润的重大提升;
3.投资参考: 人形机器人对精密减速器的需求量巨大,单台需12-16台RV减速器和4-6台谐波减速器,随着特斯拉Optimus等产品的量产推进,到2030年有望为精密减速器带来126亿至288亿元的新增市场规模,其中谐波减速器市场空间最为广阔;国产替代进入深水区:在政策与技术进步驱动下,国产减速器正从中低端向高端突破,谐波减速器在工业机器人领域渗透率已超50%,RV减速器国产化率提升至40%,竞争正从“有无”转向“好坏”,具备技术领先性和成本优势的企业将胜出;谐波减速器龙头:由于人形机器人大量使用谐波减速器,其增量确定性最高。绿的谐波作为国产绝对龙头且深度绑定特斯拉,是核心标的;RV减速器突破者:在重负载领域实现国产突破的双环传动,已获特斯拉认证,成长路径清晰;全品类平台化企业:如中大力德,能够提供全品类减速器及“减速器+电机+驱动”一体化智能执行单元,适应性强,客户覆盖面广,业绩弹性大;通过ETF进行板块布局:对于希望把握产业整体红利的投资者,可关注机器人ETF易方达(159530)机器人ETF鹏华(159278)等场内基金,或相关的场外指数基金;
 
打赏
 
更多>同类资讯
0相关评论

推荐图文
推荐资讯
点击排行
网站首页  |  关于我们  |  联系方式  |  使用协议  |  版权隐私  |  网站地图  |  排名推广  |  广告服务  |  积分换礼  |  网站留言  |  RSS订阅  |  违规举报  |  皖ICP备20008326号-18
Powered By DESTOON