
(点击查找星球报告?)


摘要
报告类型:消费零食、食品饮料
关键词
食品行业、AI 驱动、降本增效、供应链、增量客群、连锁化、预制菜、社区开店、合规监管
研究概述
报告基于探迹大数据,解析食品行业全产业链变革,聚焦市场规模、竞争格局、增量客群与增长方向。核心呈现行业从 “规模扩张” 向 “质量提升” 转型,2025 年餐饮收入 2.27 万亿元,预制菜市场规模预计 6800 亿元,AI 技术成为降本增效核心引擎,同时梳理餐饮门店、品牌、经销商等增量客群特征,为企业提供 “AI + 供应链 + 场景” 的增长解决方案。
研究要点
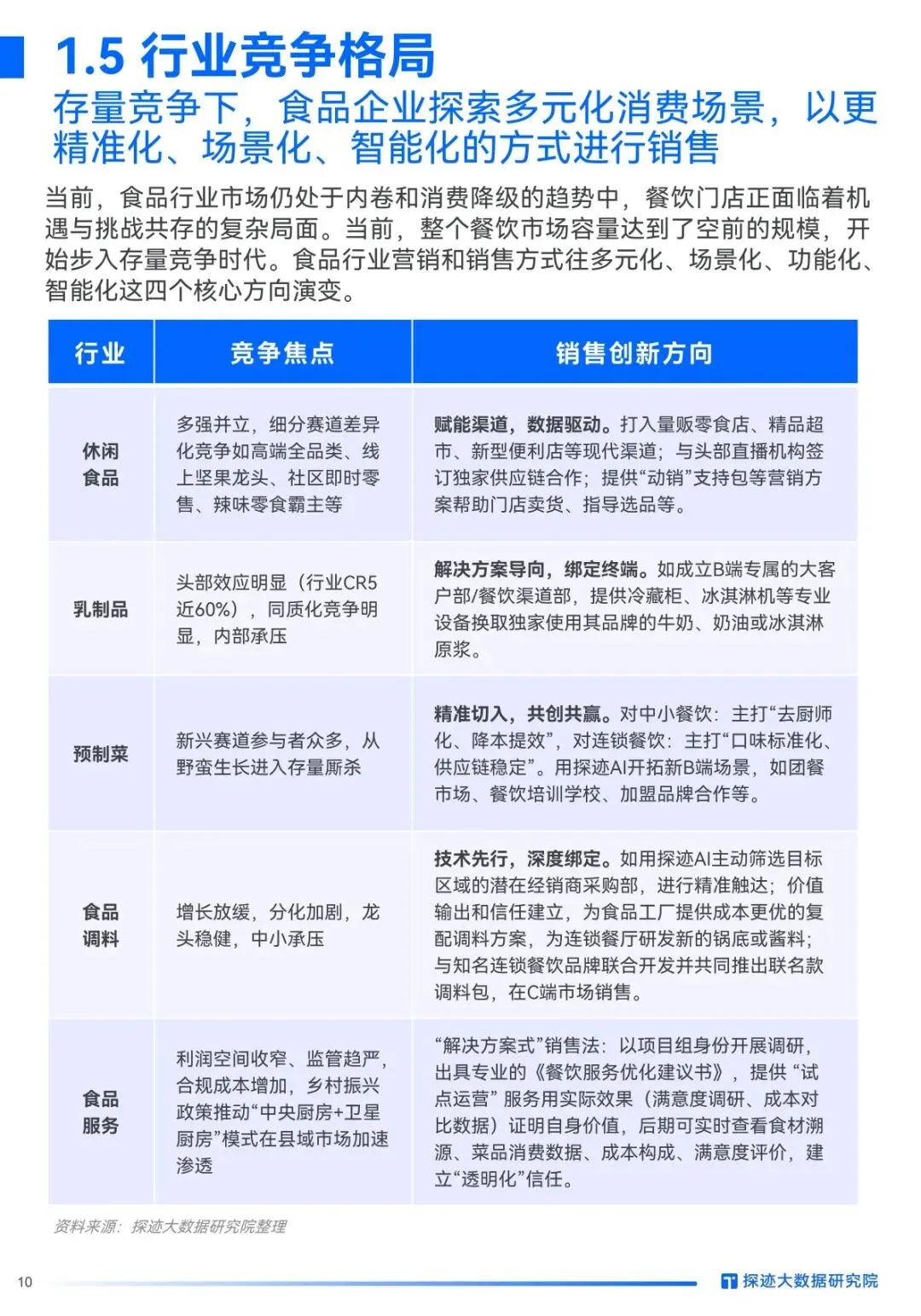
市场规模稳健增长,竞争格局呈现结构化分化。食品工业营业收入连续多年超 9 万亿元,2025 年 1-5 月全国餐饮收入 2.27 万亿元,同比增长 5.0%,但限额以上餐企增速疲软,利润空间收窄。行业连锁化率持续提升,2025 年预计达 24%,蜜雪冰城、瑞幸等 7 大品牌组成 “万店俱乐部”,饮品店连锁化率高达 49%。区域分布上,广东餐饮门店数量与新开店铺数均居全国第一,贵州门店增长率 67.14%,中西部与下沉市场成为增长新引擎。 增量客群特征鲜明,需求差异驱动精准布局。餐饮门店超 1700 万家,川菜、小吃快餐品类领先,极致性价比与高端化成两大增长路径;连锁餐饮品牌 3.1 万家,火锅、饮品、面包甜点品牌数量最多,54.16% 品牌聚焦 3 个及以内城市深耕;餐饮经销商山东分布最多,但近三年成立数量下滑,行业面临 “市场出清”;预制菜企业超 7.4 万家,山东、河南、江苏占比 35.5%,下游客户集中在广东餐饮门店;食品调料市场规模突破 6500 亿元,连锁餐饮与食品加工企业为核心客群。 AI 成为核心驱动,重塑供应链与销售端效率。供应链端,AI 实现食材全程追溯,中央厨房、智能分拣、冷链物流一体化运营,降低库存与溯源成本;销售端,AI 智能拓客解决获客被动、触达低效、过程缺失等痛点,探迹等工具可精准定位餐饮门店、品牌、经销商等客群,单条线索成本从 100 元降至 0.85 元,销售人效提升 1.5 倍以上。跨界企业凭借供应链与数字化能力切入 B 端市场,推动行业竞争从价格转向综合能力较量。 增长方向多元,提质增效与场景创新并行。企业通过产品创新、供应链韧性、AI 销售能力、运营精细化提升竞争力;连锁餐饮探索社区开店,从产品(场景化开发)、渠道(深化 B2B 合作)、运营(私域深耕)、供应链(前置仓布局)四大维度抢占 “最后一公里” 市场;三产融合与中央厨房普及助推供应链升级,上游对接源头产区,中游扩大中央厨房规模,下游通过 AI 指导营销策略;预制菜、休闲食品、乳制品等赛道持续创新,健康化、功能化、便捷化成核心方向。 挑战与应对明确,合规与创新双线并行。行业面临获客隐性成本上升、监管趋严(事前审批转向事中事后全程监管)、同质化竞争等挑战,食品企业需通过 AI 工具优化销售效率,建立合规管理体系。案例显示,团餐服务企业通过 AI 开拓长三角大型企业客户,销售人效从 2 万 / 人提升到 5 万 / 人;食品原料经销商借助 AI 深耕老年食品和绿色食品市场,潜客增长 3 倍,开单效率缩短 2 个月,验证了 AI 驱动的增长有效性。

报告正文

















完整版报告已上传至星球,扫码加入星球查看完整报告

加入星球,获取30000+完整报告集

— 每天进步一点点 —
报告内容来源于网络,报告版权归原撰写发布机构所有
如有侵权,请联系我们删除
⬇️点击阅读原文,获取报告


