

Mob研究院分析师观点
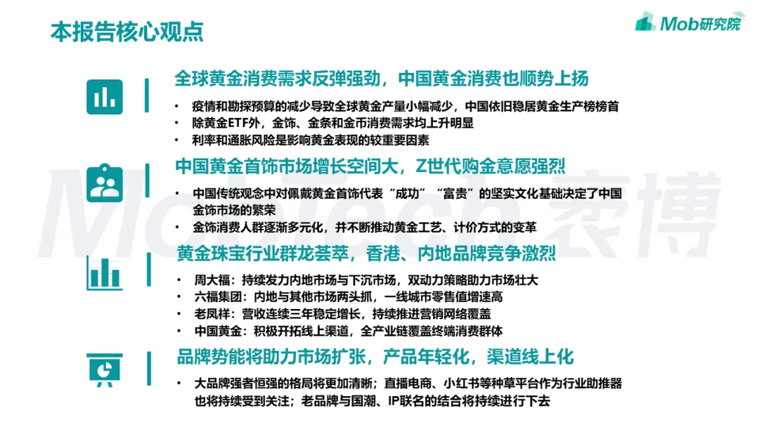
全球黄金消费需求反弹强劲,中国黄金消费也顺势上扬


































作者:周宇恒、虞媛
排版编辑:梁秋雪
END

推荐阅读
数说热点 | 消费补贴不断“加码”,国庆黄金周家电消费升温,年轻人都爱买点啥?
数说热点 | 大数据带你看,爆红的“羊了个羊” ,谁在着迷?谁在数钱?



定制研究报告/报告转载
欢迎联系Mob小姐姐
电话|18516649078
微信号 | mobtech8888
邮箱|marketing@mob.com

公众号推送规则改变了,记得把我们设为星标,点点“赞”、“分享”、“在看”,多和我们互动,才能第一时间收到我们的推送哦~

点“阅读原文”下载报告


