

前 言
“顶层设计”本是源于工程学的概念,早在上个世纪八十年代就已被跨国公司广泛采纳沿用。后来,“顶层设计”作为中央文件的新晋名词,出现在“十二五”规划,并同时被引述到中央经济工作会议内容中去,成为中国新的政治名词。未来我国城乡区域经济的重大变化和新格局的形成,对县域经济高质量发展的“战略谋划”和“顶层设计”提出了新要求,2021年中央一号文件也指出,把县城作为城乡融合发展的重要切入点,强化统筹谋划和顶层设计。本次专题分享将从县域经济的视角来剖析区域发展“顶层设计”的重要性。
县域经济的前世今生
所谓县域经济,是一种县行政区划型区域经济。具体讲,就是以县城为中心、乡镇为纽带、农村为腹地的区域经济,形成以农业和农村经济为主体,以工业化、城镇化、现代化为发展主题和方向的经济发展模式。作为国民经济的基本单元,县域经济既是区域发展的重要基础,更是高质量发展的根本支撑。
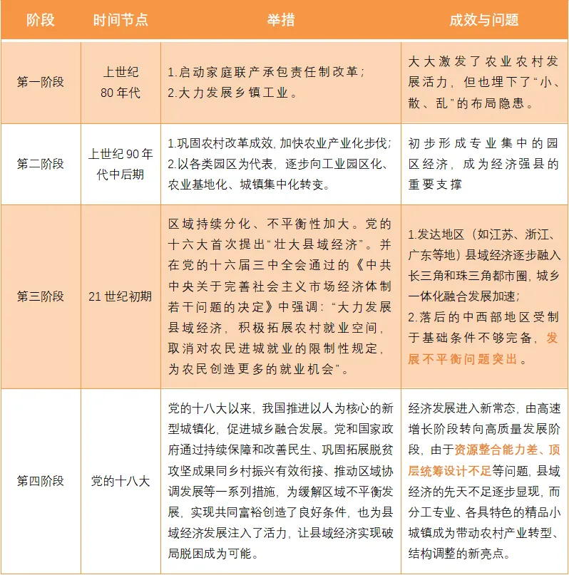
改革开放40多年来,伴随着工业化、城镇化、市场化和国际化发展,我国县域经济发展经历了四个重要阶段。

党的十九大以来,《关于县域创新驱动发展的若干意见》《关于推进以县城为重要载体的城镇化建设的意见》等文件相继发布,为新时代县域经济发展指明了方向。根据规划,未来一段时间,我国县域经济发展应以县城为重要载体推进城镇化建设,进一步补齐补强县城短板弱项,建设一批具有良好区位优势和产业基础、资源环境承载能力较强、人口集聚能力较强的县城,加快就地城镇化进程。
从长三角地区看县域经济高质量发展
根据民政部2022年3月21日发布的《2021年中华人民共和国县以上行政区划代码》,全国(不包括香港特别行政区、澳门特别行政区、台湾地区)除市辖区、特区、林区以外,共有1864个县级行政区单位(包括394个县级市、1301个县、117个自治县、49个旗、3个自治旗)。

长三角地区县域经济发展水平在全国名列前茅,共有45个百强县,全国43个千亿县中,更有27个千亿县来自长三角,占到63%。长三角县域展示出强劲的内生增长动力,是长三角区域经济跃升的新增长极,也是我国实现新型城镇化、乡村振兴、制造强国、共同富裕等重大战略目标的关键和潜力所在,其表现出的一些值得重视的新亮点和新特点,也给我们提供了不少新的启示。
1.以改革和制度创新为动力,提供县域经济发展的宽松环境
积极学习借鉴县域经济高质量发展区域的成功经验,扩大部分县(市)的经济决策权、事务统筹权和社会管理权,增强县域经济的自主发展能力,把主要精力放在抓县域经济上,厘清发展思路,明确目标任务,切实强化服务意识,提高行政效率,努力营造有利于发展的经济和社会环境。
2.以培育特色产业为目标,加快县域经济的协调发展
立足本地实际,充分发挥自身的资源、区位等比较优势,制定适合的发展思路,找准重点,树立“不求其多、但求其特”的新理念,宜农则农、宜工则工、宜商则商、宜(旅)游则游,使特色经济产业化、规模化、品牌化,通过做优结构、做大产业,带动整体县域经济实现大发展。
3.培植优势产业集群,提高县域经济竞争力
借鉴长三角县域经济发展的经验,按照集聚产业、整合产业、提升产业的路径培育优势产业集群,政府发挥引导作用,从实际出发,做好优势产业集群发展规划,建设和完善产业集聚硬件环境,加快产业园区和专业市场建设,促进产业集群的形成和发展,培养骨干企业,发挥其核心主导作用,培育一批知名品牌,以品牌集聚产业。
4.积极发展民营经济,增强县域经济发展活力
“
国家发改委的一份调查报告显示,民营工业总产值,广东为13095亿元、江苏为9253亿元、浙江为8342亿元、上海为4190亿元、山东为5288亿元。民营企业工业总产值占本省工业总产值的比重,浙江为86.8%、广东为82.6%、江苏为79.4%、福建为79%、天津为72.5%、山东为65.7%。
不难看出,要想全力发展民营经济,增强县域经济发展活力,政府部门必须把民营经济放在突出的位置,贯彻落实发展民营经济的政策,营造宽松的政策环境,重点解决民营经济发展中的难点、热点问题,并制定有力的扶持措施,在政策方面予以支持,加快重点民营企业发展。
5.实施外向发展战略,优化县域经济结构
各地在发展县域经济的过程中,应借鉴长三角地区的经验,大力实施外向发展战略,充分利用外部资本、技术、人才、管理、市场等要素,发展壮大本地企业,增强县域经济实力。
长三角区域百强县以创新开放、工业智造、产业集群、区域融合、城乡一体等核心特征,为全国提供了县域高质量发展优质经验。从中我们可以看出,要持续壮大县域经济实力,就必须要重视“顶层设计”的作用,真正做到在战略上统一领导、在战术上因地制宜,加快构建优势突出、结构合理、多极支撑的县域现代化产业体系,推动县域经济高质量发展是实现城乡区域协调发展。
顶层设计对于发展县域经济至关重要
县域经济是多种经济活动交织而成的综合性经济体系,做好其发展的“顶层设计”尤为重要。近些年来,县域经济发展呈现出新的特点,第二产业在县域经济中的比重日益加大,各地政府部门应进一步明确发展定位、加强“顶层设计”、全域统筹谋划,大力发展优势特色产业,高质量推进县域经济蓬勃发展。
从空间布局和产业结构上看,县域经济资源配置具有分散性的特点,政府要想统筹城乡发展两种资源,整合县域经济的各类要素,打造立体经济发展网络,就需要通过“顶层设计”来梳理各方之间的关联性,才能兼顾区域的经济、政治、文化、社会、生态环境等各种因素以及各方面发展之间的相互影响,充分形成各种成分的良性化合反应,实现资源的高效利用。
从发展思路上看,政府要明确自身产业发展定位,优化产业发展空间布局,充分发挥地方资源禀赋和特色优势,就需要通过“顶层设计”在资源、产品、市场等方面形成互补,构建各具特色、互动发展的良好格局,避免同质竞争,从而有效推进县域经济的差异化发展。
从可持续发展上看,县域经济的产业规模和产业发展普遍较为滞后,但这也意味着县域经济具备较强的后发优势。“顶层设计”可以实现全方位、多层次对接,能够帮助政府充分利用后发优势,发展布局新兴产业、生态产业、特色产业和循环经济等,提升产业层次,进一步增强县域经济发展动能。
因此,加强“顶层设计”不仅是绘制县域经济高质量发展路线图,聚焦“人产城”融合发展的有力举措,也是探索县域经济发展新增长点,促进县域资源价值化的有效路径。
实际案例分享
新时期,国内区域竞争和经济分化态势日益明显,中心城市和城市群成为未来承载发展要素的主要空间形式,以科技、人才、资本等为代表的高端要素加速向优势地区集聚,人口收缩成为部分城市不可避免的趋势。以山东省宁阳县为例,在黄河流域生态保护和高质量发展、省会经济圈建设等区域战略背景下,该县的县域经济发展也面临着激烈的外部环境,要想重塑在区域发展格局中的战略地位,宁阳县必须找准定位、强化县域经济“顶层设计”,以县域资源禀赋为根本,以产业链创新为魂,以高科技、新技术为核心驱动,抓住高价值环节,产业链制高点,构建产业发展高势能,以高势能拉动驱动整个产业链的脱胎换骨破茧重生,同时深挖区域内优秀文化资源,加快文旅产业融合发展,提高市场综合竞争力。

宁阳县高新区、武汉汽车行业协会——汽车零配件产业发展对洽会在中德华建召开
“
山东省宁阳县位于鲁中偏西,泰安市南部,北依五岳之尊泰山,南临孔子故里曲阜,西与水泊梁山相望,大汶河东西贯通,至京山文化遗址地处北京与南京之间,是中国历史著名大汶口文化和泰山文化发祥地,截至2021年末,宁阳县户籍人口总数约为82.47万人,同年地区生产总值为274.14亿元。
具体可从以下几点入手:
1.高质量打造文旅产业
通过完善政策配套措施,完善市场运作机制,明确融合发展重点,优化文旅要素资源配置效率,建立健全文旅产业融合发展机制,积极运用现代科技手段,将各地的文化遗产、文化资源、文化要素转化为深受旅游者喜爱的旅游产品,提高政策措施的适配性与文旅产业融合的有效性,充分利用区域既有资源,打造爱国主义主题教育园区,大力弘扬红色文化,着力加强社会主义精神文明建设。
2.高标准集聚主导产业
重点围绕汽车零部件产业扩能提级,智能纺织产业强链补链,加大政策扶持力度,集中优势要素资源向优质企业倾斜,加大“双招双引”力度,加大技术创新力度,搭建产业对接平台,提升品牌知名度,以“宁阳高新技术产业开发区”为基础,建成“新能源汽车零部件”“智能纺织”专业园区,打造一批细分领域的“单打冠军”“配套专家”。
3.高起点布局新兴产业
大力发展战略性新兴产业,持续聚焦新一代信息技术、高端装备、新材料、新能源、生物与新医药、节能环保等重点领域,加快关键核心技术创新应用及科研成果转化。
4.高水平培育人才体系
健全完善人才引进、培养、保障、管理等制度机制,积极主动对接省市人才振兴计划,锻造“引才链”,多元化畅通人才集聚渠道;强化“育才链”,全方位构建优秀人才“孵化”体系;激活“用才链”,立体化构筑人才创业平台;拓展“留才链”,多举措打造人才成长“小气候”。
5.高层次搭建创新平台
坚持创新平台广泛覆盖和提档升级“两手抓”,做优存量、做大增量,促进科技创新平台总量扩大、布局优化、结构优化、领域优化,支持企业牵头组建创新联合体,鼓励企业与国内高校院所合作建设协同创新中心、院士工作站等人才平台,促进创新要素加快向企业集聚。
在新一轮县域经济发展中,中德华建所属中智联研究院已率先发力,为宁阳县县域经济发展出谋划策。未来,中德华建与宁阳县将依托双方资源禀赋,加强合作共赢发展。
作为项目全生命周期服务商,中德华建一直聚焦县域经济布局与发展战略的前沿问题,抓住机遇、思变求新、笃行致远,提前布局,专注以创新方式解决政府痛点,拓展业务领域,提升企业核心竞争力。中智联研究院作为中德华建承担县域经济新咨询研究工作的核心部门,经过一系列的实践探索,现已形成系统成熟的业务模式与方法论,在县域经济顶层设计、片区开发、产业发展、产业招商、课题研究、专项债券等版块已有成功案例。
CHINA VIRTUE


供稿:程圳丨中智联研究院
排版:刘李莉
审核:杨晋 刘敏
更多精彩推荐
产业地图助力精准招商,引领招商新时代
“无废城市”怎么建?中德华建出新招!
把中国人的饭碗牢牢地端在自己手中——中智联研究院助力新洲区推进高标准农田建设



