为进一步促进建筑业持续健康发展,深化建筑业“放管服”改革,完善工程建设组织模式,提升工程管理效率和质量安全水平,我国将培育全过程工程咨询服务作为重点鼓励的发展方向,为工程项目建设提供了新型模式选择。2017年住建部印发《开展全过程工程咨询试点工作的通知》,提出以全国40家大型勘察、设计、监理类企业作为试点推行全过程工程咨询。
2019年3月国家发改委联合住建部印发《关于推进全过程工程咨询服务发展的指导意见》,提出全面整合工程建设过程中所需的前期咨询、招标代理、造价咨询、工程监理及其他相关服务等咨询服务业务,以满足建设单位对综合性、跨阶段、一体化、全过程工程咨询服务的需求。
全过程工程咨询是针对工程建设项目前期决策、工程项目实施和运营的全生命周期,提供可包括设计和规划在内的涉及组织、管理、经济和技术等各有关方面的工程咨询服务。全过程工程咨询服务可“采用多种服务方式组合,为项目决策、实施和运营持续提供局部或整体解决方案以及管理服务”。在当前全过程工程咨询起步和试点阶段,发现并分析实施这一新型模式所面临的各种问题和挑战,并提出相应的对策建议,为全过程工程咨询的有序实施提供参考。
将全过程工程咨询面临的问题与挑战划分为市场需求、政策法规规范、企业实施三个方面,分析如下:
1、建筑市场和用户的实际需求尚不明确
全过程工程咨询在我国是一种新型的项目管理模式,对这种模式的实施,在过去并无禁止和阻碍,但该模式在过去的实践中应用甚少,反衬出传统工程咨询模式具有普适性并已能满足建筑市场和用户的基本需求,因此,可以说,开展推行全过程工程咨询是对现有传统工程咨询模式的补充和丰富,是为项目业主提供了新的选择,既非刚性需求,也不是对传统咨询模式的替代。
目前对全过程工程咨询主要是通过中央和地方政府发文的形式加以宣传和鼓励,是一种“自上而下”的推行方式,在很大程度上,对我国建筑市场和用户对全过程工程咨询模式的实际需求情况,如适于全过程工程咨询的业主特点、项目类型、需求数量、市场潜力等尚不明确,很容易造成行业和企业对这一新模式“蜂拥而上”、盲目跟风而偏离了市场的实际需要,导致“坐过山车”,形成大起大落。
2、建筑市场认可度不高、项目业主单位存在顾虑
当前,对全过程工程咨询服务作为一种新型咨询模式,宣传力度较大,政府投资项目管理部门、各类建设企业多对其已有所了解,一些具备条件的工程咨询单位(如设计、监理、项目管理、造价咨询单位)已将全过程工程咨询作为业务拓展的新领域,但市场认可程度尚不高,还处在探索尝试阶段。
目前,仅主要在已颁布全过程工程咨询试点工作实施方案的地区产生了一定市场引领作用,如2019年雄安新区发布的招投标管理办法,明确提出使用财政性资金的项目应实行全过程工程咨询服务,从而带动了该模式在雄安新区的实施和应用。
然而,更多的地方在现行规章制度中未明确要求和鼓励全过程工程咨询服务,绝大多数项目业主单位仍倾向选择成熟且熟悉的传统工程咨询模式,并不愿率先尝试全过程工程咨询新模式。很多项目业主单位在确定是否采用全过程工程咨询服务模式时会有疑问和顾虑,如担心只委托一家工程咨询单位提供全过程服务,是否咨询单位权力过大、是否专业服务质量有保证、是否缺乏相互制约和监督、是否有“把鸡蛋放进一个篮子”的风险等。
1、服务类型、委托方式和实施规范等政策文件不足
目前,各地颁布的全过程工程咨询相关政策多为宏观引导意见,相应的支持文件、细化办法、实施规范尚未出台和落地,使得全过程工程咨询的具体实施缺乏具有可操作性的配套政策和规范引导,在服务搭接整合、组织模式、规范标准、管理体系等方面缺乏落地的指导方案。如按现行的政策,企业可根据市场需求,从项目全生命周期角度,开展跨阶段咨询服务组合或同一阶段内不同类型咨询服务组合。
然而,所谓跨阶段或同一阶段咨询服务类型的内涵工作内容尚不清晰,不同咨询服务的委托方式和委托单位类型的形式也不尽明确,容易出现对项目全过程技术能力不足的企业承接全过程咨询业务的问题,从而背离了实施全过程工程咨询的初衷和预期。
2、酬金计取依据和计取方式不明确
足额的业务费用和合理的酬金收入是咨询企业及专业人员高质量承担完成受委托工程咨询工作的重要前提,从现行的取费标准文件看,对工程项目前期咨询费、勘察费、设计费、监理费、项目管理费等从立项到运营各项费用均是独立计取的,而对全过程工程咨询模式下的取费方式和取费费率尚未有规定,依据政策,服务酬金既可按考虑各专项服务费用叠加后再增加(或减少)相应统筹管理费用的方式计取,也可按人工成本加酬金的方式计取。
然而目前全过程工程咨询服务费用的计取方式尚不明确。考虑到全过程工程咨询服务的重要性、复杂性及风险大、服务周期长、投入多等特点,若无合理的取费政策依据,容易导致市场恶性竞争,造成服务费过低、咨询服务利润匮乏,难以实现良性发展。
3、合同范本有待完善、引导力度尚不够
当前,全过程工程咨询服务合同尚无主管部委推荐的示范文本,与之相关的住建部主持制订的《建设工程咨询服务合同示范文本》还在征求意见阶段,尚未正式出台;虽然有少数省市发布了内容各不相同的全过程工程咨询服务合同示范文本,进行了有益的尝试,但尚未形成能取得共识的统一合同格式及标准条款,特别是在委托方式、委托时点等诸多方面还存在较大争议。由于全过程工程咨询委托方和服务方缺乏标准合同范本参考,容易造成对合同内容的严谨性把控不足、各方权责利及风险分配约定不合理或约定不明等问题。
1、在传统模式上简单加和开展全过程咨询
全过程工程咨询服务模式将传统的业主、投资咨询、勘察、设计、监理、施工承包企业六方责任主体转变成仅有业主、全过程工程咨询、施工承包企业的三方主体。
实际上,对于全过程工程咨询企业来说,除了少数大型综合企业,绝大多数工程咨询企业更适合采取联合体的方式承担全过程工程咨询项目,结果容易导致其开展的全过程工程咨询服务只是将传统模式下咨询各方在项目中的业务和工作关系进行简单加和,相关利益主体多从自身视角开展业务,依然存在各自为战、目标不一、信息不畅等情况。同样,各方工程质量安全、进度控制、成本管理等方面的责任未能统筹考虑,使得本质上并未改变“各扫门前雪”的状况,难以发挥咨询各方的协同效应。
2、对企业之间充分竞争产生阻碍
根据现行政策规章,全过程工程咨询范围内的业务如勘察、设计、监理等尚有无法突破资质限制和招投标惯例的问题。如在资质方面,如今工程建设行业内大部分企业资质较为单一,业务链覆盖不全,而资质的限制会导致某一专业不具备条件的企业难以参与全过程工程咨询业务竞争,或必须找到合适伙伴企业形成联合体,这在很大程度上阻碍了企业发挥其业务领域专长参与投标竞争和业务承揽,不利于市场资源的优化配置和效率发挥。
3、专业人才不足且缺少实践经验
全过程工程咨询作为智力提供型的服务,旨在“让专业的人做专业的事”,因此,拥有充足的高质量的专业人才是做好全过程工程咨询的重要支撑。但目前从全国看,熟悉掌握全过程工程咨询人才还很稀缺,具有全过程工程咨询一线项目实践和管理经验的人才更少,大部分工程咨询企业现有的专业执业人员多是侧重于工程专项业务或单一领域的技术和管理层面,缺少对全过程工程咨询项目全局把控、跨阶段整合和多专业工作协调的能力和经验。尚难以满足全过程工程咨询业务发展的需要。
1、主动引导市场需求,挖掘客户资源、积累试点经验
全过程工程咨询作为新型模式,在发展初期阶段应主动引导市场需求,提高市场认可度。
在市场开拓方面,应尽可能灵活地满足重点客户对项目决策、工程建设及运营服务跨阶段综合性一揽子咨询服务的需要,可考虑先以试点建设项目以及政府、外商和私人投资项目为重点目标,对于不同领域不同类型的建设项目和业主,提供可选择的“菜单式”服务,并灵活应对和破解各种制度性障碍。
在客户引导方面,行业和地方应注重通过实例科学阐释全过程工程咨询服务较之传统模式的特点和优势,能够给业主带来的便利、优化和效益潜力,提高社会认知度,特别是委托单位的认可度,消解委托单位的疑虑,引导更多的项目业主主动以全过程工程咨询模式进行工程建设招标采购,营造良好氛围,积累试点项目经验和教训,推动全过程工程咨询服务健康发展。
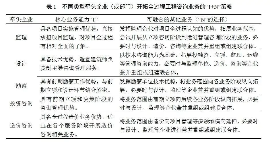
2、针对不同类型企业开拓业务实施“1+N”管理策略
各类工程咨询企业开拓全过程工程咨询业务,应引入“1+N”的管理理念,其中“1”是企业的核心业务能力,“N”则是弥补本企业短板而需提升或融合的其他业务。
全过程工程咨询委托方式可以分为独立承担和联合体形式,独立承担是以一家企业作为集成化咨询服务提供商承接项目;联合体形式则是以一家企业为牵头方,由多家工程咨询企业联合共同承揽项目。
考虑不同类型企业(或部门)开展工程咨询服务的专业优势和突破重点,本文提出五类牵头企业(或部门)的“1+N”策略,如表1。

1、引入可供选择的“菜单式”服务
全过程工程咨询是从投资决策、工程建设、运营等项目全生命周期角度开展跨阶段咨询服务集成,或同一阶段内不同类型咨询服务整合。全过程工程咨询应在传统工程咨询服务阶段和服务项目基础上,着力于全过程把控,并可根据建设单位的不同需求灵活引入不同的组合形式。
国际上,全过程工程咨询的服务模式主要分两种,一种是由一家具备综合能力的全过程工程咨询企业全权负责全过程工程咨询的全部工作;另一种是将全过程工程咨询按任务属性分为工程项目设计类和工程项目控制与管理类。本研究拟为全过程工程咨询提供多样化的可选择的“菜单式”委托模式,如表2提出的四种不同的委托类型模式。

2、根据委托服务方式灵活确定取费依据
全过程工程咨询的合同和服务计费可根据不同类型的委托方式采取不同形式,如根据上述“菜单式”委托模式,委托方可根据项目情况选择其中一种服务模式签订合同并计取费用,对没有明确依据的费用可参照现行取费政策文件灵活计取,如“全过程工程项目管理费”计费可以参考现行的“建设单位管理费”标准,并根据项目难易程度结合不同系数灵活计取;其他专业服务费可以参考投资咨询、勘察、设计、监理、造价咨询、招标代理、运营维护等传统收费依据或市场收费惯例,涉及整个阶段或某一专业项目管理内容的,应与委托方协商在传统收费依据基础上结合合理的取费系数计取。
1、各方通过建立伙伴关系(Partnering)取得协作共赢
全过程工程咨询包括内外不同的组织层面,其内部组织的基本构成是全过程工程咨询公司项目组织或咨询企业之间组成的联合体,其外部组织的基本构成是业主方、施工承包方和全过程工程咨询方。为更好开展全过程工程咨询,需积极尝试建立业主、施工承包方和全过程工程咨询公司之间,以及全过程工程咨询企业之间利益共享、风险共担的伙伴关系(Partnering),通过整合各主体的共同项目目标,尤其是业主和全过程工程咨询企业之间的共同项目目标,建立信任机制、合作机制、协调机制、沟通机制和激励机制,为项目共同目标和共同利益开展合作,优化一体化服务,协作共赢。
2、实现经济效益和管理效果上“1+1>2”、成本和时间投入上“1+1<2”
开展全过程工程咨询,其核心是打通工程建设不同阶段,实现一体化咨询,解决工程项目各阶段咨询工作独立、各自分离的问题,实现项目全生命周期的管理协调和价值增值,提高项目投资效益,在经济效益和管理效果上做到“1+1>2”。
同时,工程全过程咨询应通过对工程咨询环节的整合,在咨询单位选择上减少招标次数和招标、评标工作量,在咨询工作实施过程中缩短管理链条、整合管理环节、避免重复性工作、打破传统模式下的咨询信息孤立与资源壁垒,实现信息共享、提升沟通效率和工作效率。从而使全过程工程咨询较之传统咨询模式显著降低成本、缩短工作时间,做到“1+1<2”。
3、加强企业全过程工程咨询能力、管理体系和人才建设
咨询企业应抓住机遇及时推进面向全过程咨询服务的能力建设,打造全过程工程咨询企业品牌。企业应完善全过程工程咨询管理体系,改革企业内部工作流程,优化管理界面,重点做好文件体系建设,如编制建设项目全过程工程咨询导则、全过程工程咨询标准化手册,规范全过程工程咨询服务范围及内容,通过对比分析全过程工程咨询模式与传统建设管理模式在服务阶段、服务范围、服务内容、职责权限和管理流程等方面的不同,梳理出全新的管理流程及管控关键节点,指导全过程咨询业务的开展。在专业人才队伍建设方面,企业应加强和完善组织机构和人员结构,培养多领域复合型人才,建立与全过程工程咨询相适应的专业部门和专业人才队伍。
4、引导企业错位竞争和有序竞争
我国工程咨询企业数量和类型多,业务专长、规模大小和经营实力差异大,面对全过程工程咨询市场,应形成错位竞争,如对于综合实力强、各项专业资质齐全的企业,可尝试独立承揽复杂的、规模大的全过程工程咨询业务;中小企业则应发挥企业专长,服务于全过程工程咨询业务的某一领域,或与其他企业形成专业互补的联合体承担业务。
应避免恶性竞争,导致低价低质,影响行业长远发展。企业之间还应尊重适于工程咨询业特点的有序竞争的行业规则,如后来的企业应避免与前期介入早、投入大的企业竞争,对于非主营业务专长的企业避免与业务专长符合的企业竞争。应在项目开拓上聚焦自身有优势的项目,提高中标率,开拓优质项目,并在中标后项目咨询过程中精耕细作,挖掘潜力,赢得客户。
本文素材源于《建筑经济》2019年12期“推行全过程工程咨询面临的问题与对策” (作者:赵振宇、高磊),由“建筑经济与管理”编辑整理





