
在当今日益数字化的社会环境下,AIGC(人工智能生成内容)不仅加速了内容的生产速度,也为企业提供了更多创新的可能性。在人工智能技术的浪潮下,中国AIGC应用市场正迎来快速发展的黄金时期。

AIGC定义
生成式人工智能——AIGC(Artificial Intelligence Generated Content),是指基于生成对抗网络、大型预训练模型等人工智能的技术方法,通过已有数据的学习和识别,以适当的泛化能力生成相关内容的技术。
现阶段国内AIGC多以单模型应用的形式出现,主要分为文本生成、图像生成、视频生成、音频生成,其中文本生成成为其他内容生成的基础。具体如图所示:

资料来源:中商产业研究院整理

AIGC行业发展政策
近年来,AIGC产业受到我国各级政府的高度重视和国家产业政策的重点支持,国家陆续出台了多项政策,鼓励行业发展与创新。具体如图所示:

资料来源:中商产业研究院整理

AIGC行业发展现状
1.市场规模
中国AIGC市场是全球AIGC市场的主要组成部分,中国AIGC市场受强大的市场需求及增强的AI技术所推动。中商产业研究院发布的《2023-2029全球与中国AIGC传媒市场现状及未来发展趋势》显示,2023年中国AIGC市场规模约为170亿元,中商产业研究院分析师预测,2030年AIGC市场规模将超万亿元。

数据来源:中商产业研究院整理
2.企业分布情况
中国AIGC企业主要分布在北京市和广东省,其中,北京市占比最高,达28.32%。其次分别为广东省、上海市、浙江省,占比分别为26.45%、13.09%、9%。

数据来源:中商产业研究院整理
3.投融资情况
在政策推动与技术应用落地等多方位因素驱动下,我国AIGC行业正迎来新的风口。从2021年起,国内AIGC投融资市场投资热情高涨。2023年投资事件达204起,已披露融资金额达1656.48亿元,为历史新高。2024年第一季度,投资事件达50起,已披露融资金额达393.78亿元。

数据来源:IT桔子、中商产业研究院整理
4.主要参与企业
随着人工智能算法学习能力的提升,AIGC技术快速发展,赋能各类场景。OpenAI推出的AI大模型GPT-3.5掀起了AIGC的大潮,加速了深度神经网络技术在大模型、多模态两个方向上的突破,AIGC快速向文本、视觉、音频等各个领域渗透。国内互联网巨头、人工智能企业、高校科研机构等不同创新主体都在积极参与大模型研发,文心一言、通义千问、紫东太初、星火认知等一批通用化大模型正快速发展。从开源情况来看,国内已有超过半数的大模型实现开源,其中高校和科研机构是开源主力,清华大学的ChatGLM-6B、复旦大学的MOSS、百度的文心系列大模型在开源影响力上位于前三位。

资料来源:中商产业研究院整理

AIGC行业重点企业
1.百度
百度是拥有强大互联网基础的领先AI公司,以“用科技让复杂的世界更简单”为使命,坚持技术创新,致力于“成为最懂用户,并能帮助人们成长的全球顶级高科技公司”。2023年,百度发布了一款全新的人工智能产品——“文心一言”。文心一言,借助大数据分析、自然语言处理技术和深度学习算法,能理解用户的需求,提供精确的信息筛选、答疑解惑和智能对话服务。
2023年百度营收达1345.98亿元,同比增长8.83%;实现归母净利润195.98亿元,同比增长181.26%。

数据来源:中商产业研究院整理
目前,百度文心大模型主打搜索模型,包括文心·NLP大模型、文心·CV大模型、文心·跨模态大模型、文心·生物计算大模型、文心·行业大模型等。2023年,文心一言使用量与文心大模型API调用量均保持高速增长。截至2023年12月底,文心一言用户规模超过1亿。

资料来源:中商产业研究院整理
2.腾讯
腾讯成立于1998年,是中国最大的互联网综合服务提供商之一,也是中国服务用户最多的互联网企业之一,业务涉及社交、金融、娱乐、资讯等领域。腾讯促进新一代人工智能产业创新发展。2023年9月,腾讯混元大模型正式亮相,并通过腾讯云对外开放。腾讯混元持续迭代,近期还开放了“文生图”功能。目前,已有超过180个腾讯内部业务接入腾讯混元测试,并有来自金融、医疗等多个行业的客户,通过腾讯云调用腾讯混元大模型API,应用领域涉及智能问答、代码助手等多个场景。
2023年实现营业收入6090亿元,同比增长10%;实现归母净利润1152亿元,同比下降39%。

数据来源:中商产业研究院整理
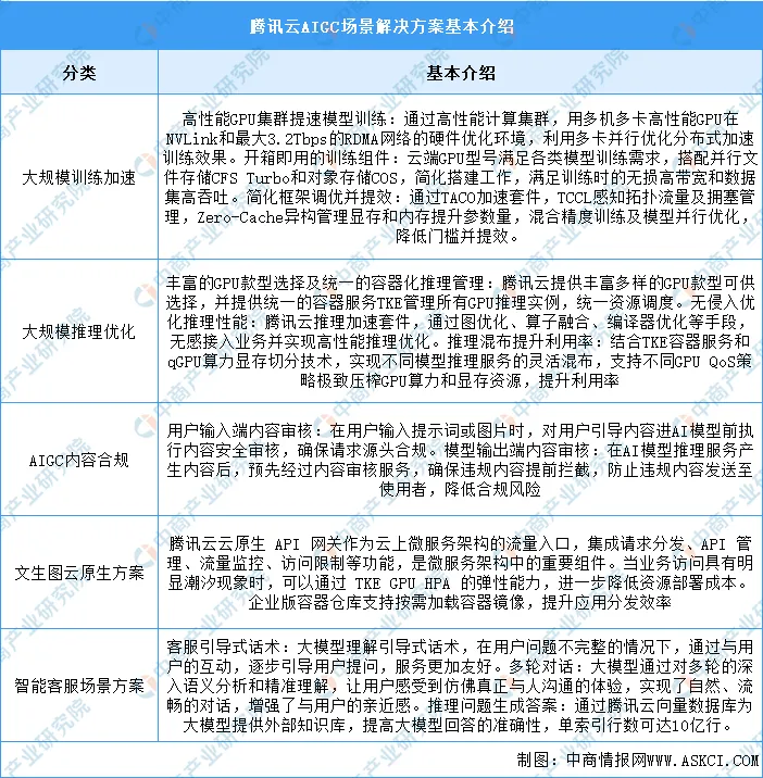
腾讯云的AIGC产品是基于腾讯在高性能计算集群、存储、内容安全领域的技术积累和丰富场景打磨,为有AI内容生成、大模型需求的企业客户快速打造一站式方案。具体如图所示:

资料来源:中商产业研究院整理
3.阿里巴巴
阿里巴巴创立于1999年,业务涵盖商业、云计算、数字媒体及娱乐以及创新业务。目前,围绕着阿里巴巴平台与业务,阿里巴巴已经形成了涵盖消费者、商家、品牌、零售商、第三方服务提供者、战略合作伙伴及其他企业的生态体系。同时,为提升消费者体验及业务运营效率,阿里巴巴已将各种AI技术广泛应用在生态体系内。2023财年,阿里巴巴实现营业收入8686.87亿元。

数据来源:中商产业研究院整理
大模型方面,阿里巴巴推出了一个超大规模的语言模型——通义大模型。通义大模型包括通义-M6、通义-AliceMind和通义-CV三大模型体系,可以处理多语言、多模态数据,同时支持多种理解和生成任务,能快速满足不同领域、不同应用场景的需求。2023年10月,阿里云正式发布千亿级参数大模型通义千问2.0,以及基于通义大模型训练的8大行业模型和一站式大模型应用开发平台阿里云百炼、阿里AI平台PAI等。具体情况如下:

资料来源:中商产业研究院整理
4.科大讯飞
科大讯飞股份有限公司是一家专业从事语音及语言、自然语言理解、机器学习推理及自主学习等人工智能核心技术研究,人工智能产品研发和行业应用落地的国家级骨干软件企业。
2023年前三季度实现营业收入126.14亿元,同比下降0.37%;实现归母净利润0.99亿元,同比下降76.43%。

数据来源:中商产业研究院整理
科大讯飞——讯飞星火认知大模型具有7大核心能力,即文本生成、语言理解、知识问答、逻辑推理、数学能力、代码能力、多模交互。具体如图所示:

资料来源:中商产业研究院整理
5.拓尔思
拓尔思信息技术股份有限公司主要业务是向各级党政机关和各类企事业单位等机构客户提供由公司自主研发的人工智能和大数据工具软件平台、相关行业应用系统和解决方案、云和数据智能服务(SaaS/DaaS)、及信息安全产品和解决方案等多种产品服务组合。
2023年实现营业收入7.82亿元,同比下降13.78%;实现归母净利润0.36亿元,同比下降71.88%。2023年主营产品包括大数据软件产品及服务、人工智能软件产品及服务、安全产品,分别占整体营收的40.11%、30.32%、15.16%

数据来源:中商产业研究院整理

数据来源:中商产业研究院整理

AIGC行业发展前景
1.政策利好行业发展
国家出台多项政策利好AIGC行业发展,例如,2023年7月,国家网信办联合国家发展改革委、教育部、科技部、工业和信息化部、公安部、广电总局七部门发布了《生成式人工智能服务管理暂行办法》,明确了生成式人工智能服务提供者应当依法开展的活动、遵守的规定,以及具体的服务规范等,于8月15日正式施行。政策规定了生成式人工智能服务规范,支持生成式人工智能健康发展。
2.技术进步带动行业发展
AIGC融合了人工智能、计算机图形学和深度学习等多个领域的技术,通过结合这些技术,可以实现更高效、智能化的图像识别和处理,从而提升人机交互的用户体验。这使得AIGC在智能安防、游戏和虚拟现实等领域具有广泛的应用前景。在智能安防领域,AIGC可以通过图像识别技术实现人脸识别、车辆识别等功能,提升安全监控的效率和准确性;在游戏和虚拟现实领域,AIGC可以实现高度逼真的图像渲染和物理模拟,从而提升游戏体验。
3.场景多元化推动行业发展
AIGC已在多个领域得到广泛应用,未来应用场景将更加多元化。在数据科学领域,AIGC能够提供标准化、标签化的数据,以满足人工智能模型的需求;在游戏产业,AIGC能自动生成个性化的游戏攻略和教学手册,增强玩家的游戏体验;在医药领域,AIGC能够帮助寻找特定分子结构,降低新药研发成本;在网络安全领域,AIGC能够保护用户的隐私和数据安全;在艺术领域,AIGC不仅可以辅助内容创作,未来还可能实现自主生成内容。
以上信息仅供参考,如有遗漏与不足,欢迎指正!




































“阅读原文” 获取更多报告


