战略决定命运:深析企业 “十五五” 发展规划
集团 “十五五” 总体战略规划,为公司在全球经济形势不明朗、国内经济结构调整、经济结构调整等复杂形势下进行国企改革指明了方向。这一规划既是积极响应国家发展战略,也是对集团整体发展战略的全面提升。

一、战略定位
集团准确定位为国家战略实施、区域经济发展、国有资本优化配置、国有企业改革服务的省级国资投资运营平台。这种战略定位,既体现了对国家产业政策的深刻理解,也体现了对企业职能和 value 取向的准确把握。

国有资本运营平台在宏观层面上是联系国家发展战略和市场配置资源的重要纽带。在促进地方经济发展上,要深入剖析地方产业的优势和不足,以资本为导向,培育新的产业链,促进地方经济的转型和升级。
二、战略目标
集团的战略目标从时间上分为短、中、长期三个阶段,具有明显的阶段性。

(一)短期目标
主要集中在机制变革和基础设施建设上。完善公司治理结构,必须打破传统国有企业经营模式的束缚,实行股权多元化,建立清晰的权责分明的公司治理结构。借鉴国外上市公司的先进经验,建立由战略计划委员会、财务控制委员会和人力资源委员会组成的公司治理结构。

(二)中期目标
培育以市场为导向的核心产业。这就要求企业集团对行业发展规律进行深入研究,找出行业中的优势环节,并加以重点培养。半导体产业投资是指对半导体产业中的重要环节进行战略性投资,如晶圆制造和芯片设计,从而实现对整个半导体产业的资源整合和协同作用。
(三)长期目标
是打造国内一流的平台,包括扩大资产规模和提高市场地位。此时,集团需要建立全球化的视野,密切注意国际产业转移的动向和跨国收购兼并的机遇。将资源开发和加工产业布局到 “一带一路” 沿线各国,不仅可以扩大我国的市场,而且可以增强我国的资源安全保障能力。
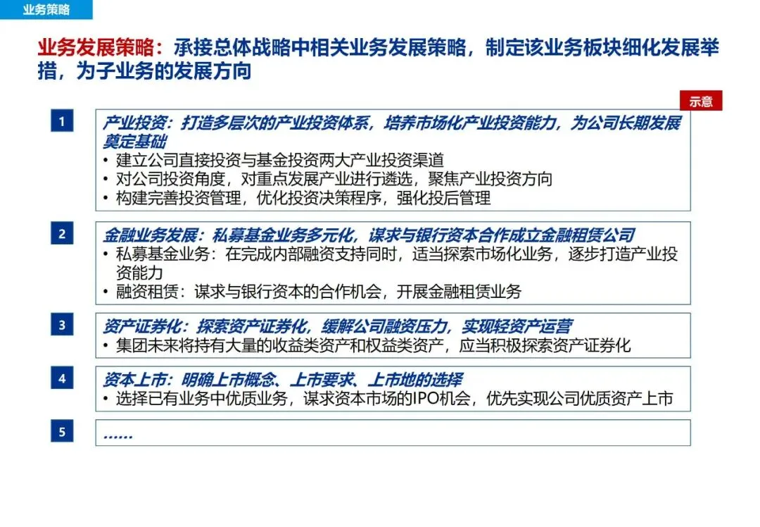
三、多元化业务
集团的业务包括金融服务,产业投资和资产管理,为了使这些业务产生最大的价值,需要在各个业务之间建立有效的协同机制。

(一)金融服务部门
作为核心业务支柱的金融服务部门,要加强风险评估模式的建设,利用大数据和人工智能等技术提高收购资产的定价精度。融资租赁、商业保理等业务将进一步细分行业,以高端制造业、医疗保健为重点,为客户提供量身定做的融资服务。例如,为满足医院设备升级的需要,可以设计一套包括设备采购,维修,升级在内的全套保理业务。
(二)产业投资板块
以战略新兴产业为重点,需要构建 “两条腿” 并行的投资系统;直接投资团队一方面注重对行业的深入研究,发掘行业内的领军企业;基金模式具有聚集社会资金、分散风险的特点。为保证项目的成功率,建立了包括技术成熟度,市场空间,团队能力,政策环境在内的多维评价模型。
(三)资产管理部门
担负着国有资产的保值增值任务,应着力优化国有资产的配置。建立了一个能够动态跟踪资产全寿命周期的数字化资产管理平台。在闲置资产方面,积极探索盘活利用的新途径,将传统的办公场所改造为符合创新创业潮流的共享型创业空间等,提高闲置资产的利用率。
四、战略落地
为了保证战略的顺利执行,公司从资源配置,组织控制,人才战略等方面建立了一套完善的保障机制。

(一)资源配置方面
建立战略性资源库,优先保证关键业务和重大项目的资源。运用预算管理和动态资源配置结合的机制,根据项目的进度和绩效,对资源配置进行灵活的调整。比如,在新产业发展的初期,给予资金和人力资源的倾斜,帮助企业迅速启动。
(二)组织控制和管理优化上
要重新构建母公司和子公司的关系,将总部定位于战略决策中心、资本运营中心和风险控制中心,向子公司放权。建立扁平化的组织结构,降低决策的层次,提高信息的传递效率;同时,要建立将子公司的绩效与获得资源挂钩的机制,以调动其积极性。
(三)人才战略
强调市场导向和专业化。实施 “高层次人才引进工程”,重点引进金融、科学技术、文化产业等领域的高级专门人才。打破部门间的藩篱,建立内部的人才市场,推动人才的跨行业流动。薪酬策略方面,建立以基本薪酬为主、以绩效奖金为辅、以长期激励为主的多元化薪酬体系;实施项目跟投制度,使核心团队的利益与项目收入紧密结合,提高员工的积极性和责任心。
(四)党的建设
加强党的建设是国资平台的特点和优势。把党的建设与公司治理有机结合起来,使党组织成为公司重大决策的政治核心。以 “党建 + 工程” 为主题,创新党建模式,将党组织的优势变为企业的发展动力;
五、战略实施
战略执行不是静态的,需要建立动态的评价和调整机制;

在此基础上,建立了企业战略评价指标体系,包括净资产收益率(ROI)、资产负债率(资产负债率)、市场占有率(市场占有率)、顾客满意度(顾客满意度)、 R& D 投入强度(R& D)、专利转化率(专利转化率)等财务指标和业务指标。对战略实施情况进行半年一次的审计,比较目标和实际的偏差情况,对产生偏差的原因进行深入分析。
根据评价结果,对战略规划进行相应的调整。在宏观政策、市场竞争格局等重大变化的情况下,如产业政策调整、技术创新对传统产业的颠覆、重大技术突破、并购重组等,以及企业自身资源和能力等重大变化的情况下,要及时调整战略目标和战略实施路径。如国家对新能源产业有新的扶持政策出台,企业应及时调整投资结构,增加对新能源领域的投入,优化经营模式。
在调整策略时,要注意与各利益相关者的沟通。通过战略发布,投资者沟通,员工培训等方式,使公司上下在战略调整上达成一致,保证战略实施的一致性。
六、总结
集团的 “十五五” 发展战略,为国资平台的发展提出了一套系统的解决办法。通过准确的战略定位,分步实施的战略目标,多元化的协同经营,立体的保障措施,动态的调整机制等,希望集团在为国家战略服务的同时,也能实现自身的高质量持续发展。在实施战略的过程中,必须时刻把握产业发展的新动向,积极拥抱科技创新,灵活运用资源,才能在复杂多变的市场环境中走得更远、走得更好,才能打造一流的国有资本运营投资平台。
93页

































相关阅读:
企业“十五五”战略规划编制指南:规划设计逻辑、技术方法、工具


