摘 要 2016年是云计算火热的一年,我们历时几个月,进行了大量研究,对九家企业、二十余位专家或从业者进行访谈,对技术、行业进行全面的梳理,并完成《2016年中国企业云服务行业研究报告》。
观察与观点:融合、开放

1 云服务概述
概念及研究范围
广义云计算强调服务模式,狭义云计算强调技术架构
云计算分为广义和狭义之分,一般所说的为广义云计算,本报告亦采用此概念。

云服务分类
按服务模式分为SaaS、PaaS 和 IaaS
SaaS:软件即服务。PaaS:平台即服务。IaaS:基础设施即服务。

按部署模式分为公有云、私有云、社区云和混合云
公有云:公有云对一般公众开放,由公有云服务商提供服务。
私有云:私有云是为一个用户/机构单独使用而构建的,可以由该用户/机构或第三方管理。
社区云:有共同利益(如任务、安全需求、政策、遵约考虑等)并打算共享基础设施的组织共同创立的云。
混合云:同时接入以上两种或两种以上的云服务,且实现统一化管理。

云服务特点
即需即用,按需付费
云服务包括随时接入、自助服务、资源共享、弹性扩展、服务可计量等特点。
私有云并不符合云服务的全部特点,严格讲只能算是IT系统的一次架构升级。但由于数据安全的重要性、大量的既有硬件资源等因素,致使在相当长的一段时间内,不可能所有应用都上公有云。能够提高资源利用效率和开发运维一体化程度的私有云,仍有相当大的价值和市场。

云服务优势
云服务的本质是社会分工
云服务的本质是对IaaS、PaaS、SaaS、ISV(独立软件开发商)和一般的企业客户进行社会分工,让每个企业都都专注于自己的所长。

云计算与大数据
大数据是云计算支撑的多个应用方向之一
云计算和大数据密不可分,但并不相同。

云安全
安全隐患确实存在,但心理因素为更大障碍
数据安全隐患包括数据丢失与篡改、数据泄露、中止服务等不同类型。从原理上看,云环境既面临传统IT的所有安全隐患,又面临虚拟机、Docker不同层级的隔离不当而造成的数据泄露和权限失控,还面临运营商因负载均衡不当或超卖而造成的I/O阻塞。
但从实际来看,社会分工使得专业性大幅提升,云服务商有比一般企业IT系统更好的安全机制和运维能力,因此整体上安全性更高。
RightScale对全球企业技术专业人员的调查显示,随着企业对云计算认识和应用的深入,云安全被认为是挑战程度会大幅降低。云安全隐患确实存在,但更大程度上是心理问题,因为云的安全性能优于绝大多数传统IT。

2 企业云服务行业及市场分析
PEST分析
政策环境:文件频发,持续利好
自2010年以来,云计算政策持续利好。仅是近两年,就有大量促进云计算发展的政策文件颁发。除这些政策性文件外,各地政府主导建设政务云,在政府层面为云计算背书。国家对于信息安全的重视,短时间内也有利于国内云服务商的成长。

经济环境:网络经济及软件产业均增长
据艾瑞统计,2015Q1到2016Q2期间,网络经济整体仍保持增长。工信部2016年1-8月软件和信息技术服务业主要经济指标显示:软件业务收入30526亿元、软件产品收入9514亿元,信息技术服务收入15810亿元,同比增长均超过10%。

社会环境:媒体、客户、投资人观念有待进一步转变

技术环境:技术已经成熟,可以支撑落地

市场规模
2016年整体市场规模超五百亿
2016年中国企业云服务市场规模超500亿元,预计未来几年仍保持约30%的年复合增长率。

产业链及商业模式
越到底层越标准化,价格战可能性也越高
云服务产业链非常简单:位于底部(产业链上游)的一层可以为其上面(产业链下游)的任何一层或者终端客户提供服务。在链条中,越是底部,标准化程度越高,价格战也越有效,例如硬件;越是上层,越接近用户,标准化程度越低,越没法进行简单横向比较,例如SaaS层服务:性能稳定性、功能丰富性、交互、体验等都在其中,很难简单评价性价比高低。目前来看,即使是偏底层的IaaS层服务,性能稳定性仍有差异,因此单纯降价并非是赢得客户尤其是大客户的最有效手段。但是规模上最大、技术水平最完备的企业主动挑起价格战,容易将其他企业从行业内直接挤出。

产业图谱
SaaS:市场巨大但巨头未现
SaaS最贴近用户,是一个巨大的市场。但中国的软件业本身缺乏巨头,加上版权问题、用户付费习惯问题、产品本身易用性和开放性问题等,致使SaaS巨头迟迟未能出现。从产品本身来说,国内的SaaS仍不够开放:暴露API不足够多,导致企业采购服务后难集成,更无法采用类IFTTT的方式做简单对接,在企业内部仍形成众多信息孤岛;有的SaaS产品在客户不再使用服务时,历史数据不方便导出。SaaS产品的第一要义是提高企业生产力,在此基础上,移动化、数据化、智能化、协同化、模块化、开放化为发展方向。

PaaS:功能本身最为重要,与IaaS越来越“难舍难分”
PaaS层的玩家缺乏SaaS的海量用户和IaaS层的规模效应,始终面对后入者的挑战,并且,一旦需求足够刚性便容易降级为IaaS标配。当云计算发展到一定程度,IaaS企业在性能上差距不大,价格战也非长久之计,最终会演变为功能之争也即PaaS之争,PaaS与IaaS也越来越难以清晰划分。PaaS在未来占比会大幅增加,但在API经济全面来临之前,纯PaaS厂商(指不打包基础资源仅提供细分领域单向能力的PaaS)成长为巨头仍有一定阻力。PaaS层面对的是开发者,功能的强大性、稳定性,API定义的简洁性、规范性,技术文档的可读性至关重要。

IaaS:厂商众多,但市场份额集中,未来大部分面临关闭或转型
IaaS层目前有国际厂商、互联网公司、创业者、硬件厂商、IDC/CDN服务商、电信运营商等不同类型的玩家。目前,主要的市场份额来自于以阿里云为代表的互联网公司,其次为创业公司。运营商和IDC营收较多,但更多是刻意扩大了“云”的范围。受制于政策等,国外服务商难以大规模扩张。IaaS层具有极强的规模效应,短期内仍必须通过持续“烧钱”取得优势。未来大部分公有云服务商在长时间无法取得竞争优势及盈利情况下,将转型为以私有云为主的混合云,或直接关闭云业务。IaaS层未来新进创业者且突围成功的可能性较小。传统IDC将以为国际厂商提供代理运营的形式进行转型。

企业竞争格局
IaaS层已趋“二八”,PaaS和SaaS则长尾明显
从客户数量、营收规模来看:IaaS层阿里云一家独大,加上其他几家主流云服务商,占据80%以上份额。PaaS层中,对象存储、大数据、人工智能、通信细分领域内,存在各自头部公司,但从PaaS覆盖的全部领域来看,更大的市场则被大量的小企业瓜分。SaaS层中,互联网公司产品如阿里钉钉拥有最多的客户数量,转型软件企业如金蝶拥有最多的云业务营收,但这些远不能覆盖SaaS层的全部业务,小企业长尾明显,且仍有大量初创企业涌现。

企业云服务创业环境
PaaS和SaaS创业机会仍较多
IaaS层高成本换取规模优势等因素致使IaaS创业成本越来越高,可能性越来越低。PaaS和SaaS仍具有较多创业机会,能够深入理解行业痛点的行业人才与技术型人才共同创业(或同时具有两方面能力),产品往往可迅速占领一个细分市场。

资本市场热度
融资次数略有回落,天使轮和A轮居多
从融资次数来看,2015年次数最多,为641次;从融资轮次来看,大部分融资仍然集中于早期的天使轮和A轮。从获得投资的企业业务类型来看,数据服务类企业最受资本市场青睐。

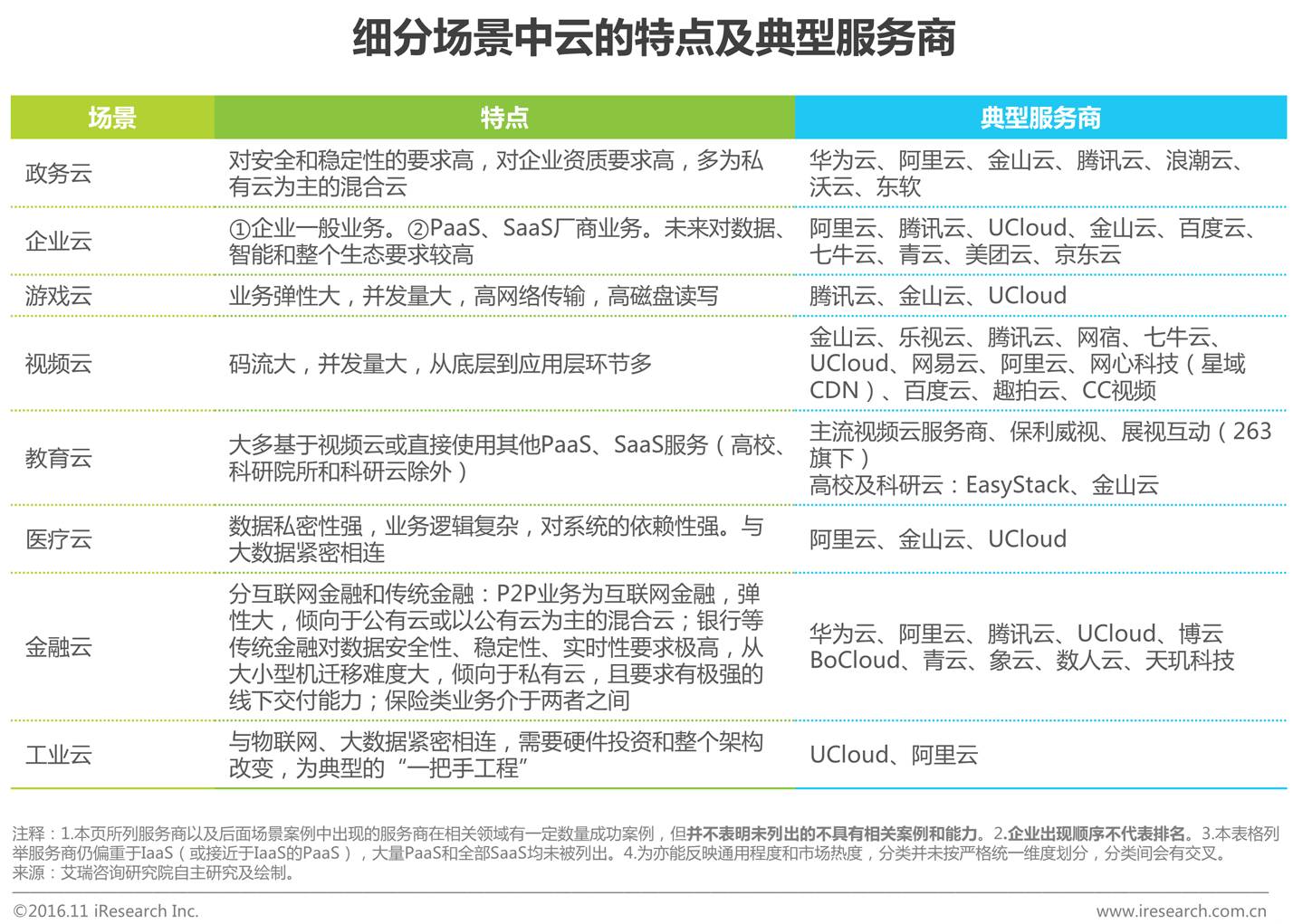
3 企业云服务典型应用场景分析
应用场景:场景云热度
不同场景下云迁移时间不同,视频云为当前公有云热点
本部分划分并未采用严格的同一维度,例如视频云可能应用于教育、医疗、金融等领域,但由于其体量大、特点明显,将其单独划分为一个版块。
互联网原生行业如游戏行业,私密性要求低(相对)、弹性强、并发量大,是最早云迁移的或直接为云开发的,且大多数采用公有云。金融行业的传统银行核心业务,对稳定性、私密性、实时性具有很高要求,且运行在大、小型机上的业务系统迁移难度大,因此整体云迁移时间较晚,更多将采用私有云或以私有为主的混合云。带宽的不断升级,移动终端的普及,交互方式的改变,使得视频需求呈爆发式增长,且视频本身需要CDN加速,因此公有云是更佳方案。视频云存储、网络需求大的特点恰恰也可以为公有云服务商带来更多营收。视频云为当前公有云热点。

应用场景:部署、服务模式选择策略
部署模式和服务模式的选择:许不许?值不值?能不能?
企业在公有云、私有云和混合云之间的选择应考虑政策、总体成本和企业自身IT能力等因素。

应用场景:服务商选择策略
服务商的选择:经验和案例至为重要
云服务为非完全标准化的产品,性能的稳定性、功能的丰富性、问题解决的及时性等都有差异(即使是IaaS这一相对标准化的产品)。因此,服务商在细分领域的经验和案例十分重要。

应用场景:政务云
北京:“首都之窗” 已上云,政务云平台服务中小微
“首都之窗” 是北京市国家机关在互联网上统一建立的网站群,包括北京市政务门户网站、各区政务门户网站和各级国家机关网站。网站于1998年7月1日正式开通,由北京市信息化工作领导小组统一领导。北京市经济和信息化委员会统一规划首都之窗网站群的建设与发展,对区、县政务门户网站和市级国家机关网站的建设和运行进行协调指导和监督管理。
首都之窗全部26个业务系统自2016年迁入金山政务云后,服务可用性提高数倍,年服务中断时间控制在3分钟内,大大提高了首都门户系统的可靠性,同时以云服务为依托,发展多个全新业务系统,更好地贯彻了惠民便民为民的政务服务精神。

为进一步加速云计算产业发展,改善创业难的困境,北京市经信委进行了深入的调研,启动中小微企业“云端扶持计划”,将传统的采购硬件理念转变为采购服务理念,使中小微企业优先体验到科技前沿的云计算技术成果,通过云公司先进的存储、计算能力使企业更具竞争力,帮助中小微企业解决研发创新以及产品生产中遇到的信息化成本高、研发效率低下、产品设计周期较长等多方面问题;缩小中小微企业信息化的数字鸿沟,加速其转型升级,进而推进中国制造到中国创造的转变,实现弯道超车。政务云平台协助了中小微企业从传统IT架构向云架构的升级转型,为企业降低了创业成本,进而降低全社会的创业门槛。

应用场景:游戏云
全民无双(越南版)借云稳定运行,收入进AppStore前三
Eagamebox专注于海外领先的移动游戏发行和运营。公司在深圳、台北、曼谷、胡志明、马来西亚均设立了移动游戏本地化和发行运营中心。团队的成员大部分为母语国家员工,从而保证每次的游戏本地内容更加切合推广地区的文化和语言使用习惯,已成功运营多款手游如《全民无双》、《倚天屠龙记》在东南亚、港澳AppStore,GooglePlay上架。
《全民无双》越南版本为Eagamebox的重点项目,如何在运维人员较少的情况下,保证稳定上线运营,成为重要挑战。最终,公司通过UCloud的游戏云方案实现稳定运行,注册超200万,日活超20万,进入AppStore收入榜前三。

应用场景:视频云
云助力摩登天空开启移动互联网在线音乐新生态
摩登天空创立于1997年,是中国最具规模和文化影响力的音乐公司,也是两岸三地最大、实力最强的音乐节制作运营机构。
摩登天空凭借内容优势迅速建立起在线直播APP——正在现场,借助乐视云全球CDN节点布局、云直播能力以及端到端视频处理技术等,实现移动互联网在线音乐新玩法,使内容快速云化、移动化,同时开辟新型音乐传播渠道,不再局限于线下单场音乐会营销模式,而是全方位立体化地打造一套属于摩登天空的全新生态模式。

乐视云视频云解决方案已助力摩登天空正在现场举办400余场线上演唱会,用户覆盖中国、日本、芬兰-赫尔辛基、美国-纽约、西雅图、洛杉矶等,实现近亿万人次直播,稳定承载未出现卡顿或其他故障,并获得全球一致的流畅体验。
目前,正在现场技术团队将更多精力专注在业务本身,在复杂的互联网环境中成为行业翘楚。

应用场景:金融云
某银行:利用Docker重塑互联网系统架构
某银行于上世纪九十年代在北京正式成立,是中国较早主要由民营企业发起设立的全国性股份制商业银行。针对互联网金融创新,该银行面临用户规模和灵活管理的挑战。

针对来自外部和内部的挑战,该银行提出了高并发、高弹性、易迭代的整体目标,并采用了以博云BeyondContainer为核心的Docker解决方案,对具体环节进行性能和稳定性的深度优化,让传统系统实现“云”化。

通过部署DevOps云平台,与原架构相比,性能提升6倍。

4 企业云服务典型企业案例分析
阿里云:云数智三位一体的赋能平台
与庞大的用户群体共同打造云计算生态系统
阿里云创立于2009年,为阿里巴巴集团旗下公司。阿里云为用户提供全球领先、安全、稳定的云计算产品,包括云计算基础服务、域名与网站(万网)、安全(云盾)、大数据(数加)等。阿里云拥有满足广泛业务需求的产品系列:网络服务、企业级互联网中间件、视频服务。阿里云超大规模数据中心遍布全球,分布华北、华东、华南、香港、新加坡、美西、美东等地。已有超过230万用户加入阿里云生态。
2016年第三季度阿里云营收14.93亿元,同比增长130%,持续保持三位数的增长。

阿里云提供数据智能的基础设施
2016年8月,阿里云发布了人工智能品牌阿里云ET。随着计算能力提升、大数据和深度学习的发展,人工智能迎来了新的春天——数据智能时代。集合多年数据智能技术、代表领域最先进水平的阿里云人工智能ET,在各行业进行创新、变革、数据化和智能化。

金山云:聚焦于“企业级”的云服务商
聚焦于大客户,提供高可用
金山云为金山软件旗下子公司,成立于2012年,在北京、上海、成都、广州、香港和北美等全球各地设立数据中心及运营机构。金山云拥有云服务器、海量云存储、负载均衡、云关系型数据库等多项核心业务。公司拥有游戏、视频、医疗、政务、智能硬件、人工智能等细分行业解决方案,尤其在游戏云与视频云两个领域提供了完善的定制解决方案。金山云聚焦于为大客户提供稳定的的服务,在IaaS层追求极致的性能高可用,在PaaS层则打造便于迅速开发的一体化平台。目前服务于创维、易车网、CCTV、北京大学、中国铁建等众多客户。

视频云,端到端的全套解决方案
聚焦于视频直播行业,金山云以大规模的IaaS基础设施作为基石,推出一站式、专业、可靠、支持多场景的视频云服务,从IaaS、PaaS层的支撑,深入到SaaS层具体功能的实现,提供真正从端到端的全套解决方案,并在此基础上研发前瞻性产品功能,如美颜、美声、鉴黄等。 2016年9月,金山云联合映客、陌陌、一直播、唱吧等几十家直播平台共同成立绿色直播自律联盟,并在业界落地开放式的视频直播平台监控研发中心,极大地降低直播内容监管难度、净化的技术门槛。

游戏云,一体化的云计算解决方案
经历3年的成长,金山游戏云已经从游戏基础云服务(IaaS)发展至游戏平台整合服务领域(PaaS),2016年9月广告平台的推出则预示着金山游戏云即将迈入云服务的最后一个领域:SaaS服务。金山云以游戏基础云、游戏云评测以及金山云广告三大平台,打造了云时代下的游戏生态圈的长尾价值。
拥有服务于CP及渠道发行商的游戏云平台,在游戏开发、测试、部署、运营,直至推广过程中,为游戏厂商提供了一体化的云计算解决方案。

乐视云:价值创新的EaaS云生态
创建和共享围绕生活、商业、社会的全球云生态
致力打造垂直整合的EaaS(Eco as a Service,生态即服务)云模式,重构产业链价值。

全程赋能,化本为利,创造基于VaaS 的新价值
乐视云将领先的VaaS(Video as a Service,视频即服务)模式与乐视生态资源深度融合,为全球客户开启全新的EaaS云生态模式,从全球直播到粉丝互动,从全屏分发到内容营销,从创新的互动模式到用户行为化反后的增值以及品牌联运带来的丰富内容合作(周边衍生、广告变现、流量变现等营销新模式),使诸多企业摆脱传统经营模式,让“云”由成本支出变为利润中心,极大降低了企业成本和转型风险。

价值共享模式:视频发行平台和公海系统
视频发行平台基于乐视云端到端视频技术,聚合海量内容,在云端发行至全网渠道,同时运用大数据引擎,实现内容多次曝光,填补渠道方、内容方技术短板与资源空缺。在此基础上,公海系统提供全新的一站式视频互动运营解决方案,实现内容、服务、资源、流量的自循环生态,源源不断地打造面向用户的强互动内容,驱动用户消费、网络传播以及粉丝沉淀。

UCloud:资源整合的云创新平台
中立、专注、深入理解行业,为客户打造完整解决方案
UCloud(上海优刻得信息科技有限公司),是国内领先的公有云服务商,自主研发并提供计算资源、存储资源、网络资源等企业必需的基础IT架构服务,并深入了解互联网、移动互联网、传统企业不同场景下的业务需求,提供全局解决方案,确保云上业务能落地。依托位于国内、亚太、北美的全球10大数据中心以及北、上、广、深、杭等11地线下服务站为近4万家企业级客户提供服务,间接服务用户数量超过8亿。

最早布设国际节点,为“出海”提供云支持
UCloud是最早布设国际节点的云服务商:2013年10月,提供亚太数据中心服务;2014年10月,在北美开设数据中心;2015年05月,提供全球节点加速。这些国际节点为应用出海尤其是游戏的出海提供了有力的云支持。
UCloud深入行业痛点,让云落地,在游戏行业解决高I/O、高并发、弹性强、出海等问题,赢得了大量游戏客户。

数据无价:“数据回滚”最大限度保障数据安全
UCloud除了做到“标配”的异地备份、抗DDoS攻击等安全防护外,还打造了实时可视化监控、内核热补丁、数据方舟等安全措施,最大限度保障客户数据安全。

博云:金融领域的PaaS实践者
打造云管理平台、开发运维一体平台和大规模自动运维平台
BoCloud博云,为企业级客户提供专业的云计算服务,专注于运用IaaS层和PaaS层的先进技术协助企业完成IT系统私有云和混合云架构的实施和运维,实现物理机与云计算资源的统一纳管等能力。
博云将一些比较通用的核心技术,进行产品化构建。目前,博云已经打造BeyondSphere、BeyondContainer和BeyondBSM三款针对不同场景需求的产品。

深入理解客户需求,深度优化,稳定交付
与众多的基于容器创业的公司不同,博云的客户主要为企业级客户,且分布于金融领域、电力领域和政务领域,客户对稳定性和交付能力的要求往往高于技术和理念本身的先进性。因此博云对容器及相应的编排工具等开源工具进行深度的二次开发,以提高系统的稳定性。并驻厂进行现场交付,确保金融、电力业务的稳定迁移。以DevOps和Docker技术的落地为例,博云为客户提供以下完整的解决方案:

产研结合,云数结合,公有云私有云结合打造完整产业链
2016年1月,博云完成由润和软件领投、Talkingdata跟投,左磊(聚合数据CEO)参投的数千万人民币战略投资。博云同润和软件、Talkingdata和中科院软件所达成战略合作伙伴。
当前中国云计算市场上的大型客户,大多已认识到私有云和公有云能够在不同的角度为公司IT系统和业务作出贡献,因此混合云结构也越来越多的被客户关注、考察和接纳。博云在2015年年底即开始布局混合云解决方案以及混合云管理平台产品,在此背景下公司加大了对混合云管理平台的投入,并积极推动其商业化落地。2016年,博云通过与红帽的战略合作,在技术上进一步加强其混合云管理平台及PaaS层解决方案,更通过与市场上主要公有云的对接加强了在混合云市场上的竞争优势。

环信:从即时通讯云到智能云客服
环信即时通讯云,场景化社交、连接人与人的PaaS平台
环信成立于2013年4月,是国内最早的即时通讯云服务商,基于属于未来的IP网络,先发优势明显。环信是目前国内为数不多的承载数千万日活的大型通讯平台,规模优势带来技术壁垒,为用户带来满意体验的环信亦获得市场认可,是国内市场份额领先的云服务平台。
环信产品包括即时通讯云平台——环信即时通讯云,以及全媒体智能云客服平台——环信移动客服。环信即时通讯云覆盖各种社交场景,让用户畅所欲言,增强用户粘性,帮助App提升日活。环信即时通讯云支持文字、表情、图片、实时音视频、位置、附件等各种消息格式,SDK集成红包功能可点燃用户社交热情,环信即时通讯云的多项指标可辅助开发者了解用户活动数据,基于用户内容、行为、关键字实时过滤垃圾消息,同时传输全程数据加密,提供端到端的安全保障。

环信移动客服,将人工智能融入SaaS客服
环信移动客服支持全媒体接入,包括网页在新客服、社交媒体客服(微博、微信)、App内置客服和呼叫中心等多种渠道均可一键接入。基于环信业界领先的即时通讯云长连接技术保证消息必达,并通过智能客服机器人技术降低人工客服工作量。基于人工智能和大数据挖掘的客户旅程透析产品“环信客户声音”能够帮助企业优化运营,提高跨渠道客服体验。

七牛云:数据为中心的场景化PaaS
数据存储、处理、分发一站式解决
七牛云是国内领先的企业级云服务商,致力于打造以数据为核心的场景化 PaaS服务。
存储和计算、网络一起常被认为是IaaS层三大基础资源,七牛云认为数据存储这一刚需只有与数据处理和数据分发环节打通,并与富媒体场景结合,升级为一个SDK提供整体方案的一站式PaaS服务,才能缩短开发者的开发流程,并真正解决问题。因此,不管是早期的图片缩略图生成服务,还是后期的视频鉴黄、美化服务,七牛云都是围绕富媒体场景下的数据管理展开,并且,随着数据量的增大,客户需求的不断提高,与大数据、机器学习等关系越来越为密切。与此同时,数据处理平台也有越来越多第三方入驻,共同打造数据处理生态圈。

对象存储、融合CDN、直播云和数据处理形成闭环
在数据存储方面,七牛云自研超大规模分布式存储系统,并采用纠删码技术,确保16个9的高可用服务。在数据处理方面,七牛云深度优化Mesos和Docker等,打造百亿级数据处理量的弹性调度容器平台。在应用方面,七牛云坚持技术导向,对大规模迅速生成缩略图、平均色预览、历史数据滚动删除等逐一攻克。在这些技术基础上,七牛云形成对象存储、融合CDN、数据处理和直播云等四种产品和服务,完整覆盖到存储、网络、数据和具体场景,并形成闭环。目前,平台上图片超过 2000 亿张,视频超过 10 亿小时,服务企业客户超过 50 万家。

网心科技:共享经济云服务
星域CDN,通过无限节点组成共享经济云计算
深圳市网心科技有限公司,是一家专注于技术创新的共享经济云计算公司,致力为全球互联网发展提供技术源动力。网心科技首创了“无限节点”CDN,推出了面向企业的全新CDN服务品牌“星域”,为企业用户提供高效、经济、稳定、安全的CDN服务;同时, “迅雷赚钱宝”是面向个人用户的行业首款赚钱品类智能产品。网心科技利用创新技术将迅雷赚钱宝与星域CDN结合起来,打造国内首个百万量级节点的“无限节点式内容分发网络”,不仅重新定义了CDN行业与互联网内容传输,更把云计算和共享经济结合起来。

共享经济使低价格和高可用成为可能
为给用户打造直播最佳体验,网心科技推出“星域CDN·直播极速版”和“星域CDN·直播旗舰版”, 依托独创的无限节点、星域调度、动态防御、弱网加速四大核心技术,可以有效化解价格和可用性之间的矛盾,满足泛娱乐直播、教育直播、事件直播、移动户外直播、VR/全景直播等各种应用场景。在视频、直播及CDN行业,星域CDN独有的共享经济模式,可推动CDN行业服务及价格变革,为各企业和行业创造价值。

5 企业云服务发展趋势分析
技术趋势一:DevOps 和 NoOps
开发运维一体化和自动化运维将持续受关注
DevOps:开发运维一体化,以CI/CD/CD为具体环节,以统一的运维平台为支撑,主要解决以下痛点:①代码分支过多,版本管理混乱,无法集成;②开发环境和使用环境不一致,无法交付;③客/用户反应问题无法及时改进上线;④A/B测试困难,应用回滚困难。开源工具上,DevOps既包括分布式版本控制工具如Git,也包括集中配置工具如Puppet、Chef、Saltstack和Ansible,还包括容器工具如Docker及相应的编排工具如Kubernetes。
NoOps:开发运维一体化的高级阶段或理想状态,即让运维完全自动化以接近于零运维的状态。
CI/CD/CD:持续集成、持续交付和持续部署,DevOps的典型特点和具体环节。
随着用户的增多、数据量的增大,服务器的大规模、超大规模将成为常态,用户体验的不断改进又要求代码持续提交,产品持续迭代。因此,开发运维一体化会更加流行,并且运维自动化程度会不断增加,逐渐趋于零运维,即NoOps状态。

技术趋势二:Docker更加普及
短期内Docker仍将火热,但单纯基于Docker创业仍有风险
Docker是一个开源的应用容器引擎,让开发者可以打包他们的应用及依赖包到一个可移植的容器中,然后发布到任何流行的机器上,也可以实现虚拟化。目前,Docker因极大程度消除了开发环境和运维环境的差异,因此便于版本管理、持续交付,是一种有效的DevOps工具,此点广为认可。但是,以Docker来取代Hypervisor和Guest OS,却备受争议,支持者认为其在性能和启动速度上有明显优势,反对者认为内核态的缺失和用户态的暴露导致硬件调用自由度和用户安全性均不够。短期看,Docker因镜像小、启动快、弹性强等特点,作为开源技术会进一步普及(国际、国内主流公有云服务商都已支持Docker);受制于Docker自身瓶颈、外部技术如Rocket威胁和大型云服务商的切入,单纯基于Docker创业仍然具有一定风险,尤其是只提供高度标准化产品而没有附加的订制服务。

技术趋势三:混合云将成为主流
公有云、私有云实现统一管理
公有云不能利用闲置的硬件资源,自主配置的程度较低,部分行业存在监管上的风险,不少企业对公有云的数据安全仍有顾虑。私有云存在弹性扩展相对较差(与公有云比),抗攻击能力弱等缺点。混合云架构可以结合两者的优势。目前,Azure推出了私有云和混合云的版本Azure Stack,IBM Bluemix也有本地版本以实现公有云和私有云的混合,国内主流公有云厂商等都有较为成熟的混合云解决方案,另外也有大量的OpenStack创业者和ISV围绕公有云做混合云解决方案。
RightScale调查数据显示,95%的受访者正使用云服务,其中仅公有云的为18%,仅私有云的为6%,采用混合云的为71%,较之上年的58%有较大幅度提升。受国内政策、公司性质影响,未来国内混合云的比例会高于全球平均水平,成为主流云架构。

行业趋势一:服务分层淡化
IaaS、PaaS和SaaS不再有明显界线
从技术角度看,随着API调用越来越多,跨层应用越来越多,例如统计类工具,SDK部分是在PaaS层完成,但后期所有的报表查看和分析都是在网页端(SaaS层)完成。目前,已经有CaaS(Communications as a Service,通信即服务)、BaaS(Backend as a Service,后端即服务)等不同概念,但因这些概念并不能完全概括云服务的全部,并未广泛应用。
从商业角度看,每一层服务商都希望给客户/用户更好的操作体验和更全面的增值服务,这就导致他们主动向其他层渗透:不断有刚需性质的上层服务成为下层标配,如数据库;也不断有下层服务集成打包升级为上层服务,如融合了CDN、存储而又增加了美化、鉴黄等功能的视频云。

行业趋势二:多种技术要素相互融合
云计算、大数据、人工智能、物联网、区块链融合为新平台
客户希望能在同一个平台上得到更多的服务,这些服务往往是超出计算、存储和网络本身的,如大数据、人工智能、物联网和区块链,这些技术要素和相应的产业要素相互促进,相互融合。目前来看,大数据与云计算平台融合得最为深入,人工智能(尤其是深度学习)为当前的发力点,物联网和区块链已有少量服务商开始布局,但整体上看仍为蓄势待发状态。

行业趋势三:云服务商生态化发展
不同类型服务商将选择不同的生态模式
云服务商的生态模式分为产业生态和场景生态:产业生态是指不同企业间互惠互利、共赢共生,可以分为“引凤筑巢”型和“同舟共济”型;场景生态是指从终端用户的实际场景出发,将与这一场景有关的所有要素进行组织优化,产生作用。

★点击文末 “阅读原文” 获取完整报告!
艾瑞指数:
◆网站排行榜 TOP1000 | 传统入口未被撼动,购物网站表现抢眼
◆ 10月亿级App格局略有变动,电商与影音娱乐领域值得关注
中国数字经济专项报告:
深度解读:



