报告导读:
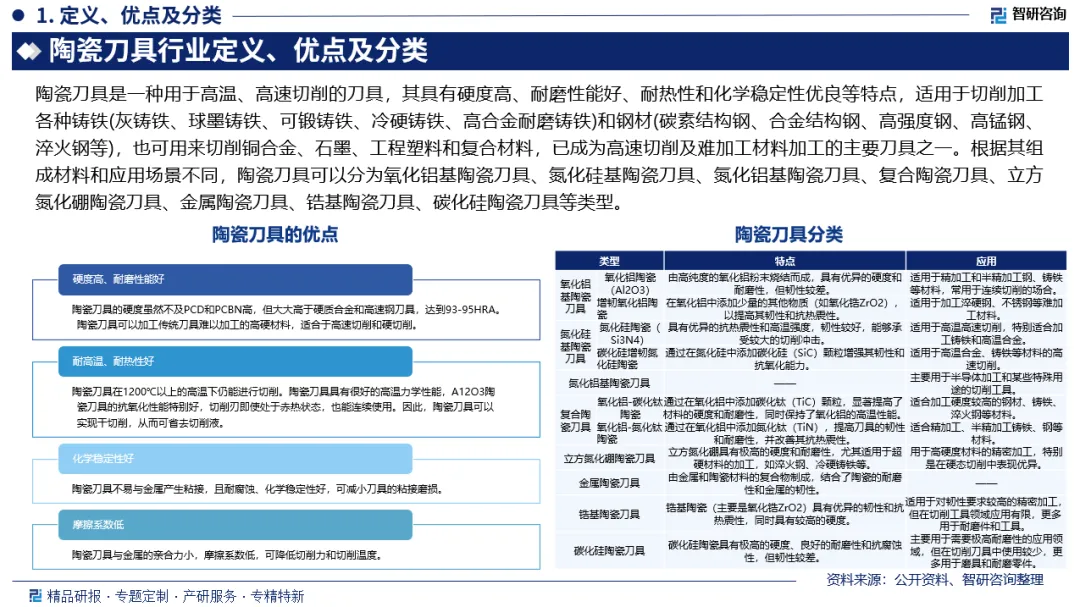
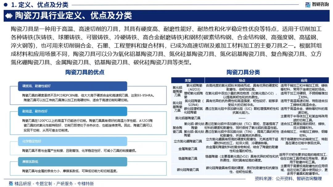
陶瓷刀具是一种用于高温、高速切削的刀具,其具有硬度高、耐磨性能好、耐热性和化学稳定性优良等特点,适用于切削加工各种铸铁(灰铸铁、球墨铸铁、可锻铸铁、冷硬铸铁、高合金耐磨铸铁)和钢材(碳素结构钢、合金结构钢、高强度钢、高锰钢、淬火钢等),也可用来切削铜合金、石墨、工程塑料和复合材料,已成为高速切削及难加工材料加工的主要刀具之一。近年来,随着汽车制造、航空航天、电子信息等下游行业对加工效率和产品质量的要求不断提高,促使传统刀具向高性能陶瓷刀具升级,推动我国陶瓷刀具市场需求与日俱增,市场规模持续扩大,据统计,2024年我国陶瓷刀具行业市场规模达55.91亿元,同比增长10.71%。
智研咨询,中国陶瓷刀具产业十余年发展的同行者与见证者。我们期待与业界伙伴携手,以精准的信息洞察、专业的咨询服务和个性化的解决方案,共同推动陶瓷刀具行业的进步与繁荣。
观点抢先知:
行业分类:根据其组成材料和应用场景不同,陶瓷刀具可以分为氧化铝基陶瓷刀具、氮化硅基陶瓷刀具、氮化铝基陶瓷刀具、复合陶瓷刀具、立方氮化硼陶瓷刀具、金属陶瓷刀具、锆基陶瓷刀具、碳化硅陶瓷刀具等类型,不同类型的陶瓷刀具适用于不同的材料和加工条件,选择合适的陶瓷刀具类型可以显著提高加工效率和刀具寿命。
行业发展有利因素:我国高度重视包括陶瓷刀具在内的刀具产业发展,相继发布《深入实施以人为本的新型城镇化战略五年行动计划》《首台(套)重大技术装备推广应用指导目录(2024年版)》《小微企业质量管理体系认证提升行动方案》等一系列政策支持、鼓励和规范行业发展,为我国陶瓷刀具行业发展提供了良好的政策环境。
产业链核心节点:陶瓷刀具行业上游主要包括氧化铝(Al₂O₃)、氮化硅(Si₃N₄)、氧化锆(ZrO₂)等陶瓷粉体以及金属粉末、添加剂等原材料供应商和生产设备供应商;行业中游为陶瓷刀具生产制造环节;行业下游为应用市场,涵盖汽车制造、航空航天、电子信息、能源装备等工业领域以及家庭厨房等民用领域。
市场规模:近年来,随着汽车制造、航空航天、电子信息等下游行业对加工效率和产品质量的要求不断提高,促使传统刀具向高性能陶瓷刀具升级,推动我国陶瓷刀具市场需求与日俱增,市场规模持续扩大,据统计,2024年我国陶瓷刀具行业市场规模达55.91亿元,同比增长10.71%。
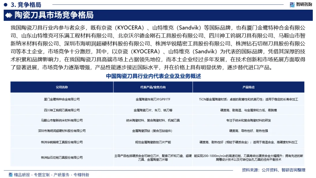
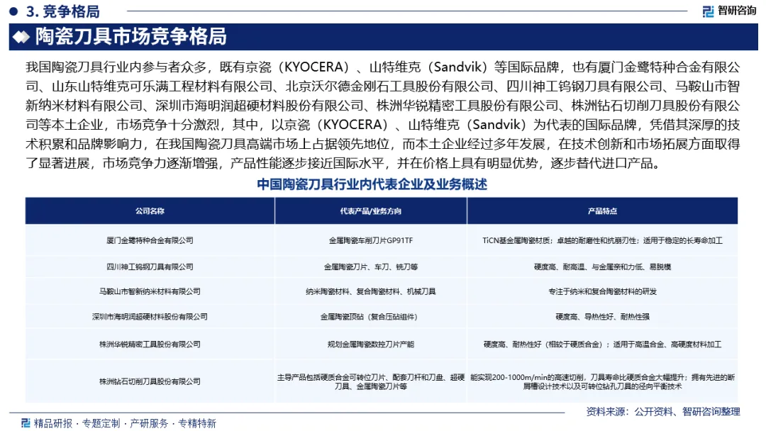
市场竞争格局:我国陶瓷刀具行业内参与者众多,既有京瓷(KYOCERA)、山特维克(Sandvik)等国际品牌,也有厦门金鹭特种合金有限公司、山东山特维克可乐满工程材料有限公司、北京沃尔德金刚石工具股份有限公司、四川神工钨钢刀具有限公司、马鞍山市智新纳米材料有限公司、深圳市海明润超硬材料股份有限公司、株洲华锐精密工具股份有限公司、株洲钻石切削刀具股份有限公司等本土企业,市场竞争十分激烈。
市场趋势:未来,随着环保政策的日益严格,陶瓷刀具行业将更加注重绿色环保发展,一方面,陶瓷刀具企业将研发和应用更多的环保材料和生产工艺,减少生产过程中的碳排放和废弃物排放,另一方面,可回收再利用的陶瓷刀具将得到更广泛的研发和推广,以降低资源消耗和环境压力。
报告相关内容节选:


数据来源与处理说明:
《2026-2032年中国陶瓷刀具行业市场全景调研及发展潜力研判报告》基于最新、最全的中国产业链数据,融合权威官方统计、深度企业调研、资本市场洞察及全球信息,通过严格的智能处理和独家算法验证,确保分析结论高度可靠、透明且可追溯。

智研咨询专注产业咨询十五年,是中国产业咨询领域专业服务机构。公司以“用信息驱动产业发展,为企业投资决策赋能”为品牌理念。为企业提供专业的产业咨询服务,主要服务包含精品行研报告、专项定制、月度专题、市场地位证明、专精特新申报、可研报告、商业计划书、产业规划等。提供周报/月报/季报/年报等定期报告和定制数据,内容涵盖政策监测、企业动态、行业数据、企业排行、产品价格变化、投融资概览、市场机遇及风险分析等。





