手机版
二维码
购物车
(
0
)
供应
求购
公司
团购
展会
资讯
招商
品牌
人才
知道
专题
图库
视频
下载
商圈
推广
热搜:
采购方式
甲带
滤芯
气动隔膜泵
减速机型号
减速机
履带
链式给煤机
带式称重给煤机
无级变速机
首页
供应
求购
公司
团购
展会
资讯
招商
品牌
人才
知道
专题
图库
视频
下载
商圈
首页
>
资讯
>
社会热点
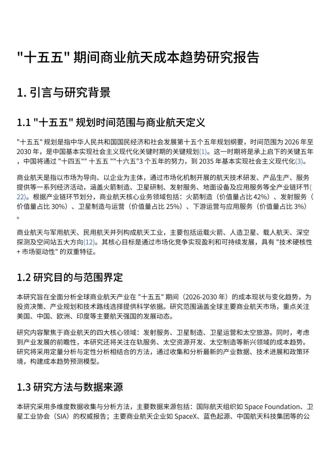
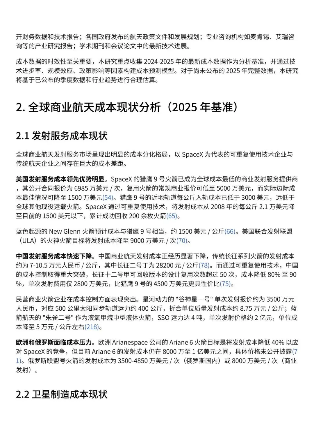
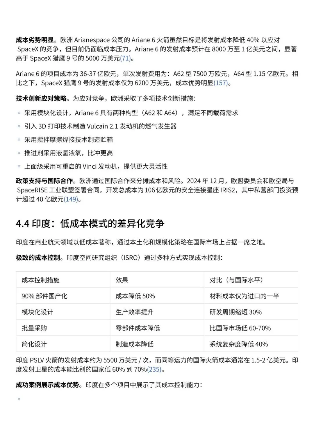
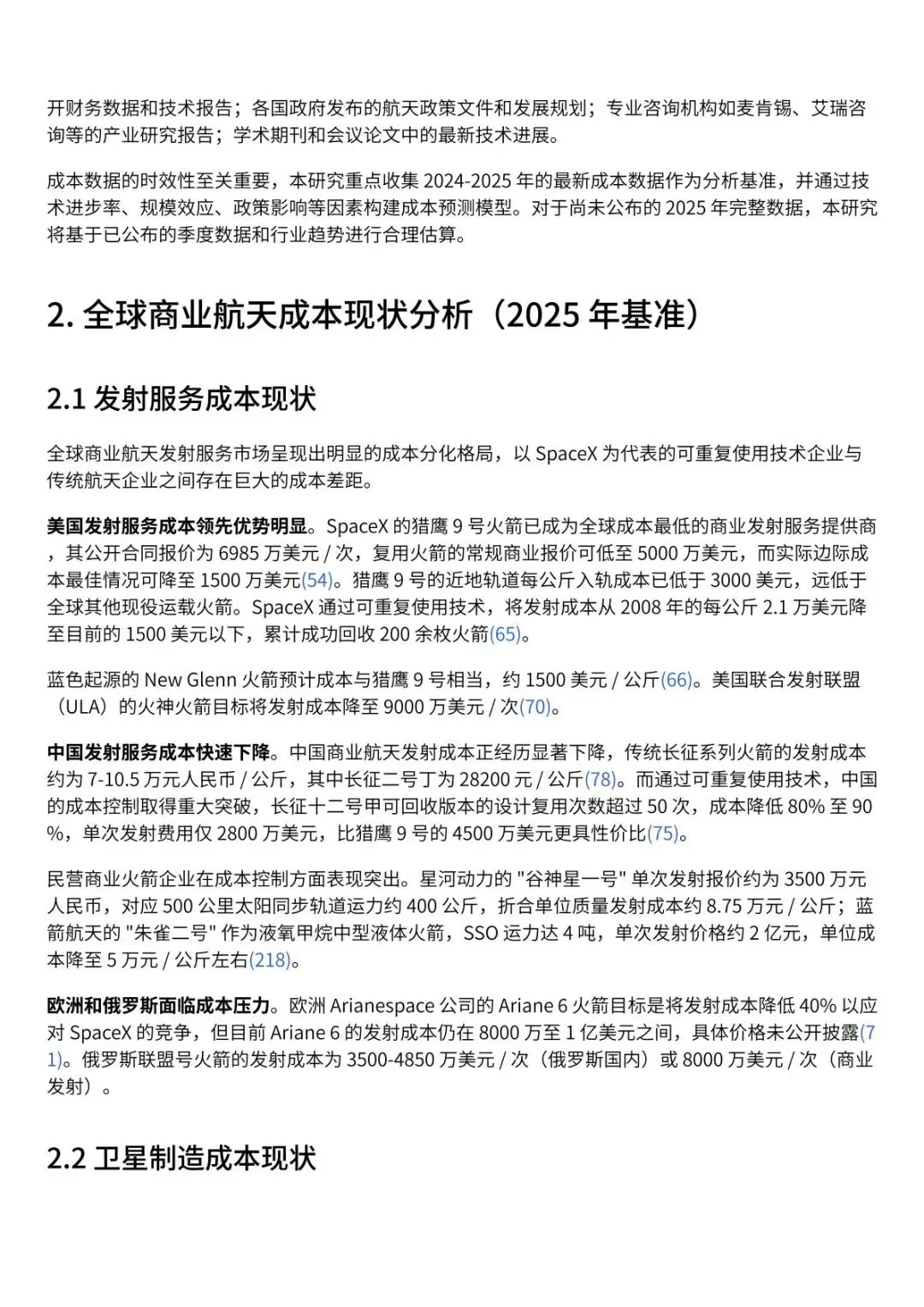
十五五商业航天成本趋势研究
日期:2025-12-30 12:33:14 来源:网络整理 作者:本站编辑
评论:0
十五五商业航天成本趋势研究
详情
(微信篇幅限制,全文请联系作者)
打赏
更多
>
同类资讯
• 柔性光伏电池行业洞察--市场现状
0
条
相关评论
推荐图文
推荐资讯
点击排行
0
1
井媛媛:E20研究院《村镇污水处理市场分析报告》发布
0
2
企业级智能体式AI实施指南白皮书:从战略框架到行业实操,降本70%+的核心论
0
3
固态硬盘品牌全解析:从消费级到航天级的存储革命
0
4
行业洞察 | 千亿美元赛道大洗牌!医疗包装行业7大趋势,亚太将成最大市场
0
5
2026年全球体育用品市场趋势:稳步增长,科技训练与个性化健身成为焦点 | 海外那些事儿
0
6
南银•趋势周报|金融市场资讯(2026.1.19-2026.1.25)
0
7
【德国】德国电磁离合器市场发展趋势向好 汽车为主要应用领域
0
8
【新品类】宠物家电行业洞察:科技赋能精致养宠
0
9
趋势跟踪系统:如何搭上市场的“趋势列车”,让利润自己奔跑?
网站首页
|
关于我们
|
联系方式
|
使用协议
|
版权隐私
|
网站地图
|
排名推广
|
广告服务
|
积分换礼
|
网站留言
|
RSS订阅
|
违规举报
|
皖ICP备20008326号-18
(c)2008-2022 免费发布网 All Rights Reserved