
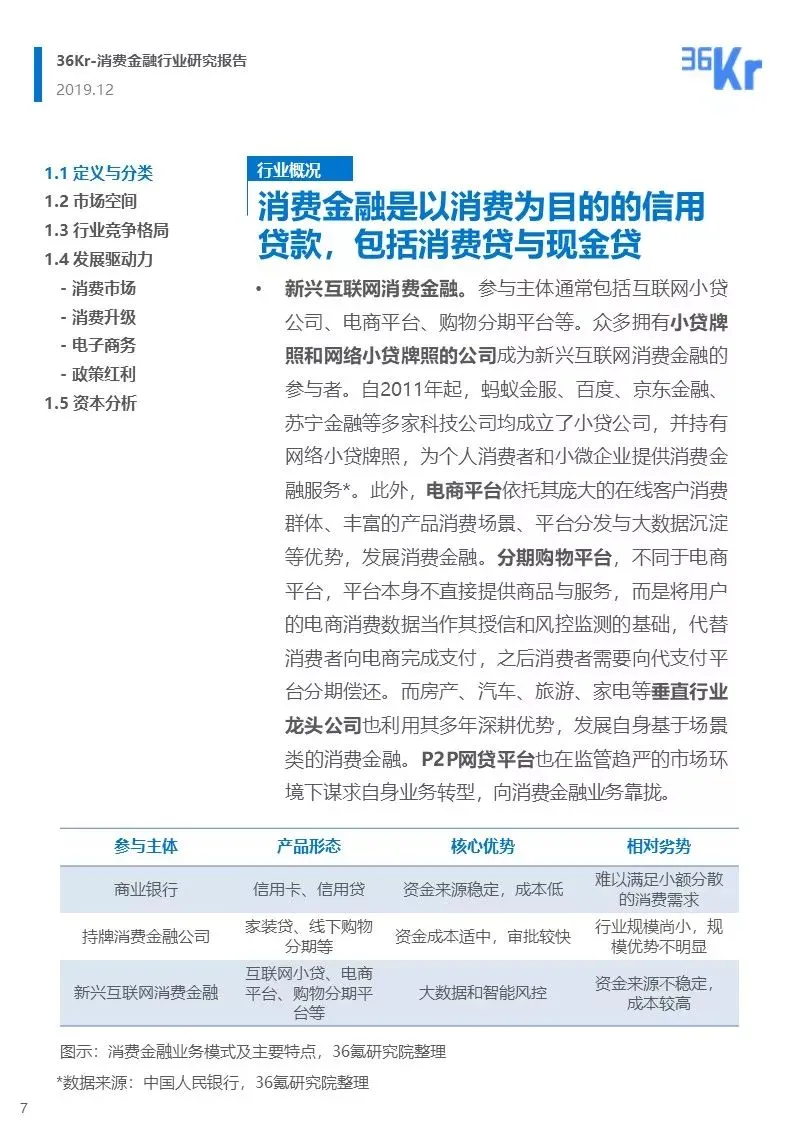
消费金融市场现状如何,有怎样的发展趋势?
36氪
文 | 伍典

消费金融市场现状如何,有怎样的发展趋势?
目前消费金融市场现状如何,有怎样的发展趋势? 哪些消费金融公司最具发展潜力? 消费金融产业链有哪些环节,哪些环节最具价值? 消费金融有哪些商业模式,各自优劣势是什么? 金融科技将为消费金融带来哪些颠覆性价值? 未来消费金融公司的核心竞争力是什么? 消费金融领域内哪些头部公司值得关注?














































感谢阅读,点击下图链接抽奖。12月17日晚19点开奖,送出200个现金红包,感谢大家的支持。送现金红包活动,将长期进行。








