金融丨行业洞察
(一)宏观环境:
《报告》首先从GDP增速和宏观杠杆率角度对整体经济环境展开了分析,给出经济下行压力加大、宏观杠杆率升幅明显的结论。1)GDP增速方面,从纵向时间对比与横向全球对比确定当前中国宏观经济增长中枢放缓、但对比世界仍保持相对平稳运行的基本面;2)宏观杠杆率方面,对中国实体经济部门的宏观杠杆率进行回溯,并对居民部门、非金融企业部门和政府部门展开了对比,其中居民部门杠杆率相对平稳,非金融企业部门为宏观杠杆率变化做出了主要贡献。

《报告》同时对居民消费和企业经营分别分析。居民消费方面,受疫情及整体经济周期影响,居民收入增长乏力,巨大的不确定性导致居民的谨慎性储蓄增加,消费意愿疲弱;企业经营方面,以小微为典型代表的企业经营面临严峻生存压力,营业收入、利润率与现金流“三降”,但由于消费的疲软导致居民储蓄难以向企业流动,经营者对宏观发展与自身经营信心不足。




面对如此困境,面对疫情带来的伤痕效应及整体所处经济周期,2022年以来,国家将扩大内需、促进消费放在最优先位置,接连发布多项政策鼓励居民消费,目前已形成关于恢复和扩大消费的政策文件以及促进汽车等消费的一揽子政策举措。而在恢复消费促进经济回春的大背景下,信贷投放将在其中发挥重要作用。
(二)发展现状:
《报告》第二章「市场洞察:行业发展现状」分为「普惠金融篇」、「消费金融篇」、「小微金融篇」和「供应链金融篇」四个篇章。其中「普惠金融篇」作为总领篇提纲挈领地对中国普惠金融行业发展现状进行总结。
《报告》率先给出了普惠金融的定义,特别聚焦普惠金融的贷款领域,对报告重点分析的几个板块间的关系进行了梳理,同时简明扼要对消费性贷款和经营性贷款对经济的作用给出结论:1)消费性贷款通过缓解居民消费时的流动性约束来推动当期消费的提升,居民消费资金流入实体经济;2)企业实现生产与再生产,经营性贷款在过程中缓解企业现金流压力、满足业务扩张时的资金短缺需求。

其次,《报告》从普惠的“普”和普惠的“惠”两个方面分别总结当前普惠金融发展成果:1)普惠的“普”:账户拥有及数字支付等金融基础设施较为完备,借贷参与率与资金筹集效率高于世界平均水平,从正规金融机构服务的比例显著提升,中国普惠金融发展已处世界前列;2)普惠的“惠”:利率市场化改革取得良好成效,“市场利率+央行引导→LPR→贷款利率”的传导渠道不断强化,消费贷与经营贷新发放贷款加权平均利率均已有显著下降,普惠的“惠”获得了阶段性成果。
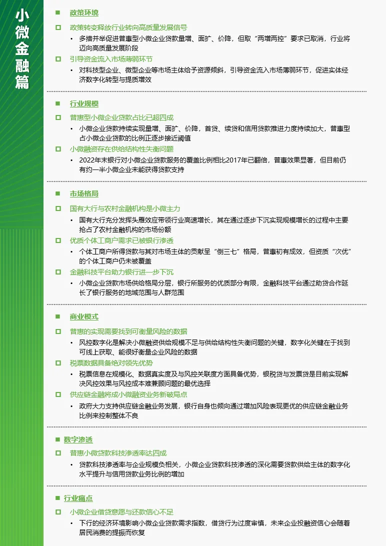
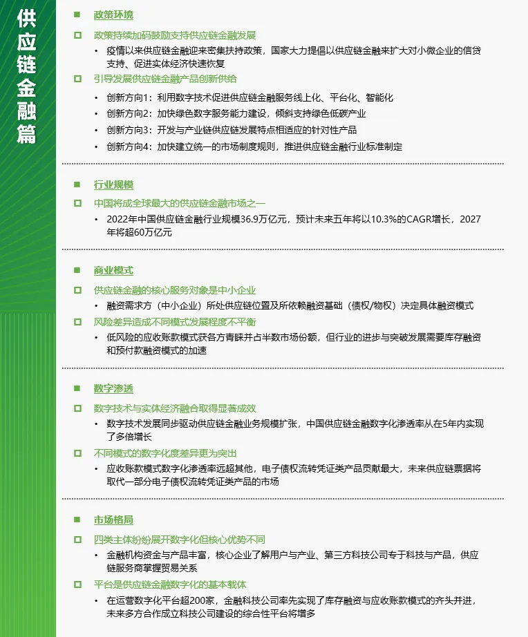
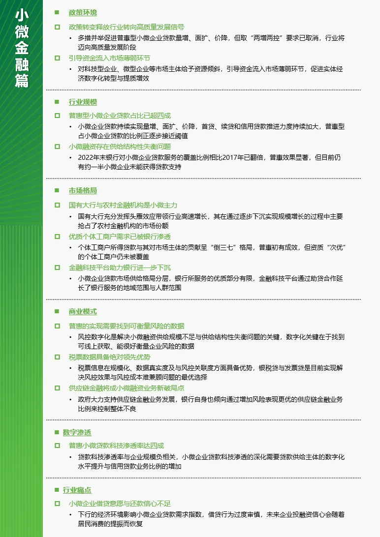
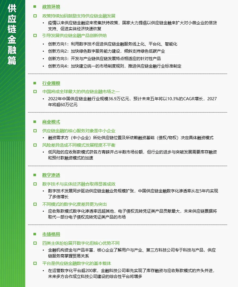
最后,「普惠金融篇」以不同细分市场所处行业生命周期的结论引出了对剩余三部分内容的分析:消费金融已步入成熟期,小微金融处成长期快速增长,供应链金融初入成长期亟待爆发。


《报告》的「消费金融篇」、「小微金融篇」和「供应链金融」以相似的研究脉络,从政策环境、行业规模、商业模式、市场格局、数字渗透等方面分别展开分析,从宏观到微观层层递进,展现了当前普惠金融行业发展全貌,主要观点如下:



(三)标杆案例:
在对宏观环境、行业现状进行全面而细致的分析后,《报告》在第三章选取了蚂蚁集团、度小满、信也科技、信飞科技、中国移动等标杆案例展开研究,从业务布局、科技能力、业绩表现等方面呈现标杆企业在普惠金融方面所做出的努力与成果,为行业其他参与者提供有力参考。
(四)专家之声:
2023年5月,艾瑞咨询普惠金融研究团队启动「iResearch – 普惠金融行业专家之声」板块征集活动,面向普惠金融行业的参与者与关注者发出诚挚访谈邀请。
活动一经展开,获得热烈反响,多位资深行业专家接受访谈,专家业务范围覆盖了普惠金融、消费金融、小微金融及供应链金融多方面,为我们提出了具备前瞻性、专业性、科学性、实践性的行业观点,为行业各界人士提供了丰富的思考方向,也为本报告的撰写提供了充分的支持。
在此,艾瑞咨询普惠金融团队衷心感谢度小满首席技术官(CTO)许冬亮先生、信也科技首席运营官(COO)王玉翔先生、上海金融与发展实验室特聘高级研究员程瑞先生、马上消费副总经理孙磊先生、微众银行企业经营管理部总经理助理秦程远先生、联易融数字科技集团副总裁钟松然先生、萨摩耶云科技集团创始人、董事长兼首席执行官林建明先生及兴业普惠科技(福建)有限公司党委委员、总裁助理邓波先生等八位行业专家的高度支持与专业分享,也欢迎更多对普惠金融行业的参与者与关注者持续关注并联系我们,让我们继续汇聚行业之声、洞察市场现状、探讨未来趋势、共创行业价值!








注:欲了解更多详细内容,请看完整版《2023年中国普惠金融行业洞察报告》。
?欢迎关注艾瑞数智服务获取更多内容


?点击阅读原文
免费查看及下载PDF高清完整版报告



