

封面来源 | 视觉中国
近年来,中国AI药物研发企业融资规模整体向好,但大部分仍处于早期融资阶段。据智研咨询数据,2021年我国AI制药融资规模达12.36亿美元,同比增长163.54%;融资轮次主要集中在天使轮和A轮,B轮及以后占比不足1/3。产品方面,2021年我国AI药物研发实现了从0到1的突破,未知君、冰洲石和英矽智能三家企业研发管线进入到临床一期。但由于技术壁垒等因素限制,目前尚未有AI制药产品上市。




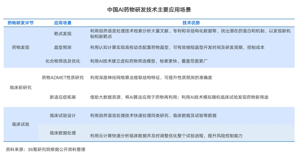
2)技术驱动:研发周期长、成本高、成功率低一直是新药研发领域的痛点。随着机器学习、深度学习、知识图谱等关键技术的快速发展,AI在药物靶点发现、化合物筛选和晶型预测等药物研发环节应用广泛,优势逐渐凸显。例如,在药物发现环节中,AI搜索的深度和广度远超专家经验,数据挖掘和分析有利于创新药物靶点的确定,找到合适的先导化合物,从而提高药物研发效率;在临床前研究环节,基于 AI技术的新药研发管线可将临床前研究时间从3-6年压缩至1-2年,大幅提高效率并节省成本。据TechEmergence研究报告,AI技术可使新药研发成功率由12%上升至14%;此外,CHI HEEM WONG等人的研究数据显示,AI技术可在化合物筛选、合成方面节约40%-50%的时间,每年可为整个制药行业节约260亿美元的成本。

发展现状
目前,AI药物研发市场主体以IT巨头、AI药物研发企业和大型药企三类企业为主,其依托各自在平台、算法和数据的优势切入行业:(1)IT巨头:我国IT巨头依托其AI模型和平台优势,以对外投资、自建AI药物研发平台和提供算法服务三种方式跨界入局。例如,“云深智药”是腾讯基于其AI Lab自主研发的深度学习算法、数据库和云计算,打造的AI驱动药物临床前研究开放平台,覆盖了临床前药物研发的全流程;此外,腾讯还与成都先导合作,共同设计完成了首个经实验验证的骨架跃迁分子生成算法。(2)AI药物研发企业是行业的主力军,我国AI新药研发企业依托其算法和数据优势,以CRO(医药研发外包)和自研管线为主要模式切入应用场景。技术上,AI药物研发企业的算法愈受欢迎,成为重要的技术壁垒。此外,这类企业的数据自研能力是关键的竞争要素,AI药物研发所需的高价值数据多源于其智能实验室。(3)我国大型药企主要通过自建团队和业务合作两种方式进入AI药物研发赛道。其中,与AI药物研发企业合作是主要的业务模式,大型药企可凭借其在研发管线、专业背景上的优势弥补AI药物研发企业的不足。近年来,国内大型药企纷纷布局其中,如药明康德与Insilico Medicine合作进行的化合物筛选等。

发展趋势
受政策支持、技术发展、市场需求三大利好因素的叠加驱动,短期内我国AI药物研发市场规模会保持较高的增长率,但由于国内大多AI制药企业仍处于投产研发阶段,总体市场规模相对有限。目前,AI驱动管线多处于临床前研究和临床一期阶段,根据新药研发周期,2022-2025年仍处于验证期。虽然短期内可获取的药物研发管线数量不多,但普遍规模较大,随着研发效率的提升以及AI药物研发企业融资进程的加快,未来行业市场规模增速仍然可观。据艾瑞建模测算,2022年中国AI药物研发市场规模为2.92亿元,2025年将达7.74亿元,CAGR为38.39%。

36氪旗下官方公众号
真诚推荐你关注



行业规模增速可观



