

封面来源|视觉中国

行业定义
航天又称空间飞行、太空飞行、宇宙航行或航天飞行,是指进入、探索、开发和利用太空(即地球大气层以外的宇宙空间,又称外层空间)以及地球以外天体各种活动的总称。航天产业由空间技术、空间应用、空间科学三大领域构成,产业包含利用火箭发动机推进的跨大气层和在太空飞行的飞行器及其所载设备、武器系统、地面设备的制造业、发射服务业和应用产业。

发展背景
航天经济具有重大战略意义。美国提出“空间正成为综合国力的增长源”,太空疆域的活动对于国防安全、经济与科技发展具有重要战略意义,各国纷纷“开拓天疆”以维护自身利益,取得战略优势。例如,在军事战争中,掌握信息权就意味着掌握战争主动权,能够实现精准打击、情报侦察、军事通信、导航定位与气象信息预测等。
我国持续颁布政策措施促进航天商业化,推动民间资本与社会力量进入航天领域,发挥市场在航天领域中的资源配置作用。国务院办公厅于2013年发布的《关于印发国家卫星导航产业中长期发展规划的通知》(国办发〔2013〕97号),提出充分发挥市场在卫星导航产业中的资源配置作用。2016年,国务院新闻办公室发布的《2016中国的航天》白皮书,提出鼓励引导民间资本和社会力量有序参与航天科研生产、空间基础设施建设、空间信息产品服务、卫星运营等航天活动。随着“一带一路”建设的推进,商业航天成为推动提升空间信息覆盖能力的重要手段。《加快推进“一带一路”空间信息走廊建设与应用的指导意见》(科工一司[2016]1199号),提出了以PPP等多种模式鼓励商业航天产业发展。2021年3月,《中华人民共和国国民经济和社会发展第十四个五年规划和 2035 年远景目标纲要》,强调打造全球覆盖、高效运行的通信、导航、遥感空间基础设施体系,建设商业航天发射场。


发展现状
1、行业规模
根据Statista预测,2030年全球航天经济规模将达5,996亿美元,2020至2030年航天经济规模CAGR达4.7%。从细分赛道来看,导航及地面设备、卫星电视及广播、政府及其他领域规模当前占比较大,市场竞争较为激烈;而从成长性来看,衍生应用市场、卫星宽带及互联网、遥感服务、火箭发射服务发展空间大,2020-2030年将实现快速增长。


根据艾媒咨询数据,我国商业航天市场规模自2015年以来保持高速增长,2017年至2024年年增长率保持在20%以上,预计2024年商业航天市场规模将达23,382亿元。

2、产业链结构
商业航天产业链上游主要为卫星与火箭制造商,可进一步细分为配套设备制造与总装。卫星及火箭配套设备包括航天用连接器、微特电机、MLCC、电子元器件、微波毫米波射频芯片、星载计算机、恒星敏感器、天通基带芯片等。
产业链中游为火箭发射与卫星运营服务商。在发射环节,卫星由商业火箭运载,在发射场依靠地面设备辅助实现发射,火箭发射场地包含海陆空三类,我国陆上基地有酒泉、太原、西昌、文昌四大发射中心;海上基地有海阳产业基地;空中火箭发射尚未实现。截至目前,陆基发射技术发展较为成熟,但该种技术运营成本高,且需考虑落区安全。相比之下,海上发射成本较低,但发射难度大,难以发射重型运载火箭。空中发射更加灵活,但技术发展尚不成熟。
卫星运营即卫星测运控,指通过使用专业设备和软件,实现卫星位置追踪、卫星特殊事件预报、卫星轨道和姿态管理以及卫星业务数据的上传、下载、处理、显示与交付。根据卫星应用场景的不同,卫星运营可进一步分为遥感运营、通讯运营与导航运营等。在卫星运营环节,云计算、大数据、人工智能技术的渗透推动产业降本增效。
产业链下游为应用环节,传统应用场景包括:通信(广播电视传输、邮电、远程医疗、应急救灾等)、导航(海陆空交通运输、精准农业、智慧城市、自动驾驶、应急救援、气候监测等)、遥感(国防情报获取、基础设施测绘、环境监测、自然资源管理等),新兴应用场景包括卫星互联网、太空旅行、太空采矿、深空探索等。

3、市场格局
民营企业成为商业航天重要参与者。我国商业航天参与者主要分为民营企业、中国科学院系企业和航天系企业,航天系企业又可分为航天科工系和航天科技系。商业航天具有投资大、周期长、风险高的特点,国有资本在早期起到引领带动作用。2015年后,随着政策红利不断释放,民营商业航天企业相继成立,资本市场对商业航天的关注度显著提升,民营企业逐渐成为商业航天领域的中坚力量。根据腾讯研究院数据,目前商业航天企业中,民营企业数量占比达80%,中科院系企业和航天系企业平分秋色。

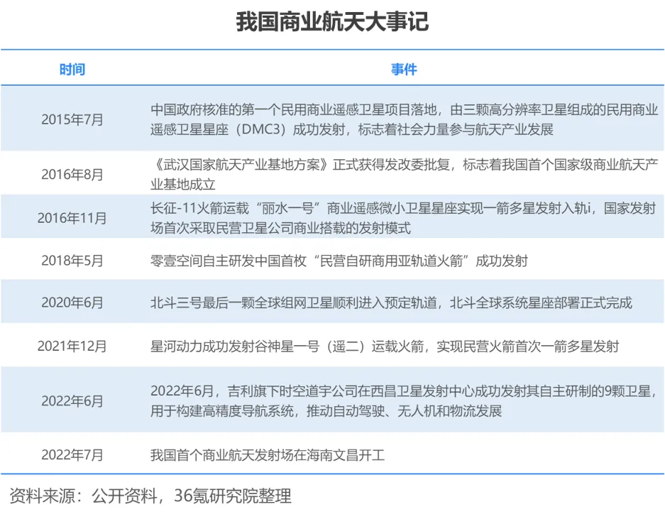
民营企业在火箭发射、遥感应用等领域不断取得突破,互联网企业、整车厂等主体跨界布局。2018年5月,零壹空间自主研发的中国首枚“民营自研商用亚轨道火箭”成功发射;2021年12月,星河动力首次实现国内民营火箭一箭多星商业发射。同年,由天仪研究院与电科38所合作研制的海丝一号卫星在印度尼西亚发生6.2级地震后,提供了全球第一份有效的卫星遥感数据。2022年1月,银河航天完成了小批量卫星的设计、总装、测试、试验和出厂全流程工作。除民营商业航天企业外,互联网企业、汽车制造企业也纷纷跨界布局,推动业务创新。2022年6月,吉利旗下时空道宇公司在西昌卫星发射中心成功发射其自主研制的9颗卫星,用于构建高精度导航系统,推动自动驾驶、无人机和物流发展。网络服务公司连尚网络推出混合轨道卫星星座计划,旨在实现地面网络未覆盖区域的互联网接入。此外,阿里、腾讯、哔哩哔哩等互联网企业均曾与商业航天公司合作进行卫星发射,用以探索太空农业、推动太空科普、提升娱乐体验等。


发展趋势
军民融合不断深入,央企民企共同推进全产业链发展。军民融合可促进技术和资源在军民之间的双向转移,划分为“军转民”与“民参军”两个层面。在商业航天领域,军民融合具有必要性与技术可行性。从必要性来看,军民融合一方面能够发挥航天技术的行业辐射作用,培育移动通信、节能环保、太空育种等新增长点,带动传统产业转型升级;另一方面,引入社会资源为商业航天产业技术创新提供资源支撑。从可行性来看,航天技术具有军民两用性,民用航天技术在投入一定经费进行升级后即可达到军用标准,而应用于军事领域的航天技术也可广泛应用于民用部门和商业领域。目前,社会资本在航天领域的地位不断凸显,政策对航天商业化的支持力度不断加大。未来,随着顶层设计的不断完善、航天工业改革的不断深化,相关法规制度与人才培养体系的优化升级,商业航天领域的军民融合将更加深入。
低轨卫星、一箭多星、火箭回收成重点布局方向,具备相关领域技术优势的企业或将抢占发展先机。一方面,中高轨卫星所能提供的通信能力有限,低轨卫星具有高带宽、高性能、低时延、便携、低成本等优势,各国争相布局。轨道和频段是不可再生的重要战略资源,各国须向国际电信联盟(ITU)申请获取,先发国家具有显著优势。目前,美国在轨卫星数量方面较为领先,但我国相继启动鸿雁星座、虹云工程等卫星星座计划,并积极引入商业航天力量,低轨卫星互联网成为我国商业航天的重要发展方向。另一方面,高昂的火箭发射成本对商业航天发展造成极大限制,一箭多星技术能够充分利用火箭运载能力,提升发射效率,降低发射成本。此外,火箭发动机成本占据火箭研制成本50%以上,通过回收,可实现发动机的重复使用,在回收火箭上加入新子级后,即能继续执行任务,投送能力进一步提升。未来,各国将通过提升一箭多星、火箭回收等能力降低火箭发射成本,抢占低轨卫星资源。
36氪旗下公众号
真诚推荐你关注






