

封面来源|视觉中国
2021年3月,Beeple的数字藏品(NFT)作品以6,934万美元被拍卖,带动数字藏品行业被更多人知晓。
数字藏品指非同质化通证(Non-Fungible Token,NFT),是一种基于区块链技术的不可复制、篡改、分割的加密数字权益证明,即“虚拟资产或实物资产的数字所有权证书”。

发展环境
政策端:相关政策出台,引导行业健康、有序发展
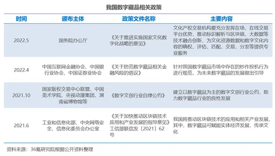
区块链作为支撑数字藏品发展的底层技术,已被写入十四五规划。2021年,工信部和网信办发布政策,推动区块链与数字藏品等领域的融合发展。同时,业内相关协会与企业联合发布行业自律条款,推动行业健康发展。


发展现状
产业链情况:由基础设施层、项目创作层和衍生应用层构成
基础设施层:基础设施层为数字藏品提供区块链、储存等技术支持,以保证其安全地发行与交易,中国数字藏品的基础设施层主要以联盟链为主。联盟链为非完全去中心化的区块链,中心方虽然可修改链上信息,但也可把控数字藏品的铸造和交易规则,降低数字藏品交易风险。此外,联盟链只需经过少数节点验证,在降低能源消耗的同时,减少内容的丢失或篡改。
项目创作层:由发行平台和项目发行方铸造数字藏品,并在一级市场发行。其中,发行平台包括综合类互联网平台和小说、漫画、音乐、动漫等数字内容平台。综合类互联网平台,如鲸探、幻核,依靠集团的联盟链基础设施、内容、用户生态等,拥有技术支持、项目IP、发行渠道等优势,逐渐成为综合性发行平台;数字内容平台拥有较为丰富的数字内容资源,可为数字内容提供版权保护和价值变现。另外,项目发行方包括拥有IP版权的内容平台和2C类公司。IP版权方拥有较多的IP储备,将其打造为数字藏品实现IP跨界衍生变现的同时,提升IP影响力;2C类公司如旅游、消费、文化类公司,可将自身产品、品牌制作成数字藏品,进行单独或搭配出售。
衍生应用层:数字藏品的二次应用,如二手交易、融资平台等。由于政策监管等原因,我国数字藏品衍生应用平台尚未建立。

艺术品收藏
目前,艺术品收藏是数字藏品的主要应用场景之一。传统艺术品收藏面临信任缺失问题,市场上存在赝品、拍卖公司售假等现象。艺术品的数字化可利用节点共享账本保证其真实性,并可通过查阅链上流转记录,减少造假的可能性。
品牌营销
数字藏品概念前卫,对年轻消费者有较强的吸引力,其对于品牌营销的价值可通过拓展营销方式和品牌价值变现两种方式实现。一方面,品牌可将其产品、权益数字化,开发更多创意营销方式,扩展营销边界。例如,品牌通过抽奖、节日、跨界融合等线上创新互动活动,向消费者赠送数字藏品的同时,传递其产品特点与品牌文化,抢占消费者心智,提升品牌影响力;此外,品牌可将数字藏品绑定部分权益,把消费者从普通购买者转化为权益拥有者,提高用户粘性。另一方面,品牌将其虚拟形象、logo等打造为数字藏品,实现品牌的价值变现。

发展展望
各地文交所入局,数字藏品市场有望逐渐规范
文交所是从事文化产权交易及相关投融资服务工作的综合服务平台,是有较强公信力的国有文化单位。其中,国家级文交所由中宣部等中央部委直接策划与支持,包括上海、深圳;地方级文交所由省/市人民政府批准设立,国务院部际联席会议验收通过。
文交所通过搭建联盟链、推出数字藏品交易平台、发布数字藏品等方法,入局数字藏品行业,在交易制度、避免投资炒作等方面建立规范制度和标准,推动更多项目方与发行平台入局,助力数字藏品行业规范发展。例如,上海文交所和新华网联合构建国家级数字文创规范治理生态矩阵, 建立国家级版权交易保护联盟链,推动数字藏品行业规范治理。
随着政策监管的放开、应用场景不断落地,数字藏品市场空间广阔
随着数字藏品概念普及率提高,其应用场景将从文娱领域向数字保险、数字教育、数字科研、数字社交等需要明确产权的领域转变,推动数字藏品行业规模不断增长。例如,在科研领域,数字藏品与实验数据、生物样本的结合,可明确信息、数据的来源,提高资源开放性的同时,减少剽窃、数据丢失的风险。此外,目前我国数字藏品二级市场尚未开放,若政策监管有所放开,数字藏品的市场规模将是未开放二级市场的近5倍。根据国信证券数据,2026年,在开放二级市场后,我国数字藏品市场规模将达298.3亿元。

36氪旗下公众号
真诚推荐你关注






