

传统养殖模式存在污染严重、禽病预防控制不力、养殖流程智能化程度低等痛点,亟需提升养殖智能化程度。智慧养殖解决方案通过传感器等硬件实现对外部环境信息的收集,在基于大数据、云计算、人工智能等完成数据的处理与分析,对养殖进行全生命周期的智能干预,提升养殖业精细化管理水平。智慧养殖可以协助企业降本增效,推动行业智能化改革,对我国建立现代养殖体系具有重大意义。

政策驱动
政策环境:全方位政策红利加速智慧养殖发展
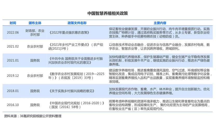
近年来,中国智慧养殖政策顶层设计加速完善,形成从基础设施建设到技术推广应用、社会化服务的完整政策体系,促进智慧养殖快速发展。2012 年,国务院印发《关于加快推进农业科技创新持续增强农产品供给保障能力的若干意见》,首次明确提出全面推进农业农村信息化,重点推进生猪和奶牛规模化养殖小区建设,为智慧养殖开启数字化的新篇章。2018 年,中共中央、国务院印发《关于实施乡村振兴战略的意见》,提出优化养殖业空间布局,大力发展绿色生态健康养殖,推动传统养殖向智慧养殖迈进。2019 年,《数字农业农村发展规划(2019—2025 年)》(农规发〔2019〕33号)发布,从资源体系、生产经营、管理服务、治理体系等角度对农业农村数字化转型进行全方面规划,系统部署并加快推进数字养殖牧场建设,为智慧养殖发展指明方向。2022年,财政部、农业农村部发布《2022年重点强农惠农政策》宣布实施奶业振兴行动、肉牛肉羊增量提质行动,实施农技推广特聘计划,保证智慧养殖业健康发展。全方位政策加持下,未来的养殖模式将向集约化、规模化和现代化发展。

技术环境:技术快速发展释放养殖智能化新动能
人工智能、大数据、云计算等技术快速迭代,进一步催生养殖行业新发展。智慧养殖技术架构可分为感知层、传输层、平台处理层和应用服务层。感知层利用传感器、RFID、GPS等硬件采集各类养殖相关信息,包括光、温度、湿度、声音、养分等,实现对养殖动物信息的识别和采集。传输层借助4G、5G、宽带专网等技术形成全连接养殖专网,将采集到的养殖生产信息无障碍、快速安全的传输至信息处理平台,实现信息的传输与互联。平台处理层则基于云计算、物联网、AI等技术,完成养殖信息的汇总、协同、共享、互通、分析、预测及决策等功能。应用服务层主要面向终端养殖企业,帮助养殖企业实现养殖各环节信息的实时获取和数据共享,保证养殖全过程精细管理,提高资源利用率及养殖生产效率。


产业链分析
智慧养殖产业链:由上游软硬件服务商、中游解决方案提供商、下游畜禽养殖企业三部分组成。

(1)上游为软硬件服务商。软件服务商提供人工智能、大数据、云计算、5G等技术服务,硬件服务商提供传感器、通风设备等核心零部件,是保障智慧养殖发展的基础力量。
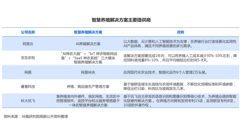
(2)中游为智慧养殖解决方案提供商,主要竞争者包括阿里云、京东农牧、网易、睿畜科技、科大讯飞等。智慧养殖解决方案既包括数据平台服务等软件设施,也包括智能化养殖设备。例如自动化喂养装置、监控摄像头、耳标等一系列设备,是智慧养殖发展的核心动力。

(3)下游为智慧养殖解决方案的需求主体,包括以饲养生猪、奶牛、肉牛、羊、肉鸡、蛋鸡等畜禽为主的养殖企业。我国养殖行业规模不断扩大,但仍以小规模散养为主,大规模智能化养殖场相对较少。如生猪行业中排名前五的企业市场占有率仅为9.6%,白羽肉鸡行业仅有四家规模化养殖企业,市场占有率为29.69%,除此之外皆为中小养殖企业,亟需探索智慧养殖的新路径来提升市场竞争力,市场增长潜力较大。


发展展望
面向个体牲畜的精准饲喂技术前景广阔
精准饲喂主要是面向猪、牛、羊等中大型牲畜的精准化养殖,主要设施仪器包括饲喂站、自动称重、自动分群和饲料余量监测等。智能化精确饲喂技术将营养知识与养殖技术相结合,根据牲畜个体生理信息准确计算精准饲料需求量,通过指令调动饲喂器来进行饲料投喂,从而实现根据个体体况进行个性化定时定量精准饲喂,动态满足牲畜不同阶段营养需求。精准饲喂技术是基于牲畜的个体识别、多维数据分析、智能化控制的集成应用,是企业降低养殖成本、提升产量的重要手段,具有广阔的应用前景。
畜禽专用芯片将推动智慧养殖实现跨越式发展
目前,射频识别(RFID)技术广泛应用在耳标、项圈等畜禽身份标识产品上,但仍存在产品维护成本高、操作复杂等问题,维护低成本、易操作的畜禽专用芯片将是未来的重要发展方向。以植入式RFID芯片、畜禽专用处理器为研发核心,产出集个体标识、动物体温监测、环境监测等功能于一体的低功耗畜禽专用芯片,再配以智慧云平台,为畜禽健康监测提供智能化手段,将在智慧养殖行业发挥举足轻重的作用。






