手机版
二维码
购物车
(
0
)
供应
求购
公司
团购
展会
资讯
招商
品牌
人才
知道
专题
图库
视频
下载
商圈
推广
热搜:
采购方式
甲带
滤芯
气动隔膜泵
带式称重给煤机
减速机型号
无级变速机
链式给煤机
履带
减速机
首页
供应
求购
公司
团购
展会
资讯
招商
品牌
人才
知道
专题
图库
视频
下载
商圈
首页
>
资讯
>
社会热点
2022年中国精准种植行业洞察报告|36氪研究院
日期:2025-12-30 02:45:03 来源:网络整理 作者:本站编辑
评论:0
2022年中国精准种植行业洞察报告|36氪研究院
精准种植助力农业生产降本增效、农产品品质提升。
来源|
36氪研究(ID:kr_research)
封面来源|
视觉中国
精准种植是指利用卫星遥感、大数据、云计算、人工智能等技术,借助无人农机、水肥一体机等智能农机装备,推进种植业数字化、智能化升级,实现种植业生产经营的精准管理。精准种植兼顾生产效益和农产品品质,是各国保障食品安全、保护生态环境、推进农业现代化、提高农业综合效益、实现农业可持续发展的重要路径。目前,我国精准种植尚未实现大规模应用,构建适合中国基本农情的发展新模式、加速关键技术攻克,将成为推动精准种植更大规模、更宽领域、更深层次应用的关键。
发展驱动力
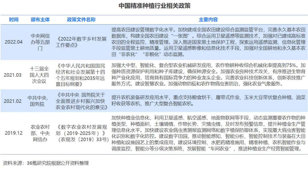
政策环境:系列政策推动种植业生产管理信息化、农机装备智能化
精准种植是智慧农业的重要组成部分,是提升种植业生产管理水平的重要途径。近年来,国家各部委出台了系列政策文件,为种植业数字化转型和智能化升级提供了良好的方向指引。《数字农业农村发展规划(2019-2025年)》(农规发〔2019〕33号)提出,利用卫星遥感、航空遥感、地面物联网等手段,动态监测重要农作物的种植类型、种植面积、土壤墒情、作物长势、灾情虫情,建设分级决策系统,发展智能“车间农业”,推进种植业生产经营智能管理。2021年中央一号文件提出,重点支持粮食烘干、履带式作业、玉米大豆带状复合种植、油菜籽收获等农机,推广大型复合智能农机。
供给端:我国重点农产品生产成本较高,精准种植助力降本增效
我国农产品生产成本较高,国际竞争力有待提升。除大豆外,我国主要农产品如玉米、小麦、棉花等的生产成本均高于美国。其中,以棉花差异最大,2020年中国棉花生产成本较美国高出1,566.22元/亩。从生产成本构成来看,中国人工成本占比高,机械成本占比较低。以水稻生产为例,中国人工成本占比达到41%,远高于美国的10%和日本的26%;中国机械相关费用占比18%,远低于美国的38%和日本的42%[1]。在此背景下,以数字技术和智能装备赋能耕作、灌溉、施肥施药等环节,能够减少人工成本支出、提高种植效率、增加农民收入。精准种植成为我国种植业降本增效、农业竞争力提升的重要发力点。
需求端:农产品消费升级加快,精准种植推动农产品品质提升
近年来,中国居民收入稳步提升,带动消费能力不断提高,其对农产品安全、健康的重视程度也日益加深。而长期以来,我国农药化肥使用量一直处于世界前列,一定程度上影响着国内农产品的品质。根据农业部数据,我国农作物亩均化肥用量21.9公斤,远高于世界平均水平(每亩8公斤),是美国的2.6倍,欧盟的2.5倍。在此背景下,利用计算机视觉、机器学习等人工智能技术来区分农作物和杂草,判断农药、化肥的使用及投入范围,并根据不同需求调整所需药物和药量,实现精准作业,能够生产出低化肥、低农药、更营养健康的农产品,从而在一定程度上更加契合当前居民消费要求的变化。
发展现状
产业链结构:由上游基础软硬件、中游智能装备及解决方案、下游应用三部分组成
(1)上游:基础硬件
主要包括传感器、摄像头等产品,
基础软件
主要分为卫星遥感、大数据、云计算、人工智能等技术。
(2)中游:
主要包括
智能农机装备
和精准种植解决方案。智能农机装备是推进精准种植的物质支撑,包括农业无人机、农业无人车、水肥一体机、智能灌溉设备等。其中,农业无人机、农业无人车主要应用于农田测绘、播种撒肥、智能割草、精准植保等领域;水肥一体机、智能灌溉设备主要应用于精准施肥、智能灌溉等领域。
精准种植解决方案
基于传感器、摄像头等核心零部件和卫星遥感、大数据、云计算、人工智能等关键技术,提供覆盖播种、施肥、灌溉、病虫害防治等种植业全流程的数字化解决方案。
(3)下游:应用场景包括智能监测、智能配肥、精准施肥、智能灌溉、智慧温室、病虫害预警等。
重点应用场景1:智能监测
智能监测主要包括气象监测、土壤监控、农作物监测等。
(1)气象监测
是基于海量历史数据,依托大数据、人工智能等数字技术,获取地面温度、湿度、风向、风速、降雨和气压等气象预测信息,提前预防农业气象灾害,有效解决传统种植过程中由于气象信息获取不及时造成农作物受损的痛点。
(2)土壤监测
是借助传感器等基础硬件,监测土壤湿度、PH、NPK等信息,为施肥、灌溉等提供决策指导,从而改善作物生长环境、提高作物品质。
(3)农作物监测
是利用卫星遥感等技术持续监测农作物面积、长势、水分状态、肥力状态、病虫害症状等信息,及时掌握农作物生产情况,并进一步借助人工智能技术建立算法模型,为长势分析、产量预测、农事安排等提供重要支撑。
重点应用场景2:智能灌溉
智能灌溉是在依托自动气象站、传感器等监测气象条件、土壤环境等信息基础上,搭建智能灌溉系统,实现灌溉时间、灌溉量的智能调节,以及灌溉设备的统一管理和远程控制。智能灌溉通过精准控制灌溉时间及用量,一方面能够保证作物生长需要的最合适条件,另一方面能够大大提高水资源利用率、节省人力成本,达到增产节能的效果。
发展展望
构建适合中国基本农情的发展新模式,将成为精准种植规模化应用的关键
当前,“大国小农”仍是中国基本国情农情,根据国家统计局数据,我国小农户数量占农业经营主体98%以上,小农户经营耕地面积占总耕地面积的70%。受到投入成本高、存在一定技术门槛等因素制约,小农户数字化转型意愿不高,目前我国精准种植尚未实现大规模应用。未来,“大国小农”基本国情农情将长期存在,加速探索适用于小农户的精准种植落地应用模式将成为行业发展关键。一方面,推进农村地区数字技能培训,帮助小农户共享数字红利,实现以精准种植助力农业生产降本增效。另一方面,加大补贴与支持力度,鼓励环境监测系统、水肥一体化系统、农场ERP等软件应用,扩大精准种植应用规模、提升应用水平。
关键技术加速攻克,推动精准种植更宽领域、更深层次应用
目前,我国精准种植领域关键技术与国际先进水平仍存在一定差距。例如,作物生长模型、生产控制软件等智慧农业核心领域与美国、荷兰、以色列等国家差距较为明显,大田农业、实施农业等智慧种植平台仍处于商业化探索初期[2]。未来,随着“智慧农业”国家发展战略的不断推进,以及精准种植领域企业和科研院所加强关键技术设备研发力度,我国自主创新能力将加速提升,推动前沿技术在作物生长模型、农药化肥精细化投入、病虫害防治等精准种植更多场景、更深层次融合应用,最终提高种植业生产管理水平。
[1] 资料来源:李俊杰,李建平. 水稻生产成本效益国际比较及中国发展前景[J]. 中国稻米,2021,27(4):22-30.
[2] 资料来源:中国信通院《中国智慧农业发展研究报告》。
36氪旗下公众号
真诚推荐你关注
来个“分享
、点赞
、在看”?
2022年中国精准种植行业洞察报告
打赏
更多
>
同类资讯
• 2026小红书娱乐行业观察报告
0
条
相关评论
推荐图文
推荐资讯
点击排行
0
1
[行业观察] 日本国立材料科学研究所(NIMS)博后研究员招聘:自旋电子学器件与材料方向
0
2
丝绸之路经济带法务区自贸审判白皮书出炉
0
3
工业智能体白皮书-37页
0
4
技术白皮书:服务器 VRM 系统中 SPS 电流上报技术的演进与工程实践
0
5
行业资讯 | 抓住家居建材行业热点,洞察市场新动态
0
6
行业观察:电力行业的底层逻辑,正在发生这些深刻变化
0
7
【市场观察】行业洗牌加速!2026珠宝品牌如何站稳脚跟
0
8
【2026机器人产业重磅报告】
0
9
《企业架构实践与创新观察报告(2025年)》核心内容总结
网站首页
|
关于我们
|
联系方式
|
使用协议
|
版权隐私
|
网站地图
|
排名推广
|
广告服务
|
积分换礼
|
网站留言
|
RSS订阅
|
违规举报
|
皖ICP备20008326号-18
(c)2008-2022 免费发布网 All Rights Reserved