手机版
二维码
购物车
(
0
)
供应
求购
公司
团购
展会
资讯
招商
品牌
人才
知道
专题
图库
视频
下载
商圈
推广
热搜:
采购方式
甲带
滤芯
气动隔膜泵
带式称重给煤机
减速机型号
无级变速机
链式给煤机
履带
减速机
首页
供应
求购
公司
团购
展会
资讯
招商
品牌
人才
知道
专题
图库
视频
下载
商圈
首页
>
资讯
>
社会热点
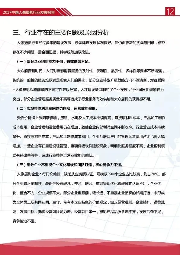
2017-中国人像摄影行业发展报告
日期:2025-12-30 01:31:17 来源:网络整理 作者:本站编辑
评论:0
2017-中国人像摄影行业发展报告
打赏
更多
>
同类资讯
• 《中国中青年心脑血管健康白皮
0
条
相关评论
推荐图文
推荐资讯
点击排行
0
1
[行业观察] 日本国立材料科学研究所(NIMS)博后研究员招聘:自旋电子学器件与材料方向
0
2
丝绸之路经济带法务区自贸审判白皮书出炉
0
3
工业智能体白皮书-37页
0
4
技术白皮书:服务器 VRM 系统中 SPS 电流上报技术的演进与工程实践
0
5
行业资讯 | 抓住家居建材行业热点,洞察市场新动态
0
6
行业观察:电力行业的底层逻辑,正在发生这些深刻变化
0
7
【市场观察】行业洗牌加速!2026珠宝品牌如何站稳脚跟
0
8
【2026机器人产业重磅报告】
0
9
《企业架构实践与创新观察报告(2025年)》核心内容总结
网站首页
|
关于我们
|
联系方式
|
使用协议
|
版权隐私
|
网站地图
|
排名推广
|
广告服务
|
积分换礼
|
网站留言
|
RSS订阅
|
违规举报
|
皖ICP备20008326号-18
(c)2008-2022 免费发布网 All Rights Reserved