
精 彩 推 荐

报 告 摘 要
贷经历了利用模式和“花样”吸引用户的阶段后,互联网信贷的核心关注点,开始回归金融本源。单纯的互联网金融对运营和利润要求都非常高,所以互联网金融要么选择依托某一种已经具备的线上优势展开金融业务,要么选择将线下业务的某一个环节互联网化,以此达到品牌价值的提升。
从艾瑞的角度看,之所以我们称目前为互联网金融最好的时代,就是看到了互联网金融和传统金融不再互相“敌对”。开始真正从业务上思考合作可能的未来图景。
存 自余额宝之后,网络理财行业发展比较缓慢,主要问题在于模式上的创新难以突破想象力的天花板。并且随着传统金融也对优质资产的渴求,网络金融生态面临“外来”势力的侵蚀。部分互联网金融平台,为求低价连续的现金流,选择将资产向外输出。从宏观大环境上看,这有利于提高我国金融行业的活性,促进线上线下融合。但从网络金融的视角看,一旦全行业完全依赖于传统金融机构的资金供给,有可能进一步抑制网络理财行业的创新能力。
汇 中国第三方支付行业内,移动支付发展势头依旧迅猛。但是伴随着移动支付向线下的拓展,支付牌照所涵盖的七大业务中,各种业务的定位也随即开始改变。
随着政策的变动,聚合支付公司开始向企业服务平台转变,其“雇佣军”角色愈加明显。而银行卡收单与移动支付的连接更加紧密,也给几乎“濒死”的业务带来一线曙光。除非未来支付宝与财付通一家独大,或二者合并,否则短期内移动支付的发展,将受到传统银行卡收单优势企业的制约。
一、南屏晚钟:金融宏观环境
经济永远是金融的根
金融是支撑新经济发展的核心动力
2016年,中国经历短暂的转型压力后,GDP实际增速再度提高到10%,连续四年保持全球领先。整体上看,经济高速稳定的发展有助于中国内各行业的壮大,但由于中国国内宏观调控的原因,各行业受经济发展红利促进的程度又有所差别。在过去几年中,“结构调整”是中国经济宏观调控的主基调,淘汰落后产能,鼓励推进转型与创新。因此,中国国内,利用技术手段提升传统行业效率、降低传统行业运营成本的新兴产业将会有更广阔的发展空间。而新产业的发展,必然离不开中国金融行业的支持,因此未来中国金融依旧具备较大的发展潜力。

珍贵的“原始资本”
人口结构将深刻影响未来中国所有产业
2016年,中国人口达到13.8亿人,同比增长冲高到0.59%,在二胎政策开放后,预计未来人口增速会维持在0.57%左右,中国将迎来新一轮人口红利。人口基数大是中国在全球如此独特的重要原因,也同样是因为这个原因,中国各新兴产业的发展和演变,都遵循“围绕用户需求”这一核心原则。跟居民生活息息相关的各类软硬件基础设施将得到更多的国家资源投入,包含:政策倾向、税收减免和投资倾向等等。
在人口加速上升的环境下,短期内婴幼儿产业将受到持续的促进。2016年后中国新一代儿童的家庭环境与之前大为不同,这批新一代婴儿的父母大部分处于当下中国的中流砥柱群体,整体具有“高学历,高收入”的特性,并且非常适应互联网生活。这种“双高”群体的增多,使得中国的普通居民,将具备珍贵的“原始资本”,更多资金周转和资本运作将步入寻常百姓家。生活习惯的变迁会潜移默化的改变中国婴幼儿群体的认知,这将给中国未来经济和金融走向带来深远的影响。

战场将变成发源地
功能化的准一线城市
2016年中国城镇化率为57.4%,连续5年保持1%以上的增长,预计未来还将保持这一速率。人类文明的发展是一部残忍的使各地资源合理合法向一个点集中的血泪史。中国北上广深的奇迹,使得全国资源向这四个地区集中,形成了总部北上广深,全国皆为战场的独特商业图景。
但是随着地方基础资本的提升,越来越多二三线城市有了挑战北上广深的野心。巧合的是助长这种野心和扩张的,恰恰源自于总部设立于北上广深的企业巨头。为了维持自身的竞争优势,被普遍视为“战场”的二三线城市阵地,急需要得到资源倾斜和强化。进而“数据中心”“研发中心”“服务中心”等不同企业职的独立运作,被视作二三线城市打造自身核心竞争力的突破口。在政府政策倾斜的促进下,中国北上广深四家独大的城镇格局将有所动摇。所以未来某些准一线城市将逐步突出自身的功能特点,也会对互金平台的组织结构产生影响。

金融服务下沉
个人业务势必受到更多重视
2013年个人信贷余额占中国整体信贷余额仅有20%,而到了2016年,这一比例上升到23.9%,个人信贷余额也一举突破30万亿。之所以产生这种变化,互联网金融功不可没,2013年被视为P2P的问题年,个人网络理财的元年。所以无论是资金端还是资产端,个人金融业务需求瞬间被点燃。作为被压抑多年的个人信贷需求有所释放,一方面互联网金融能提供的资金体量有限,所以势必有大量互金平台与传统金融达成合作,变相促进了中国个人信贷余额的增长。另一方面感受到互联网金融的压力后,传统金融体系也加大了对个人业务的投入和创新,尽管进展缓慢,但碍于体系庞大,促进效果还是比较明显的。未来个人金融业务的强大,是改善中国孱弱的金融根基的重要任务,这一方面能够满足国内不断扩大的中产群体科学资产配置的需求,另一方面也能够提高传统金融的风控精度。

金融的流量
信用卡是传统金融机构的获客手段
2016年中国信用卡发卡规模位4.7亿张,持卡人突破2亿达到2.2亿人,平均每人持有2张信用卡。中国的信用卡市场始终是一个让传统金融机构又爱又恨的市场,先后经历过学生卡叫停,“暴力”获客等等不健康的市场事件,场内充斥着一定规模的废卡。近几年诞生出的互联网发卡模式,让传统依靠“占便宜发礼品”的方式获取用户的模式有所改观,各大银行从注重规模逐渐向注重质量转变。
与借记卡不同的是,信用卡是将银行“存钱罐”的市场定位,向金融机构转变的核心产品,是个人金融业务深化的流量级产品。目前绝大部分信用卡用户还没有意识到,信用卡实质上是金融金字塔顶端个人财富管理业务的平民化产品,用户围绕自己信用卡的使用,进行的一系列精打细算的过程,其本源就是个人财富管理的核心。不过这种需求尚需要银行进行引导和挖掘。通过银行手机银行的类互联网现金贷业务,是一个很好的开端。

独特的三级信用体系
用户不知道自己的信用状况,却非常在意信用卡还没还清
2013-2016年,中国信用卡年度消费总额从不足2万亿,到突破4万亿。信用卡授信使用率增长了8个百分点。信用卡市场的火爆,意外的成就了中国独特的三级信用体系,第一级是央行的征信中心,其对应的是银行常规信贷;第二级就是信用卡市场,很多个人用户从没有查过自身信用报告,也不打算从银行办贷款,但是都非常在意信用卡是否有过逾期;第三级就是广泛的互联网金融市场。目前用户最为重视就是信用卡这第二级的信用体系,而围绕信用卡,又给许多互联网金融平台创造了新业务的机会。一如当年美国Lending Club最原始的业务,就是信用卡代偿。如今国内广泛存在的现金贷和各类以消费贷名义的网贷平台,甚至绝大部分P2P中,都有非常大的一部分的信贷资金用于偿还信用卡。甚至银行自己也做起了信用卡套现的业务,将用户尚未使用的信用卡额度,以现金分期的形式转到用户同行的借记卡中,进而完成信用卡和个人信贷之间鸿沟一般的转换。

信贷将成为中国中产阶级生活常态
并不是缺钱了,才需要信贷
2016年中国央行征信库收录自然人达到9.1亿人,收录实际信贷人数4.2亿。连续四年保持信贷人数增速3倍于征信人口,这说明在传统金融机构的信贷体系中,信贷正逐渐成为居民生活中稀松平常的金融服务。以往中国用户不接受信贷的心理原因,在于他们认为只有缺钱的时候,才需要信贷。然而无论是发达国家还是发展中国家,用户都在竭力避免将自己生活透支到无以为继的地步。因此这个心理制约没有消除,任何一个国家用户个人信贷需求都不会被释放。但是互联网金融的出现正逐步扭转这个心理制约,使越来越多的中国用户意识到,信贷是个人财富管理很重要的一个环节,并不是只有遇到资金紧张的局面,才需要信贷。未来这个理念将被重视财富管理业务的各大金融机构和互金平台继续强化,这样做必然导致信贷将成为中国中产阶级的生活常态。

二、灵隐禅踪:网络金融内生逻辑
这的确是最好的时代
十年酝酿,中国金融才真正开始线上化
信贷是金融的核心,自2007年P2P登陆中国开始,国内的信贷就开始了漫长的线上化进程。但是碍于体制和理念的原因,中国的信贷线上化,始终停留在“电商”层面,以一种网络兜售信贷的方式试水线上信贷。这种初级又低效的方式持续了很久,然而对传统金融机构的促进却极其有限。导致2007-2017这十年间,中国的线上信贷始终停留在网络信贷的层面,互联网金融无论是非功过,至少都在探索信贷线上化的种种可能。2017年,现金贷的兴起是中国金融孕育出的“怪胎”,它既保留了传统金融的运作方法和理念,又融入了许多网络金融的技术元素,更为重要的是,现金贷在网络平台出现之后,经过历次改版升级后的电子银行产品也悄无声息的融入了现金贷的功能。至此,更加深入的信贷线上化,才算正式拉开帷幕,金融业真正进入了互联网人常说的“最好的时代”。
信贷业务的全流程存在四个重要的节点,这四个节点有任何一个节点涉及线上,从更加宏观的视角审视,都应该涵盖在中国整体信贷线上化的蓝图中。

信贷人口红利
2017年后,网络信贷用户增速超网络理财用户
2016年和2017两年间,网络理财的发展依旧如火如荼,尤其2017年,银行间市场的利率走高,导致余额理财类产品的市场热度进一步提升,标志性的产品余额宝规模创历史新高,惊艳全球。不过整体上看,网络理财用户的人口红利消耗殆尽,症结在于余额理财模式之后,网络理财再无有影响力的创新模式出现,导致用户增速放缓,行业增长节奏与证券行业“靠天吃饭”的模式趋同。
但是网络信贷市场前景十分光明,2016和2017两年,大批网络信贷平台上市,在公司业绩拉动和现金贷等新模式的推动下,用户增速有反超网络理财的趋势。艾瑞预计2020年,网络理财用户规模将突破3亿人。

支付的基础设施作用依然未减
金融集团发展过程中用户账户最好的依托
人口红利是近年来互联网面临的压力之一,同样在支付领域,2018年后用户增速将下降到10%以下。这意味着一方面行业内用户争夺将更加激烈,但好的另一方面是在支付普及程度如此高的情况下,支付账户将成为串联起各大金融集团业务线的天然纽带。无论是已经成型的金融集团,还是意欲成立新集团的公司,都会将支付账户或者获得事实上的支付能力作为战略规划中重要的一步。金融业务中“最高频”的用户需求,是增强用户粘性最好的选择,因此,未来支付依旧会在中国互联网金融版图中处于非常重要的地位,业内为了获得支付能力,也将会产生更多的战略合作。

银行账户合作是支付行业的延伸
互联网公司的账户建设,将成为银行绕过面签红线的途径
如果按技术元素划分产品,那么理论上银行卡应该是最早的移动终端。所以从这个思路出发,银行卡面临的是各类移动终端,更加宽松的监管条件,更丰富的表现形式,更强大的实用功能三者的共同挑战。所以现在虽然无现金社会的构建,能够对手机账户与银行卡进行双向促进,但是长久来看,银行卡被替代将成为必然趋势。所以一方面,银行未来会面临实体卡向虚拟卡的转移,另一方面与账户体系完备完善的互联网公司合作,将最快的帮助银行完成获客。

融合的开始
优质资产的供给是互联网金融存在的意义
经历了利用模式和“花样”吸引用户的阶段后,互联网信贷的核心关注点,开始回归金融本源。单纯的互联网金融对运营和利润要求都非常高,所以互联网金融要么选择依托某一种已经具备的线上优势展开金融业务,要么选择将线下业务的某一个环节互联网化,以此达到品牌价值的提升。
从艾瑞的角度看,之所以我们称目前为互联网金融最好的时代,就是看到了互联网金融和传统金融不再互相“敌对”。开始真正从业务上思考合作可能的未来图景。

互联网信贷进入品牌时代
未来互联网环境将生成更多资产,平台背书将更加重要
尽管增速放缓,但即便未来保持平均每年40%左右的信贷余额增速,在互联网各行业中也属于高速成长的行业。因此,未来互联网环境将继续承担“资产工厂”的角色,高速高效的生成新资产。而在这一过程中,坐拥资金的金融机构如何进行筛选将变成核心课题。在没有合作风控,或者资本关系的前提下,平台的品牌积淀将成为资金端选择优质资产的重要考量指标。艾瑞认为,以下三点将成为评价互联网信贷机构品牌实力的指标:第一:成立时间,越长越好。第二,平台转化率,高于同业机构,越高越好。第三,复购率,复购率指用户再次借贷行为。在没有深入合作的基础上,考量以上三个指标,能最大限度的帮助企业鉴别资产质量。

混合信贷的春天
现金贷成为互联网于传统金融的纽带
2017年,P2P借贷余额依旧占据最大比重。因为现金贷的出现使网络小贷这一品类占比下降的速度大幅延缓。在花呗、白条等互联网产品的壮大下,电商消费金融在网贷行业中的地位进一步提升。而且,在趣店等当初明确打出消费分期的企业上市并宣布转型电商之后,网络分期这一品类有可能失去分类价值,在运营模式上与电商消费金融极其类似,统计上有可能合并。在未来银行牌照没有因为监管而独揽大权之前,互联网银行可能会收到压制,但其丰富的想象空间,让我们依然看好。

线上信贷内涵扩大
科技元素在信贷四个环节中的渗透,模糊线上线下的边界
在“线上获客,大数据风控,IT系统构建及贷后管理”四个领域中,不同程度引入金融科技元素后的泛线上信贷领域,2017年交易规模超过10万亿,到2020年复合增长率高达57.36%。如此高增速的背后并非网络信贷单方面的努力,而是传统信贷与金融科技融合达到的效果。换句话说,在互金与传统金融机构的双重推动下,金融科技开始向传统信贷渗透,使得大量传统信贷的交易规模,被纳入到互联网金融的版图中。这也是,线上信贷内涵扩大的主要原因。

信贷线上化的倒计时
成本支出连年攀升,意味着全社会刚刚开始构建基础设施
因为时间的原因,银行线下网点的成本支出的总规模始终比较固定,每年保持3%左右的增幅,这个数字未来的变化非常不固定,因为一方面线上金融产品的发迹,使得线下网点的作用有所降低;而另一方面线下网点的互联网改造又可能带来投入的提升。这两个互相冲突的元素作用力的大小取决于未来银行内部角力的结果,如果互联网部门说服领导,那么相应的投入就会更多。
反观网络信贷这一端,成本支出连年提高,而且未来增速依然会保持较高水平。这是互联网信贷终于产生影响力的标志,意味着社会逐步注重线上基础设施的投入。不过这也给全中国的信贷线上化进程加上了时间限制,如果未来线上信贷的规模增速低于成本支出的增速,那么线上信贷就极有可能胎死腹中。

互联网的流量特质尚未扭转
短期难以成熟的风控和万变不离其宗的获客
按照“获客、风控、系统、贷后”四个结构拆分,中国泛线上信贷成本支出的结构如下。2013年甚至于更早的时候,线上信贷几乎不存在,所以那个时候绝大部分的投入,都集中在从零开始搭建的系统上。但是随着时间的推移以及技术能力超强的延展性,使得系统开支逐渐向系统升级方向转变。投入占比相应减小。取而代之的是更加核心的风控,和互联网基础属性——流入层面的投入。

商业本质的内生危机
“背靠大树”依然是网络信贷最经济的发展方式
在中国整体金融业务开展方式下,传统金融机构依托网点的经营成本,只占全部个人信贷和中小微企业信贷总规模的1%多一点。而线上信贷开展过程中,投入的成本却占到了线上信贷总规模的4.5%左右。所以传统银行信贷3%左右的利差,足以覆盖这1%的成本。因此逻辑上,传统金融的商业本质是成功的,可维系的。但如果互联网金融的内涵与金融无异,亦或者是金融科技想服务于金融,在行业视角上看,其至少需要5%的利差,才能将商业本质跑通。这在长期看来,几乎是不可能的。
因此现在中国市场上,发展较好的网络信贷平台均采用“背靠大树”的方式发展。但本文所述的“大树”并非资本集团,而是在“获客、风控、系统、贷后”四个方面某一方面或某几方面存在的固有优势。这些公司基于这些优势,搭建起来自己的金融帝国,而这种方式追溯到金融本质,就是通过消除网贷某一环节的投入成本,拉低自己利差的基本要求,进而扩大业务规模。

争夺的分立
多样化的资产处理方式,加速传统金融互联网进程
自余额宝之后,网络理财行业发展比较缓慢,主要问题在于模式上的创新难以突破想象力的天花板。并且随着传统金融也对优质资产的渴求,网络金融生态面临“外来”势力的侵蚀。部分互联网金融平台,为求低价连续的现金流,选择将资产向外输出。从宏观大环境上看,这有利于提高我国金融行业的活性,促进线上线下融合。但从网络金融的视角看,一旦全行业完全依赖于传统金融机构的资金供给,有可能进一步抑制网络理财行业的创新能力。

普惠性正在减弱的网络理财
当网络资产逐渐普及之后,金融中介将重新掌握主动权
2017年,中国网络资产规模接近3.5万亿,相比于信贷市场的火爆,网络资管增速有所下滑。部分原因在于,中国互联网金融在理财这一端的普惠性正在跟着网络资产的普遍性而逐渐减弱。普通用户享受网络资产带来的财富增值效应,其渠道在过去两年内均没有大幅度拓宽。虽然网络理财并不完全局限于网络资产,但是在网络资产相对处于弱势的情况下,网络理财的资金补充,是支持整个互联网金融最大的资金源。但是当网络资产逐步普及后,资本的嗜血性和监管要求的双重作用下,大多有能力生成网络资产的机构,均采取了某种金融中介的形式。所以在网络理财这一端,过去一年创新并不明显,导致增速下滑。

国家在有意保护“现金流”
行业结构相对稳定,缺乏创新的古老市场
非常值得一提的是网络股权投资的前景,因为股权众筹在中国遇阻,所以传统互联网金融的发展模式均受到了限制。所谓的“去中介化”在中国金融稳定的大前提下,显得势单力薄。在中国,居民的可投资资产十分珍贵,是维系经济运营,维系传统金融体制正常运转的核心资源。无论是资本市场,还是其它投资市场,居民可投资资产都是保证市场流动性的根源。所以,从国家意志的层面,维持金融稳定,与保护“现金流”不分流有着千丝万缕的联系。未来能够打破现在市场格局的事件依然是创新。

竞争带来的资产争抢
“以贷带存”的发展模式,使得网络资产两极分化
中国现存的市场来看,在传统金融机构擅长的领域,相对已经被充分开发,四大行和其它商业银行的竞争格局比较稳定,很难发生大规模的信贷源转移。而银行间为了生存的竞争压力,无形中向互联网金融传导。对于网络商业生态来说,是一片亟待开发的“净土”,当然陌生的信贷环境势必会考验银行的风险承受能力,但是竞争压力迫使银行不得不直面这种压力,最终达到一种市场均衡。这种奇妙的均衡,让本来需要网络理财作为行业闭环的资金提供方,产生了两极分化。一部分优质资产通过传统金融渠道流入社会,剩下的资产在网络上自行消化。在基金和保险等传统理财产品线上化进程遭遇瓶颈的当下,网络理财生态逐渐形成了,好资产与坏资产的区分。理论上这对于各家互联网金融平台的影响并不大,但是对网络理财生态来说是一种侵蚀,优质资产向传统金融渠道的流出,会限制网络理财行业自身的创新力。

内部的变革
支付公司角色变成“银行”,支付行业内部职能重构
中国第三方支付行业内,移动支付发展势头依旧迅猛。但是伴随着移动支付向线下的拓展,支付牌照所涵盖的七大业务中,各种业务的定位也随即开始改变。
随着政策的变动,聚合支付公司开始向企业服务平台转变,其“雇佣军”角色愈加明显。而银行卡收单与移动支付的连接更加紧密,也给几乎“濒死”的业务带来一线曙光。除非未来支付宝与财付通一家独大,或二者合并,否则短期内移动支付的发展,将受到传统银行卡收单优势企业的制约。

技术脉冲式的促进作用
人口和资本红利殆尽的支付行业,受到技术推动继续增长
用户、资本和技术,是推动互联网产业发展的三个重要动力。其对行业促进的方式也各不相同,用户推动行业爆发式增长,资本推动从业者增多,这两种元素对行业的推动都遵循边际递减效应,随着时间的推移,这二者的促进将逐渐降低。而技术对行业的促进方式则有所不同,由于无法预估下一轮技术的爆发点,所以技术对行业的促进是“脉冲式”的,某一时刻的促进会将行业增速提高,而后自然衰退。而下一次技术推动会产生和上一轮相似的数据表现。因此行业到了以技术为推动的阶段时,增速的变化相对比较跳跃,目前中国第三方支付行业就处在这样一个历史背景中。

贵族的更替
不同支付业务商业职能的变化,促进更多内部合作
移动支付的线下扩张,极大的改变了过去支付行业的商业业态,也几乎颠覆了全社会的支付习惯。过去银行卡收单对支付行业交易规模的贡献始终最高,占比大于50%。而2015年之后,随着社交支付的兴起,银行卡的使用频率骤降,这对银行卡收单行业中的传统业务产生了巨大打击,相当于釜底抽薪。但是也随之为古老的银行卡收单业务带来了新的活力,智能POS和丰富的线下布局,使得他们天生的成为移动支付线下扩张中的良好助力。

贵族的更替
不同支付业务商业职能的变化,促进更多内部合作
在整条线下支付的商业版图中,银行卡收单是在移动互联网新趋势下,发挥独特历史作用的“古老贵族”。近年来,互联网商业领袖及互联网巨头的战略,都不约而同的集中在线下实体经济。但实际上线下商业环境非常复杂,擅长轻资产运营的互联网公司,在进军线下的过程中并没有想象中那么顺利。比如:线下团队管理、绩效、监督、营销和服务等,每一项都和线上有区别。而互联网公司的不足,却是银行卡收单机构的优势,这也造就了中国移动支付线下支付独特的图景,移动支付公司通过两条渠道完成业务,一条是利用自身资源,联合聚合支付公司帮助商户直接转化;另一条是与银行卡收单机构合作。而当银行卡收单机构的智能POS协助完成了移动支付业务后,这笔业务产生的交易规模既计入移动支付,又计入银行卡收单。

互联网金融的终级命题
模式创新是企业生存的根本,但改变世界还是遵循大数原则
2016年,监管机构对互联网金融政策趋严,理论上这对互联网金融全行业不会产生负面影响,因为至今为止,并没有任何一家优质互金平台因为监管趋严而倒闭。业界对中国监管机制的担忧源于两个方面:一方面,中国本身比较“红”,而金融本身又是现代全球国家间竞争的主要战场;另一方面,和传统金融相比,互金在各类业务运营模式上均比较新,所以任何关于合规方面的政策变动,都会让业内非常关注和紧张。而这种“惊弓之鸟”式的发展环境,给互金带来了一种重要变化。
互联网的商业本质是流量转化,而互金行业的模式创新,有最大的可能使企业行为转化为社会事件,进而吸引一大批用户。之后的用户经营,就是改变社会认知的过程,所以说模式创新是互金行业生存的根本,但是遵循大数原则的社会认知改变,才是企业品牌价值逐渐积累的过程。互金行业中一系列宏观环境的变化,使得互金行业进入了“拼品牌”的时代,不同机构间,同样的业务同时推向市场,品牌优势最大的机构所形成的流量转化最大。支付在这个品牌时代中所起的作用最大,原因在于支付是金融业务中,用户需求频率最高的,而用户日常使用最多,无形之中就积累了自身对这个品牌的忠诚度,“熟悉”是这个时代以至未来,互联网金融的终极命题。

三、龙井问茶:金融平台价值评估
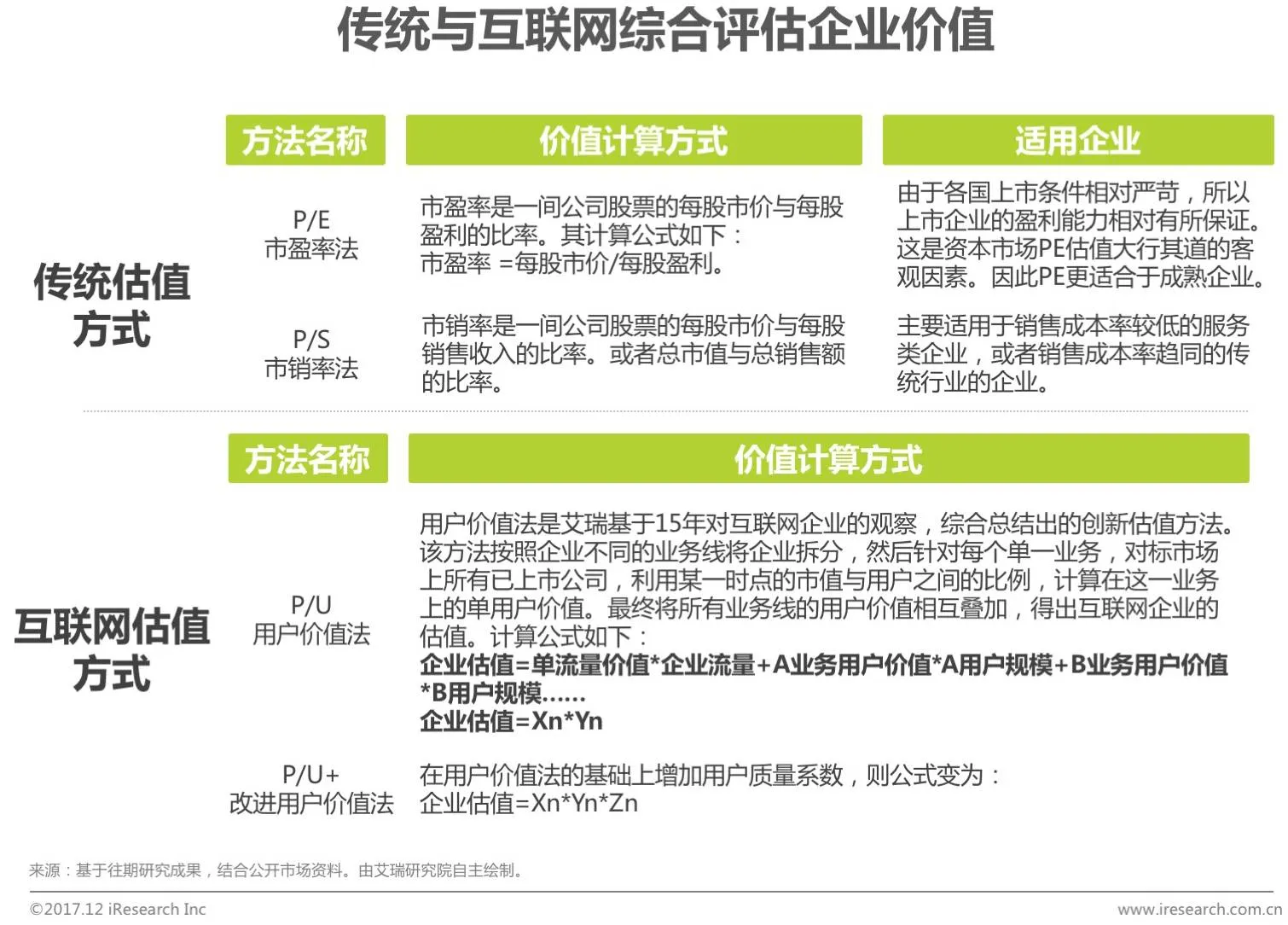
传统估值方法失效
用户习惯改变商业逻辑
金融是严肃而骄傲的古老行业,这种特质源自于资本的聚集效应和谨慎的评价标准。所以基于这些因素,传统金融行业的商业逻辑是以资本的角度出发构建业务线,然后等待用户上门。但互联网公司有所不同,与传统企业相比,互联网企业大多处于初创期,为了掌握市场主动,包括互联网金融在内的互联网企业形成了一套独特的商业逻辑。这种商业竞争逻辑是紧跟用户需求,从用户的一个简单需求入手,向其他相关需求延伸,利用灵活的管理机制和轻业务运营的优势迅速跟进,而且正如所有互联网公司传达出的理念一样,它们的确帮助用户解决了很多需求,进而迅速扩大用户规模,在市场上形成用户垄断的格局。所以对于传统金融企业来说,其企业价值体现在资本运作能力和传统财务指标上。而对于互联网金融公司来说,用户规模和用户的质量,是评判其价值核心要素。

互联网新估值方法的确立
梅特卡夫定律和用户价值的延展性
梅特卡夫定律(Metcalfe‘s Law)的核心内容是:在有n个成员的通信网络中,每个成员可以与其他成员建立n-1个关系。所以梅特卡夫认为网络的价值等于网络节点数的平方,网络的价值与联网的用户数的平方成正比。所以基于梅特卡夫定律,也证明互联网企业的价值与用户之间的正相关关系。但是艾瑞分析认为,梅特卡夫定律所衡量的是同一性质下网络的价值,而目前互联网企业业务线都比较丰富,所以在将梅特卡夫定律作为互联网企业估值原理时,需要按照不同业务线拆分企业,并将所有业务分别估值,然后汇总所有业务线上的用户价值,即可按照互联网的商业逻辑评估互联网公司的价值。

理论上如果不同业务线上的用户产生交叉,则这种功能复合型用户的价值要高于该用户在彼此交叉的若干业务上的价值总和。用数学公式来表达即(A+B)²>A²+B²。这反映在商业上表明,互联网企业的用户具有极高的延展价值,这种可延展价值与互联网商业逻辑具备完美的匹配性。前文说过,互联网的竞争方式是围绕用户需求展开的,通过满足用户的某一个需求,逐渐向其他相关性极高的衍生需求拓展。这样的业务发展路径,使得互联网公司不同业务线上的用户重合度较高的可能性比较大。而相对的估值也有更多想象空间。
用户价值与时间价值

基于流量价值的互联网金融平台
流量是基础价值,多业务线用户价值可以叠加
互联网的基础属性是媒体,因此无论该互联网企业是否开展实际业务,只要其网络平台或者移动平台上产生流量,该平台理论上就具备利用广告将流量变现的可能,所以公司自具备流量价值。这是所有互联网公司都的共同特点,理论上传统企业如果构建了某类互联网平台,也具备这个价值。在流量价值的基础上,按照前文所述梅特卡夫定律与企业估值之间的关系,平台开展不同业务,每一种业务的实际使用用户也自然产生价值,同时,如果同一个用户使用平台多种业务,该用户在不同业务线上的价值可以叠加。
根据有效市场假设,我们认为某一行业上市公司在二级市场的即时市值代表了目前社会普遍认知中,该行业的真实价值。所以在估值过程中,只需要寻找某一时间节点下,上市公司市值剔除流量价值之后的余值,与其实际用户之间的比例关系,即可得到该行业单用户在该时点上的价值。这个方法与传统估值方法的同源性在于,二者都是寻找一个一般等价物作为估值的标尺,再衡量被估值公司拥有多少该一般等价物,进而得出被估值公司的估值区间。只不过传统估值方法选择的一般等价物是“公司每赚1元钱”,而用户价值法找的一般等价物是“每拥有一个实际用户”。

品牌底蕴和金融积淀
其它能够辅助评估互联网金融平台价值的指标
一如本报告第三章节所论述的内容,未来在监管、线上线下融合、内部竞争等因素的多重压力下,劣质的金融平台将逐渐淡出历史舞台。在这个大浪淘沙的过程中,品牌底蕴和品牌背后所代表的金融积淀将成为愈加谨慎的用户选择平台的重要指标。而对品牌的量化几乎是不可能的,因此,艾瑞将一些当下互联网金融行业内比较重视的元素提取出来,选择与其最为近似的量化指标,辅助社会对互联网金融平台的估值。

四、三台云水:未来趋势前瞻
编概念将受到更多监管层打压
金融模式创新需要与营销推广建立防火墙机制
从历史的角度看,任何一轮金融危机的爆发,其前夕必定经历过一轮大范围的媒体炒作。这些炒作并非源自媒体的恶意,而是市场自由选择的最终结果,是基于社会热点做出的集中报道。这种媒体属性对于互联网金融来说并不友好,行业内的从业者,拥有正规金融背景的创业者占比并不多,而打着“颠覆”“创新”等旗号“招摇撞骗”又是互联网营销手段中,重要的组成部分。加之企业想在如此激烈的竞争环境,流量稀缺的运营环境中脱颖而出,标榜自己独特的业务开展模式,编造某些新概念,对于互金平台来说是一种半无奈,半故意的选择。
在这种业内普遍现象中,由于从业者金融监管意识薄弱,导致其轻视了中国监管层对金融行业的重视程度。一如本报告论述的内容,在核武器对大规模战争的抑制作用消失之前,金融是世界各国角力的主要战场。这就导致任何有关金融的新概念,新模式都会被监管机构严格监视。对于建康的、有实质意义的创新模式,监管机构必然会采取扶植支持的态度。但是当概念泛滥之时,一纸政令,将让互联网金融行业遭受灭顶之灾。因此艾瑞认为,未来各企业的模式创新应该与营销推广建立防火墙机制。金融的本质是资金融通,无论线上线下,只要企业从事相关业务,标榜自己的模式在本质上并不会使其真的与“资金融通”这一核心功能有所不同,更无法使其概念达到功能升级的目的。而这反而会招致监管的打压。

业内将出现“互金最终贷款人”
信贷占GDP的比重上升过快是国际金融危机爆发的先兆
在2008年次贷危机后,各国下大力建设金融危机的预防机制,但是宏观审慎的监管机制和微观审慎的管理方式之间的冲突很难得到妥善解决。想要量化金融危机,测算其发生可能性是世界难题。不过从国际金融历史上看,国际金融危机的爆发除了前文所述媒体炒作等外在表现外,在宏观经济数字上,确有一定的规律可循。即,信贷规模占GDP的比重,当这个指标的每年增速大于20%时,就有可能发生大规模的金融危机。
据此标准,中国网络信贷规模/GDP比值的增速远高于20%的警戒线,不过由于网络信贷不同于中国信贷整体,其影响力尚未到达传统金融的高度,所以即便发生风险,中国庞大的经济体量,也有办法自行将其危机消化。但长此以往并不是解决问题的方法,监管机构也不会坐等为互联网金融“兜底”。因此艾瑞预计,未来互联网金融平台组成的行业联盟,有可能成为互联网金融领域的“最终贷款人”,将联盟成员企业中的风险储备金合并,公开使用。而这种制度设计也将促进互联网类资产处理公司、互联网金融保险等相关保障性行业的发展。

★点击文末 “阅读原文” 获取完整报告。

精 彩 推 荐
“艾瑞智慧讲堂” 第二期
“艾瑞智慧讲堂” 第二期正式上线啦!一堂课,听懂文娱领域投资法则!
本期主要内容:
1. 分析重点赛道中的典型企业,总结投资价值;
2. 归纳文娱领域投资中的基本逻辑,为投资者梳理赛道特点;
3. 更有艾瑞独到的“六大要素模型”、文娱投资关键的“三三模型”以及分析师深度讲解,帮助投资者进行典型标的的投资选择。
扫描二维码,快速订阅
☟ ☟ ☟

如果您对我们的业务感兴趣或想进一步合作,可以直接联系我们:
★咨询电话:400-026-2099
★咨询邮箱:ask@iresearch.com.cn