2025年中国餐饮连锁行业市场研究报告解读(25页附下载)

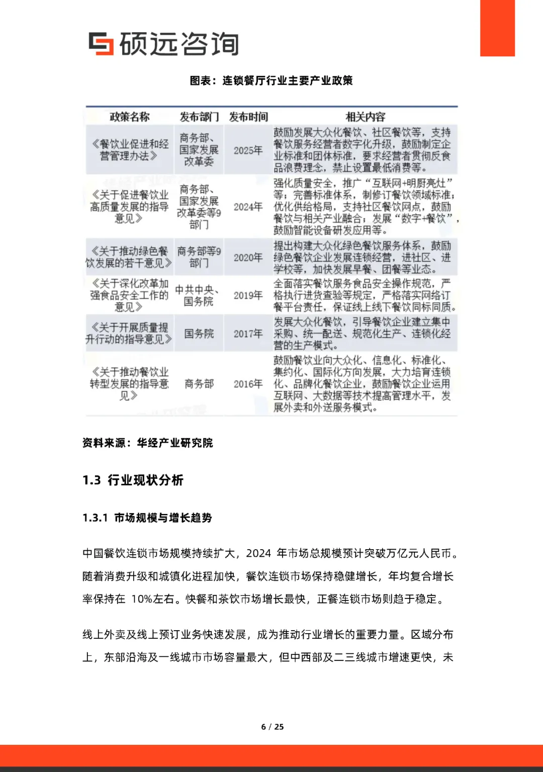
餐饮连锁的核心在于标准化管理体系的跨区域复制。这不仅是门店数量的扩张,更是通过统一品控、服务流程和环境设计,实现"任何地点、一致体验"的价值承诺。当前行业已进入创新驱动的高质量发展阶段,ERP、CRM、POS等信息化系统已成为基础配置,而智能点餐、移动支付、O2O融合等创新模式正在重塑运营逻辑。- 快餐:以效率为导向,麦当劳、肯德基等外资品牌仍占主导- 正餐:海底捞、小南国等强调场景体验,适合聚会宴请- 咖啡厅:星巴克、瑞幸咖啡争夺"第三空间"与便捷提神双重需求- 茶饮甜品:喜茶、奈雪的茶通过产品创新快速崛起,成为年轻消费者社交货币品牌分布呈现显著特征:地域风味鲜明、细分赛道专业化、数字化程度分化、头部品牌集中度持续提升。2019-2021年数据显示,茶饮和快餐门店扩张速度远超正餐,反映消费即时化、便捷化趋势。中国经济中高速增长为行业提供底层动力。居民可支配收入提升直接转化为餐饮消费升级,城镇化带来新增消费群体。值得注意的是,东部沿海市场趋于饱和,中西部及二三线城市增速显著加快,成为未来增量主战场。食品安全法、餐饮服务许可等法规构建行业底线。近年来减税降费、数字化转型支持政策持续出台,同时环保、用工、消防监管趋严,推动行业从粗放增长转向合规经营,合规能力成为核心竞争力之一。- 代际差异凸显:年轻一代追求品质、健康与体验,中老年群体更关注安全与营养- 健康意识觉醒:低脂低糖、有机无添加需求激增,推动菜单结构优化和绿色包装普及- 社交媒体赋能:小红书、抖音等平台放大口碑效应,线上形象直接决定线下流量- 家庭结构变化:核心家庭、单身经济、老龄化催生多样化用餐场景,从家庭厨房到办公室、户外全覆盖1. 线上渠道爆发:外卖、预订占比持续提升,O2O模式常态化2. 区域渗透深化:一线城市存量优化,二三线城市增量拓展3. 全场景覆盖:堂食+外卖+团餐+会议餐多业态协同估算方法上,报告采用自上而下与自下而上结合,综合国家统计数据、企业财报、消费者调研,从人群基数、消费频次、客单价等多维度交叉验证,确保预测科学性。海底捞、麦当劳、星巴克等头部品牌凭借 品牌影响力+供应链深度+数字化能力 维持领先地位。其策略聚焦品牌多元化布局、全球资源整合,持续拉高行业门槛。数量庞大但面临供应链短板、资金约束双重压力。胜出关键在于:麦当劳、肯德基、星巴克等虽保持稳健,但面临本土品牌价格战+产品创新+文化共鸣的三重冲击,被迫加速本土化改造。- 体验至上:出餐速度、服务质量、环境设计成为满意度关键指标- 个性化需求:从定制菜单到配送方式,期待"为我专属"服务后台:供应链管理平台降低损耗,ERP系统实现业财一体化数据安全与隐私保护成为首要挑战,中小企业面临投入成本高、人才短缺、系统稳定性三重困境。技术依赖加剧运营脆弱性,系统故障可能导致业务瘫痪。1. 消费升级:从"吃饱"到"吃好",品质与体验溢价空间打开4. 品牌出海:中餐国际影响力提升,全球化布局窗口期显现总结:中国餐饮连锁行业正处于"规模化增长"向"高质量增长"切换的关键期。未来胜出者必然是那些能精准洞察消费者细分需求、高效运用数字技术、构建柔性供应链、守住合规底线的企业。行业将从粗放扩张转向精耕细作,从流量争夺转向用户终身价值运营,最终形成 "强者恒强,特色者生存" 的稳态格局。部分内容预览
—
—
人工智能 DeepSeek 人工智能应用 具身智能 机器人 人形机器人 低空经济 区块链 新质生产力 脑机接口 云计算 数字化转型 数字化 大模型 卫星互联网 智慧城市 半导体 工业互联网 AIGC 生成式AI 算力 算力中心 eVTOL
谷子经济 消费趋势 社交营销 情绪消费 银发经济 Z世代 人群洞察 潮玩 数字经济 消费者洞察
短视频社交媒体 电商 跨境电商 即时零售 本地生活 母婴 个护美妆 茶饮宠物奢侈品酒店旅游酒零食餐饮 方便食品 零售业 新消费 直播电商 白酒 短剧 快消品 啤酒 饮料 咖啡 新茶饮 食品 食品饮料 家电 消费品
职场 薪酬 人才 大学生就业 大学生 高等教育 就业 年轻人 人力资源 消费者 智慧教育 她经济
健康生活 医美 睡眠 保健品 康养 养老 医疗器械
能源氢能 电力 智能制造 新材料 可持续发展 储能 制造业 ESG
投资 财富 家族办公室 A股上市公司 IPO 银行 金融
城市更新大湾区 深圳 东南亚 国际贸易 出海
汽车产业 新能源汽车 汽车零部件 智能汽车 自动驾驶 动力电池
精选内容推荐
—





本篇资料已更新至情报猿资料分享平台
咨询会员服务、了解完整版资料获取方式
请加微信号“qbyuan888”
—


免责声明:以上报告均系本平台合作用户通过公开、合法渠道获得,报告版权归原撰写/发布机构所有, 如 涉 侵 权 , 请 联 系 删 除 ;资料为推荐阅读,仅供参考学习,如对内容存疑,请与原撰写/发布机构联系。
