聚合支付丨研究报告
全文字数:5454字 精读时间:14分钟
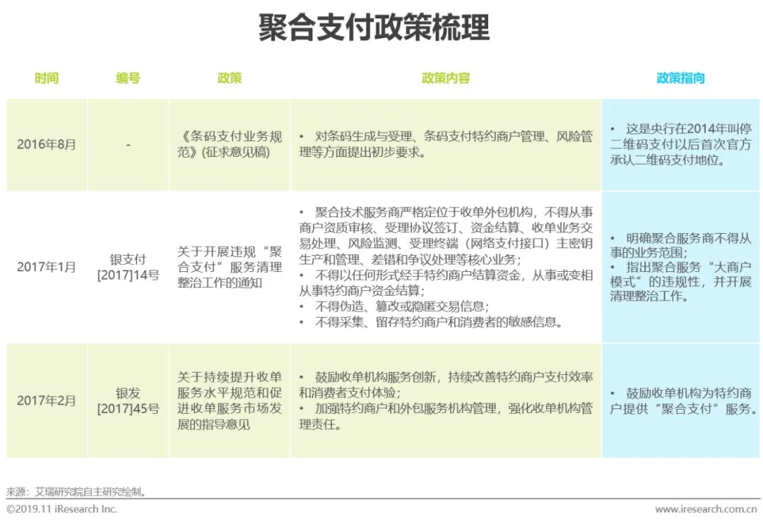
2014年起,随着线下扫码支付的发展,以及支付产品日趋多样化且零散化,提供支付方式一体化整合服务的聚合支付迎来发展机遇。进入2016年以来,聚合支付产品快速迭新且被大范围推广,在上游支付机构激烈竞争的推动下,聚合支付规模爆发;从2017年下半年开始,聚合支付监管政策陆续出台,严查“二清”,行业发展走向健康合规。
发展现状:
商户渗透率:2019年聚合支付覆盖的商户数量为2307万家,商户渗透率达到46.1%。
行业和经济价值:
行业价值:对于商户,聚合支付一站式接入各种电子钱包,为商户带来了更便捷的收银体验,同时基于交易数据的沉淀为商户带来更精准的营销、更数字化的运营管理以及更低门槛的贷款等增值服务;对于各电子钱包,聚合支付拉平了各电子钱包的受理范围,助力行业实现互联互通;对于收单机构,聚合收单外包商承担了收单机构线下商户拓展的部分责任,让收单服务更专业化、垂直化并且不断优化。
发展趋势:
研究口径与定义说明

聚合支付行业发展背景
聚合支付行业发展背景
聚合支付发展历程











聚合支付行业发展现状
聚合支付行业发展现状
聚合支付市场规模






聚合支付的行业价值和经济价值
聚合支付的行业价值和经济价值
聚合支付行业价值:为商户赋能







聚合支付行业未来趋势
聚合支付行业未来趋势
生态打造成为商户端服务重点

2019年中国金融科技行业典型企业研究
2019年中国工业品B2B市场研究报告

点击阅读原文,查看完整报告



