今日推荐行业研究报告:2025年中国二次元文化行业市场研究报告(内容出品方:硕远咨询)点击上方图片进入小程序top行业报告首页搜索“二次元文化”查阅下载全文。
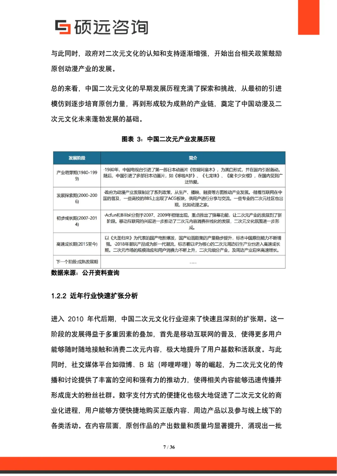
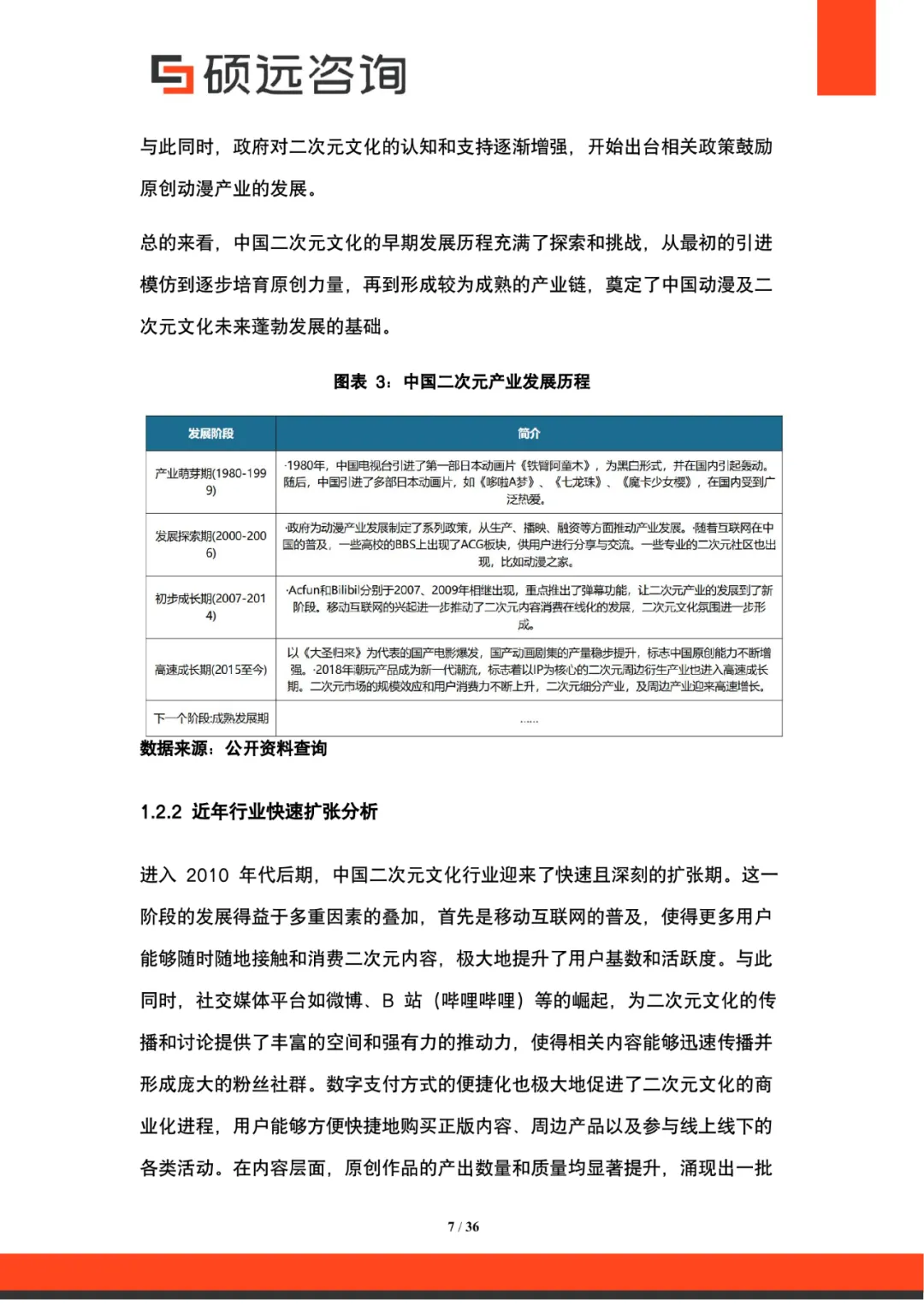
20世纪80至90年代,日本经典动漫作品如《龙珠》《新世纪福音战士》等在全球传播,带动二次元文化走向世界。进入21世纪,网络平台如Bilibili和社交媒体的兴起,极大便利了二次元爱好者的交流与创作,形成了活跃的社群。在中国,随着网络普及,二次元文化迅速增长,本土动画制作水平提升,涌现出《全职高手》《哪吒之魔童降世》等具有影响力的原创作品。二次元文化已成为年轻人表达自我、社交互动的重要方式,深刻影响其价值观与生活方式。二次元文化的核心元素包括视觉艺术、角色设定与故事叙述、粉丝文化与社区互动、衍生产品与商业模式。视觉艺术是其基础,通过独特的画风和情节吸引用户;角色设定则通过个性鲜明的形象和丰富背景增强情感投入;粉丝不仅是消费者,更是二创参与者,通过绘画、视频、cosplay等方式推动文化创新;线下活动如漫展和签售会进一步增强了文化影响力。二次元文化覆盖多个细分领域,包括动画、漫画、轻小说、游戏、虚拟偶像、同人创作、衍生品开发及线下活动等。动画制作是产业链核心,涵盖原创与改编,合作模式日益普遍。漫画与轻小说为其他形式提供内容资源,衍生品市场则成为重要经济支撑,手办、服饰、文具等满足粉丝身份认同需求,推动文化持续发展。














研究报告原文PDF文件请到小程序查阅下载。海量最新行业研究报告,请点击下图或识别二维码进入小程序查阅。
研究报告下载——行业研究报告智库平台,分享有价值的行业研究报告。更多热点行业研究报告,请关注公众号,前往top行业报告小程序查阅下载




