方便速食丨行业研究
核心摘要:
方便速食行业从起步阶段的产品单一,经历了城镇化红利和大规模流动人口带来的高速发展,到外卖行业竞争和行业负面舆论带来的调整,再到外卖行业低价补贴风潮过后和方便速食的转型升级带来的行业回升,目前呈现多元化的竞争业态。
在整个发展历程中,新型方便速食产品不断涌现,品类进行了升级创新,随着消费者需求的升级,未来行业将朝着健康化、多元化和品质化发展。

行业定义及研究范围
方便速食是指正餐化的预包装食品,兼具性价比和便捷性,满足消费者的正餐化需求
方便速食没有统一定义,本报告将此概念定义为正餐化的预包装食品,经过加工或处理后,部分或完全熟制,无需额外准备配料、备菜,仅需简单加热、冲调、快煮就能食用的食品,节省烹饪和清洁时间,省时省力,满足现代快节奏生活下消费者对食品需求。

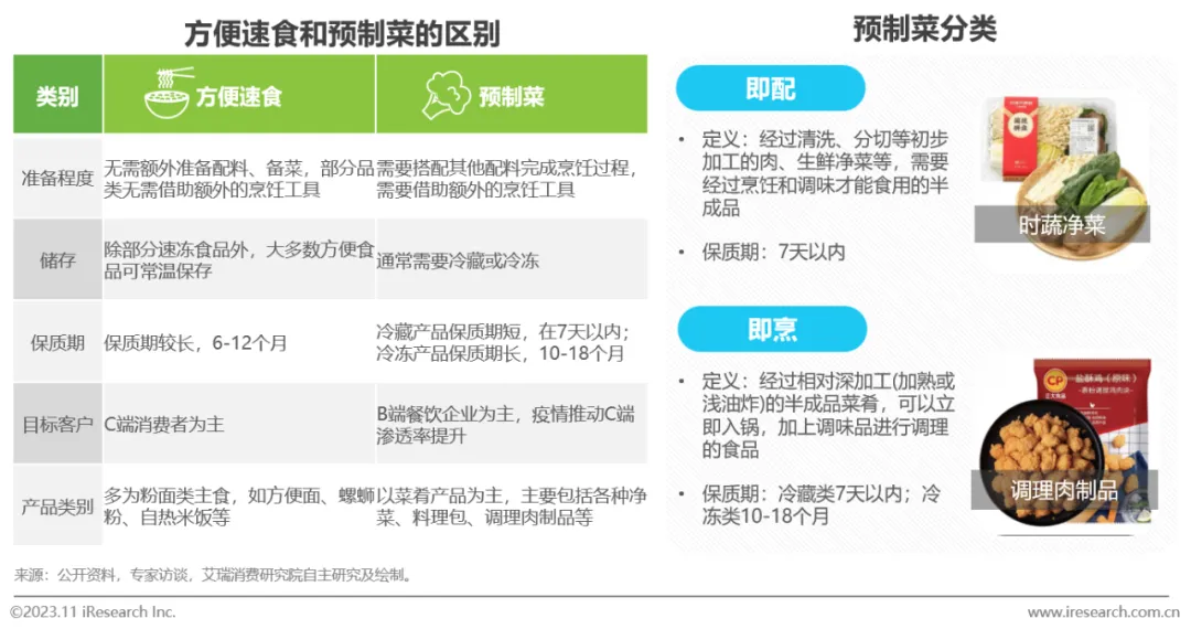
方便速食与预制菜的区别
方便速食与预制菜两者的共性是为消费者提供了饮食上的便利,但其在准备程度、保存方法、目标客户和产品类别上有明显区别
预制菜属于调理食品范畴,更贴近“菜肴”的概念而非”主食”。预制菜以菜肴产品为主,与普通加工食品相比,预制菜的加工对象为人的一日三餐, 本质仍为“菜”,客户以B端餐饮企业为主;方便速食多为粉面类主食,通常可室温保存,如方便面、螺蛳粉,主要针对C端消费者。

行业发展历程
方便速食行业经历了品类单一到多元化竞争和产品创新升级,逐渐朝着健康化和多元化方向发展

行业发展驱动力-需求侧
独居群体占比提升、生活节奏快及懒宅经济对生活便捷化需求等推动方便速食行业发展

行业发展驱动力-供给侧
供应链的成熟、生产工艺和技术的进步,推动了方便速食产品创新迭代及质量提升


产业链图谱

市场参与者类型
除了成熟和新兴方便速食企业,休闲食品企业、及餐饮品牌/餐饮供应链企业纷纷入局,市场参与者众多,玩家背景多元化
成熟品牌凭借深厚的品牌积累和市场经验,通过提升产品质量和口感,推出新品牌以满足消费者多样化需求;新兴品牌则靠产品创新和营销策略,捕捉市场变化,满足消费者追求个性化的需求;休闲食品和餐饮企业借助自身的品牌优势和市场资源,跨界入局,拓展新的产品线,提升市场影响力。

方便速食分类

产品创新
品类多样、配方健康、口感还原度高、趣味体验及吸引眼球的包装设计,满足消费者对产品多元化和健康的需求

市场玩家及产品介绍
品牌方通常以某一主打品类切入市场,集中推广建立品牌影响力,后期横向多个品类,丰富产品线,满足消费者不同场景下的需求,提升市场份额

人群特征-用户画像
用户年龄主要分布在18-35岁,已婚有孩居多,大学本科学历为主

购买动机
便捷性和提高时间效率是消费者选择方便速食的首要因素;此外,适应单身或忙碌的生活方式在30岁以下用户群体中较为显著
消费者购买方便速食产品的主要原因是食用方便(79.8%)、节省做饭或外出就餐时间和精力(76.5%)以及囤货方便、应急时食用(67.4%),这表明方便性和时间效率是消费者选择这类产品的重要考虑因素。

购买产品类型
方便面仍是消费者最常购买的速食产品;年轻用户对螺蛳粉、自热火锅等新品类偏好度显著高于中年人
从品类来看,消费者对方便面、速冻水饺/馄饨和米粉/米线等品类偏好高;但同时,对螺蛳粉、自热火锅、中式面食及自热米饭也有较高的偏好,反映出消费者对方便速食品类的需求多样化。
从食用方式来看,冲泡类和轻烹/快煮类产品是消费者最常购买的方便速食产品。

购买渠道
线上以传统电商平台为主,线下便利店和商超在方便速食的购买中同样占据重要位置

产品关注因素
方便快捷和性价比高是消费者购买产品时最关注的因素;此外,35岁以下用户对包装好看及技术关注度较高
消费者在购买方便速食产品时,重视制作时间短,可快速食用(53.8%)和食用方式,不限场合随时吃,无需借助额外的烹饪工具(51.7%),再次说明了消费者对于方便速食产品的便利性和时间效率的重视。

食用方式和时间
消费者在追求快捷方便的同时,也愿意为提升口感付出额外的烹饪努力

食用场景
需要节省时间和对便捷性要求高的情景下是食用方便速食的主要场景,尤其在30岁以下用户中表现突出
消费者主要在懒得/没时间/不想做饭时(81.6%)和在家或者办公室没时间/懒得外出就餐时(72.1%)食用方便速食,说明消费者主要在需要节省时间的场景下食用,可以看出方便速食的便利性和节省时间的特点是满足消费者需求的关键;长途出行及户外野餐在36岁以上的中年用户中表现显著高于整体水平。

不同场景需求偏好
消费者对产品类别的选择主要根据具体需求和场景决定,有明显的场景化特征;方便面在办公室加班及长途出行表现突出,自热类则在户外活动时

与潜在竞争品类的关系
方便速食与外卖、外出就餐在不同场景下相互补充

未来购买情况
消费者对方便速食的需求和付费意愿预计将保持稳定且有一定增长趋势

信息获取渠道
消费者获取信息主要依赖网络平台,导购介绍和亲友推荐也具有一定的影响力
消费者获取方便速食相关产品信息的主要渠道是综合电商平台(63.3%)、短视频/直播平台(60.6%)和社交媒体平台(45%),说明消费者在选择食品时,更倾向于通过在线平台获取信息;相比于在线平台,电视广告(23.4%)、电梯广告(14.2%)和户外大牌广告(17.8%)的影响力相对较小,反映了在信息获取方式上,消费者的偏好从传统媒体向网络媒体的转变。值得一提的是,男性用户对对新闻资讯平台、搜索引擎及户外广告的偏好显著高于女性群体。

种草的方式
朋友的分享和安利在所有年龄段中最具影响力;年轻消费者更易受新媒体营销的吸引,年长消费者对官方信息及电商平台评论偏好度高
消费者最容易被朋友的分享和安利(56.7%)、社交平台素人的使用体验推荐(45.3%)以及官方产品广告、宣传片(43.5%)所影响,说明消费者在选择方便速食产品时,更倾向于信任个人经验和官方信息,给到营销策略的启示是,可以通过鼓励用户分享和推荐,或者制作有吸引力的官方广告和宣传片,来提升产品的影响力和促进销售转化。


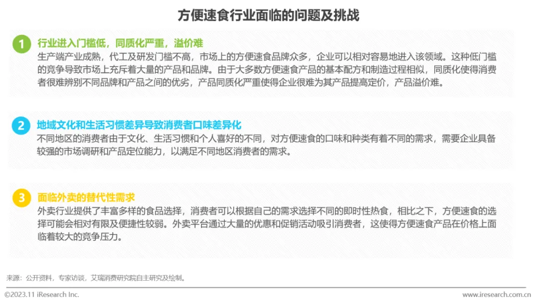
问题及挑战
方便速食行业面临进入门槛低、市场同质化,地域口味差异及外卖行业竞争等三重挑战
方便速食行业由于低门槛导致市场饱和与同质化,同时需应对各地口味偏好的差异,并面临来自外卖行业多样选择和优惠活动的激烈竞争压力。

发展趋势
方便速食朝着健康、多样和高端化转型,口味将越来越接近堂食
方便速食行业不断适应消费者对健康、多样性和高品质的日益增长的需求,缩小其产品与餐厅堂食之间的差距,以提供更加美味且营养的食品选择。

用户决策路径及购买偏好

发展策略
结合对目标人群的深入理解、持续的产品创新,以及灵活多样的渠道拓展策略,以应对方便速食市场日益增长的竞争压力和消费者需求的多样化






