手机版
二维码
购物车
(
0
)
供应
求购
公司
团购
展会
资讯
招商
品牌
人才
知道
专题
图库
视频
下载
商圈
推广
热搜:
采购方式
甲带
滤芯
气动隔膜泵
带式称重给煤机
减速机型号
无级变速机
链式给煤机
履带
减速机
首页
供应
求购
公司
团购
展会
资讯
招商
品牌
人才
知道
专题
图库
视频
下载
商圈
首页
>
资讯
>
社会热点
2020年中国智能客服行业研究报告|36氪研究院
日期:2025-12-29 22:31:33 来源:网络整理 作者:本站编辑
评论:0
2020年中国智能客服行业研究报告|36氪研究院
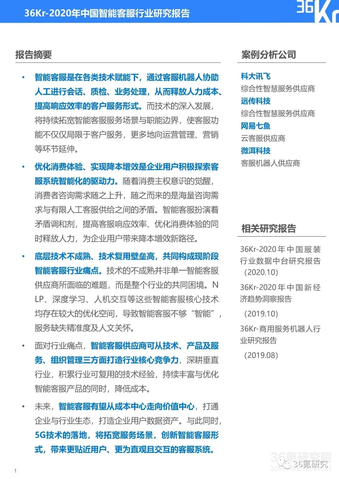
智能客服升级企业服务场景,拓展降本增效新渠道。
封面来源 |
视觉中国
消费升级趋势下,消费者主权意识觉醒,对消费体验的要求随之升级。作为消费体验的核心环节,客户服务连接消费者与商家,成为影响消费者黏性的重要因素。而消费者海量咨询需求与有限人工客服供给之间不可调和的矛盾,推动企业探索客服系统的智能化与数字化,提高客服响应效率、优化消费体验的同时实现降本增效。智能客服应运而生。
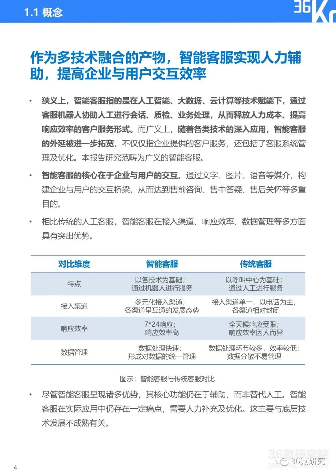
什么是智能客服?
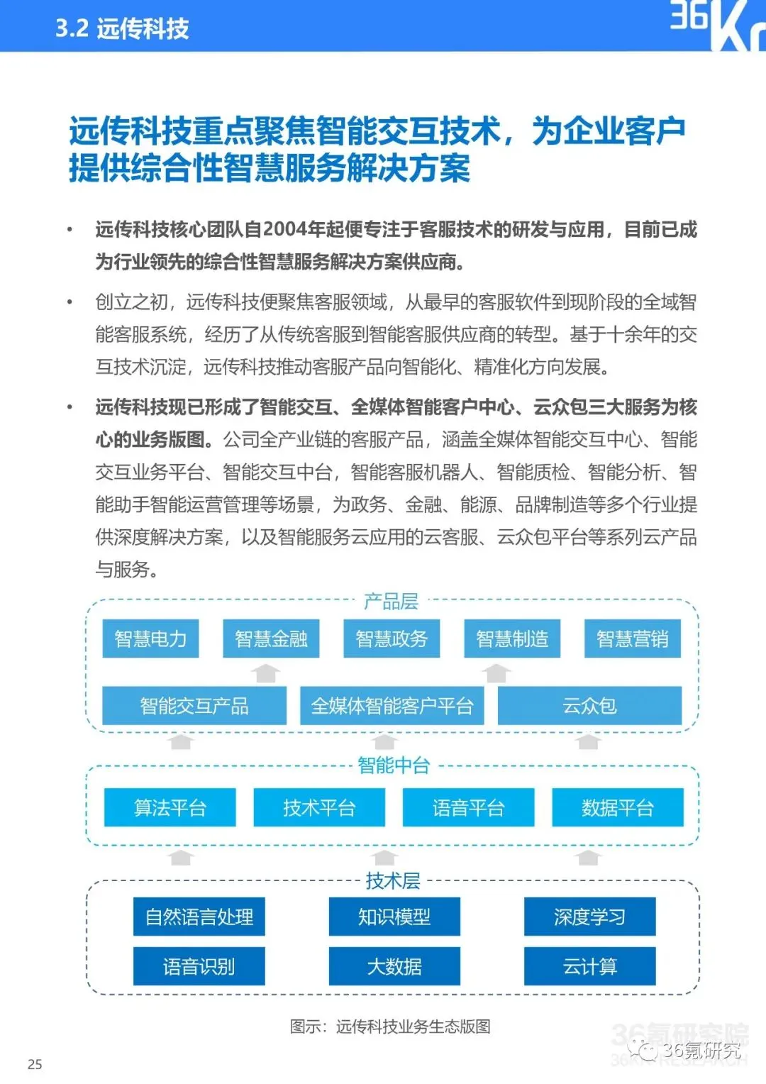
根据36氪研究院的定义,智能客服指的是在人工智能、大数据、云计算等技术赋能下,通过客服机器人协助人工进行会话、质检、业务处理,从而释放人力成本、提高响应效率的客户服务形式。而多技术的深入应用,进一步拓展了智能客服的职能边界,由基础的人工客服辅助向运营管理、营销等功能延伸。
智能客服痛点仍存,做深产品助力企业占领竞争高地
对企业用户而言,智能客服在降本增效上取得一定成效。然而,受制于不成熟的底层技术,智能客服仍存在较大的突破空间。智能客服不够“智能”是现阶段每一个供应商均需面临的行业痛点。
因此,对供应商而言,技术、产品及服务、组织管理共同构成企业打造核心竞争力的基础,推动企业直击亟待解决的行业痛点,在愈发激烈的行业竞争中脱颖而出。底层技术能力决定供应商能否入局,而产品及服务则决定供应商入局后能走多远。深耕各垂直领域,积累行业可复用的技术经验,持续丰富与优化智能客服产品的同时,降低成本,是智能客服供应商占领竞争高地的“杀手锏”。
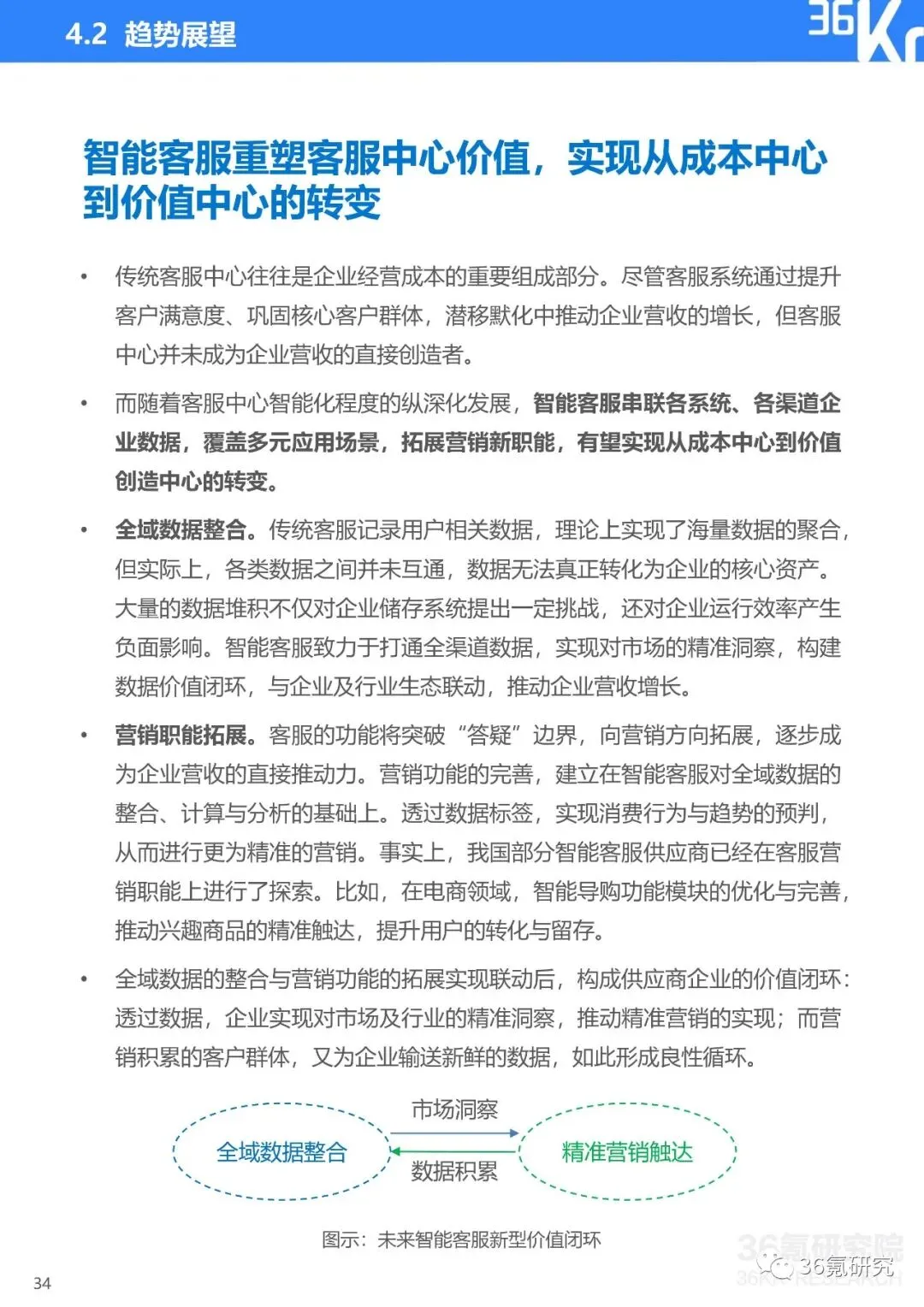
智能客服的明天:由成本中心走向价值中心,服务场景持续丰富
一方面,凭借直面消费者的天然优势,智能客服有望串联企业各系统、各渠道、各场景下的海量消费数据,切实将数据转化为企业资产,进而赋能企业运营管理、营销决策,实现从成本中心到价值中心的升级。
另一方面,5G技术的商用为智能客服带来更多想象空间,拓宽服务场景,创新智能客服形式,带来更贴近用户、更为直观且交互的客服系统。
本报告的重点研究问题如下:
1.客服智能化的驱动力是什么?
2.智能客服有哪些部署方式?
其特点如何?
3.智能客服存在哪些亟待解决的痛点?
4.智能客服未来市场空间如何?
呈怎样的发展趋势?
5.未来,智能客服厂商如何打造企业核心竞争力?
更多精彩内容,详见《2020年中国智能客服行业研究报告》,点击阅读原文,提取码:8iew
?
点击阅读原文,获取完整报告,
提取码:
8iew
打赏
更多
>
同类资讯
• 2025年全面解读汽车网络安全白皮
0
条
相关评论
推荐图文
推荐资讯
点击排行
0
1
【足球白皮书】3月20日 晚场比分方向推荐!
0
2
律师行业危机严峻|广西段华案观察
0
3
《2026单店盈利增长白皮书》:从选址到复购,5步打造“赚钱机器”
0
4
2026年中国固态电池行业投融资及兼并重组分析
0
5
《人工智能产业发展报告(2025)》(三)应用赋能:人工智能赋能新型工业化、落地路径、智能原生新业态
0
6
人形机器人执行器系统:行业核心机会与关键趋势洞察
0
7
2026年美国商务舱机票应用白皮书学术出行版
0
8
【行业观察】人形机器人今年跑赢人类?租赁平台成AI落地“基础设施”,“量增价跌”背后是劳动力替代的无声革命
0
9
预告 | 第三届家长课堂如约而至:聆听行业声音,洞察未来职场
网站首页
|
关于我们
|
联系方式
|
使用协议
|
版权隐私
|
网站地图
|
排名推广
|
广告服务
|
积分换礼
|
网站留言
|
RSS订阅
|
违规举报
|
皖ICP备20008326号-18
(c)2008-2022 免费发布网 All Rights Reserved