
“数据洞察未来”是见鹿报告的核心理念,作为投资、研究、产业、传播有价值的信息兼具的综合性平台。
本篇报告可以通过扫下方知识星球下载!


今天分享的是:2025年中国NMN行业研究报告
报告共计:47页
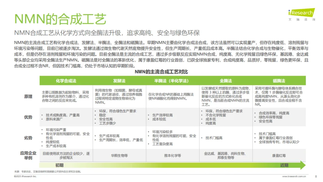
《2025年中国NMN行业研究报告》系统梳理了NMN行业的发展现状、驱动因素、应用场景及未来趋势。NMN作为人体内NAD+的直接前体,具有抗衰老、修复DNA、调节代谢等核心功能,其合成工艺已从化学合成法逐步升级为全酶法、磁酶法等,纯度更高、更安全环保。全球范围内,美国、日本、澳大利亚等主要市场已确认NMN合法地位,中国虽尚未将其纳入药品或保健食品范畴,但2022年已通过化妆品新原料备案,2025年4月NMN被列入保健食品审批受理名单,合规化进程稳步推进。行业发展受多重因素驱动,人口老龄化催生的“银发经济”与年轻群体“抗初老”需求形成双重拉力,全酶法等技术突破实现成本下降与纯度提升,政策端的积极信号也为行业发展注入动力。当前中国已成为全球最大NMN原料生产国,市场规模稳步增长,预计2025年突破30亿元,产品主要通过跨境电商和品牌私域渠道销售,核心应用于保健品和化妆品领域,未来有望向宠物营养、医疗健康、农业科技等领域拓展。行业发展仍面临夸大宣传、消费者认知不足、技术迭代压力等挑战,关键突破点在于政策端合规化推进、企业端全产业链布局与商业模式创新、市场端科学验证与教育普及。康盈红莓、金达威、基因港等头部企业通过技术创新、产业链布局与合规布局确立竞争优势,为行业规范化发展奠定基础。
以下为报告节选内容















公众号仅展示少量报告,需要下载报告的朋友,可以扫下方二维码付费成为会员。12万+份完整版报告,随意下载,不受限制,报告涵盖全行业,更新的报告都是行业最新最快最齐。

会员已支持开发票功能,需要开发票请联系客服
【推荐有赏】
本星球已经开启分销,每邀请一位新朋友加入,即可获得19%佣金。
【联系客服】
客服微信:QWG886688,扫下方二维码加客服微信

免责声明:我们尊重版权,本公众号“见鹿报告“均属于通过公开、付费、合法渠道获得,不用于商业用途,报告版权归原撰写/发布机所有。公众号及社群所发布的资料,仅供社群内部成员市场研究以及讨论和交流,若有异议,如涉侵权,请及时联系我们,我们依相关法律对内容进行删除或作相应处理。


