研究报告丨旅游
全文字数:3437字 精读时间:5分钟
核心摘要:
旅游市场需求端增幅将呈现微跌状态:旅游低频高价的消费方式受经济环境影响较大,2018年用户端数据显示在线旅游市场暑运表现不佳。
出行市场受政策影响较大:“提直降代”的政策要求已基本完成,供给侧改革的大背景下,民航市场化改革有一定成效,铁路改革保持稳步进行。
直销渠道建设是酒店集团在成本降低/服务优化等多因素:建设会员体系、开拓直销渠道的方式,将分销费用转为用在直销渠道建设上,为酒店集团的长期可持续发展提供优质用户基础。
乌镇模式异地复制,资本寻找景区开发运营的标准范本:基本模式为建设旅游生态圈,基于基础自然环境资源开发度假属性,并拓展文化/会展等其他领域。
▌宏观环境
需求端增幅微跌状态将促使供给端探寻更多市场激励手段
一方面,中国国内下沉市场旅游消费意愿逐渐增强带来的观光旅游市场增长,以及碎片化假期和休闲体验观念普及所带来的周边游市场增长均对国内旅游市场的快速扩张产生有效影响,预计此正向影响将会在近几年保持。

另一方面,近几年的出境游红利期将在未来两年逐渐消退,市场或将以推广营销等其他方式培养新消费力量并维持已存在的优质消费力量。总体来看,在经济下行的宏观环境下,旅游作为低频高价消费方式将会受到较大影响。

▌行业端数据
旅游行业在线化率迅速提升
中国整体旅游行业规模体量较大,已保持每年稳定增长,与此同时,随着供给需求两端的互联网化程度均迅速提升,旅游的在线化率将持续快速提升。在目前旅游各细分市场中,机票火车票市场的在线化程度已达到较高水平,住宿和度假仍有较大发展空间。

▌观点输出
凛秋or寒冬,审慎是前行法则

▌中国机票市场产业链图谱

▌中国在线机票市场交易规模
在线机票市场增长稳健
2017年,中国在线机票市场交易规模达4809.0亿元,较2016年增长27.1%;同时市场呈现为机票预订更加多元化且线上发展趋于成熟。在直销及OTA分销的在线渠道之外,近几年出现的小程序预订渠道对机票在线化率的进一步提升也存在较大影响作用。

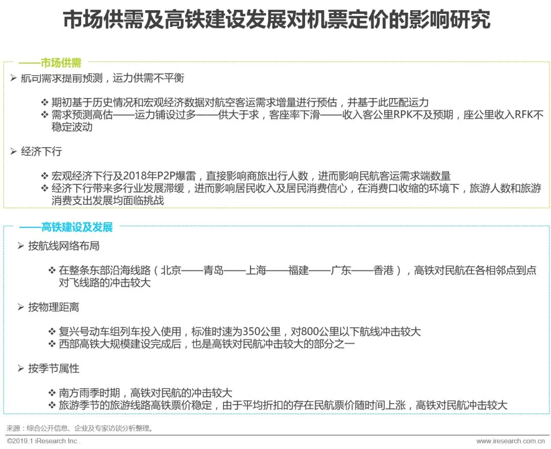
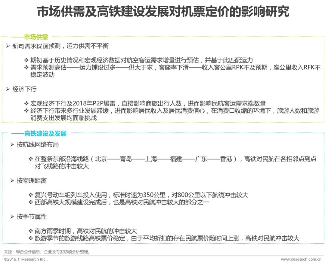
▌专题研究:机票定价影响因素
政策因素:民航市场化改革及供给侧改革
根据中央基本指导方向,民航局致力于以供给侧改革的理念推动航班时刻资源实现最优化配置,构建科学合理的航班时刻结构并进一步提高航班时刻资源使用效率,如在2015年12月宣布进行航班时刻资源市场配置改革的试点工作。在此基础上,2017年12月深化民航市场化改革,此次主要对国内民航客运价格进行市场化改革;国内客运机票价格为“明折明扣”,过去全价票价格主要基于民航局每期指导方案,在市场化改革后,部分航线全价票可由航司自主定价,机票价格更尊重市场,由市场供需影响更多。通知发布后,市场化后的航线票价调整在2018年暑运之前已基本完成。

其他因素:供需/高铁建设及发展

▌中国火车票市场产业链图谱

▌中国在线火车票市场交易规模
铁路出行量及在线交易比例的提升共同推进市场增长
相较于在线机票市场,在线火车票市场拥有更高的增长率,一方面原因在于火车票渗透率的提升带来的在线交易比例的提高,另一方面在于高铁出行本身的便利性所带来的更多的交易量。2017年,中国线火车票市场交易规模达3299.4亿元,较2016年呈现30.0%的增长。

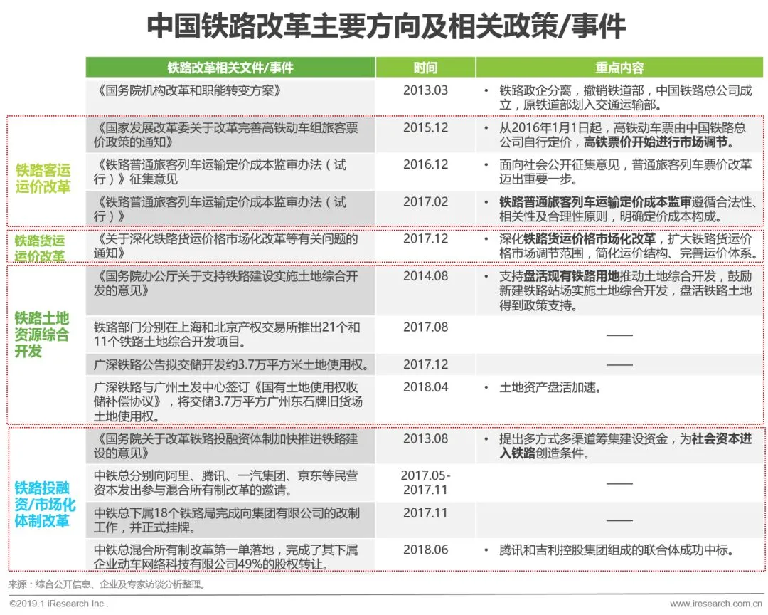
▌专题研究:中国铁路改革
多次改革尝试寻求高效发展道路
回顾中国铁路发展历程,曾在1986年、2000年前后和2003年有过三次较大力度的改革思路,最重要的改革历史则是在2013年,铁道部政企分开,中国铁路总公司成立。

政策多次指导下,铁路改革稳步进行

▌中国住宿市场产业链图谱

▌中国在线住宿市场交易规模
用户群体扩大及渠道扩张推动住宿市场交易规模的增长
中国在线住宿市场交易规模从2013年的人民币568.0亿元高速增长至2017年的人民币1819.4亿元。随着酒店等住宿业态在线销售渠道的拓展以及基于商务/旅游出行人群的扩大而带来的住宿预订的合理增长,在线住宿市场交易规模将在2022年达到3876.6亿元。

▌专题研究:酒店集团直销渠道建设
分销费用高昂,直销渠道建设日渐重要
2012年,中央出台“三项规定”,酒店业供需矛盾激化,而同时行业同质化竞争严重,且酒店经营成本不断上涨。在此环境下,寻求费用降低、利润增加的存活方式对各酒店集团而言尤为重要,酒店销售渠道重构即为重要步骤之一。酒店集团的主要销售渠道分为直销渠道及分销渠道,而OTA/OTP渠道在互联网发展迅速的这几年中是最主要的分销渠道之一,各酒店门店要付出大额成本以覆盖分销费用,因此,有资本的酒店集团着手建设会员体系,开拓直销渠道,将分销费用转为用在直销渠道建设上,为酒店集团的长期可持续发展提供优质用户基础。

直销渠道建设是酒店集团在成本降低/服务优化等多因素考虑下的自主选择

直销渠道建设投入成效明显
艾瑞监测数据显示,从2016年开始至今,酒店集团的月度独立设备数及月度总使用次数均随时间变化有明显增长,代表酒店集团在直销渠道建设上的投入有明显成效。


▌中国度假市场产业链图谱

▌中国在线度假市场交易规模
生活水平的提高助力在线度假市场稳定增长
2017年中国在线度假市场自营类交易规模为978.9亿元,较2016年增长31.8%。艾瑞分析认为,随着居民生活水平的提高,其度假意愿将会进一步上升,预计在2020年,中国在线度假市场自营类交易规模将超过1800亿元。

▌专题研究:景区开发及运营
中青旅:乌镇及古北水镇开发的基础资本背景

景区开发运营范例:乌镇模式
目前看来,乌镇景区是一份完整且优秀的景区开发运营模式的代表性作品。其基础是乌镇的水乡观光古镇资源,在此开发基础上,为景区配套餐饮/住宿/商贸/娱乐等基本元素,但仅有观光属性的景区持续发展风险性较大,因此为其添加度假元素,在多年前即建设宽带网络、基建等基础休闲度假设施;后添加文化元素,打造“文化乌镇”品牌,实现属性的增加;近年来为维持旅游淡季时期景区的高效运营,开发景区的会展服务属性,实现多重点发展,完成自身属性的升级。

乌镇模式异地复制:古北水镇
在乌镇实现较为成功的开发运营后,中青旅将乌镇模式进行异地复制,选址为北京周边以长城景色为基础背景的小镇,并联合另外两家资本方共同投资建设。

▌典型案例:驴妈妈
先游后付:帮助促进文旅行业转型、创新发展及消费升级
作为中国居民出游主要方式之一的跟团游存在多种问题,旅游行业也因此存在着游客与服务者的信任危机。在此环境下,驴妈妈进行IP创新,提出“先游后付”(easy go,easy pay),即针对符合条件的用户提供一种“先游玩后付款”的创新型旅游体验。此种旅游体验建立在“旅游生态命运共同体”成员之间彼此信任、相互监督、协同发展的基础上,倒逼供应链及旅游整体商业环境的优化。

▌典型案例:马蜂窝
“内容+交易”打造旅游闭环,助力提升服务能力
马蜂窝旅游网2010年开始公司化运营,是一个以旅行社区起家的旅游服务平台,基于对景点、餐饮、酒店等真实用户的游记、点评等信息的大数据分析,来帮助自由行用户制定旅行计划,提供旅游攻略、旅游消费决策、旅游产品预订等服务。优质旅游用户对社区内的旅游信息不断进行补充、完善、更新,马蜂窝大数据引擎则每时每刻都在“内容+交易”的系统内进行“新陈代谢”,因此,马蜂窝内容信息和交易产品所覆盖的目的地越来越广,服务能力也随之越来越强。

精彩推荐

★搜索艾瑞过往报告,请点击进入小程序

▼ 点这里,获取完整报告


