
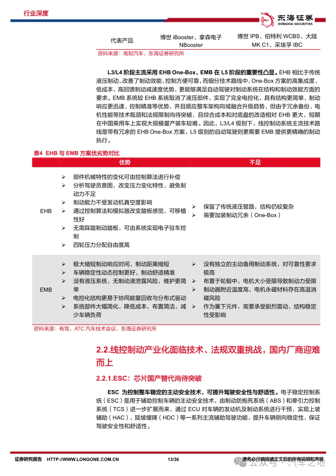
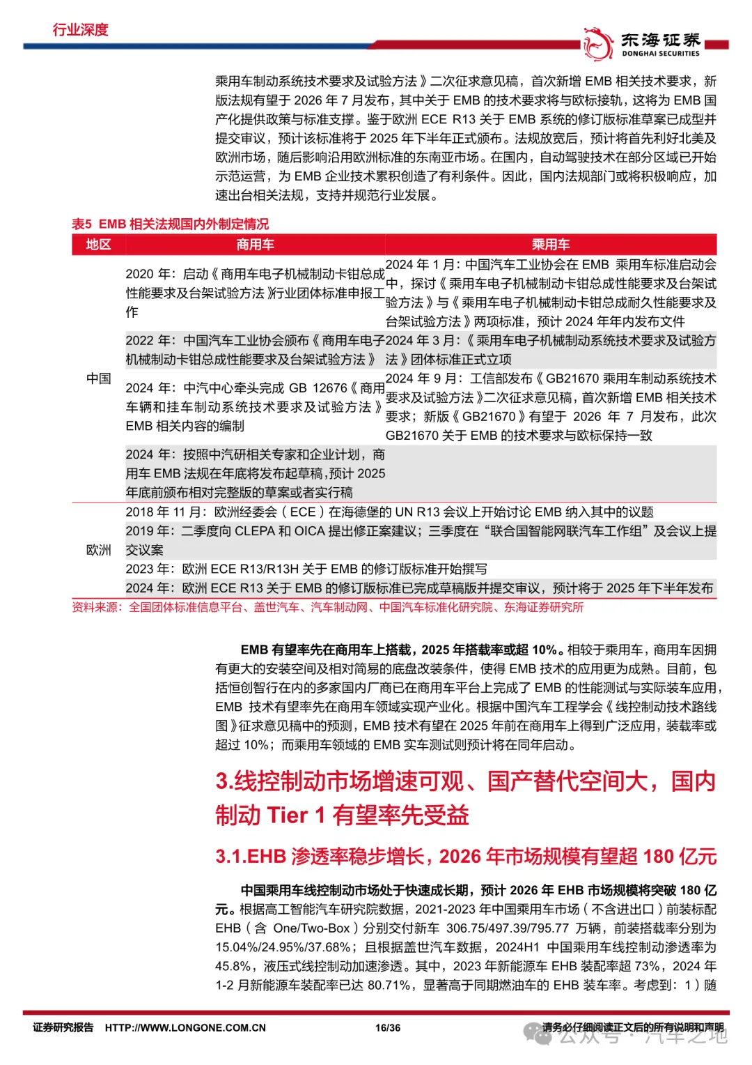
线控制动主要包括EHB、EMB和HBBW三大类。汽车制动系统分为驻车制动和行车制动两大主要类型。其中,驻车制动主流方案为集成式EPB。行车制动系统由纯机械制动、液压制动、电液制动系统向线控制动发展,而线控制动可分为液压式线控制动系统(EHB)、机械式线控制动系统(EMB)和混合式线控制动系统(HBBW)三种,EHB按照电子助力器是否集成ABS/ESC系统,可进一步细分为Two-Box方案和One-Box方案。
以下为报告节选:















......
需要批量下载和及时更新最新汽车行业分析报告的朋友,可以加入我们的《车友圈》分享会,大量的中外文精品汽车行业分析报告及各类专题资料将会优先分享到车友圈中,加入即可下载全部报告。
《车友圈》加入请扫描以下二维码
↓↓↓

PS:加入《车友圈》1年内可免费下载《车友圈》内所有的报告,包括:智能网联、新能源、共享出行及传统汽车行业报告等,目前每天仍会新增至少1篇行业报告,欢迎加入。
如果你觉得本期分享的行业报告资料有帮助,欢迎把文章分享给身边更多的朋友~~~更多最新行业报告,请加入车友圈~
温馨提示:有任何问题可咨询相关工作人员,微信号:qichezhidi

长按上方二维码一键添加小编


