(报告出品方/作者:方正证券,段迎晟)
1、汽车产业周期:周期向上,带动行业景气持续上升
1.1 2022 年乘用车市场仍处于景气向上的上升通道
中国汽车产业实现了将近连续 30 年的快速增长,2009 年汽车销量首 次超过美国跃居全球第一,并在这个位置上一直保持至今。2017 年中 国汽车销量达到历史最高的 2,888 万辆。2018 年和 2019 年汽车销量 有所下降,2020 年的新冠疫情使得汽车的生产和消费受到了很大的冲 击,随着国家疫情防控得力和积极复工复产,2021 年市场的恢复形势 持续向好,但由于全球半导体产业供给紧张导致汽车需求市场形成堰 塞湖。预计 2022 年“缺芯”缓解将极大释放汽车供给侧产能,在汽 车周期、电动化、智能化等多重因素的叠加下,汽车市场将迎来产销 两旺的市场景气,预计全年需求增速将达到约 10%。

1.2 2022 年乘用车市场需求向上的核心要素
影响 2022 年乘用车的市场表现的因素是汽车市场需求的长期规律及 短期波动规律。长期看,汽车需求的发展与千人汽车保有量曲线的拟 合,这一因素决定了市场在长期发展过程中的向上的空间。中期看, 汽车需求有非常明显的平台期规律,这一因素决定市场在特定阶段的 需求总量的基准线。短期看,影响需求在基准线上下波动的幅度主要 是产业链供需趋势及政策影响。
1.2.1 长期看千人保有量提升空间巨大
从长期的汽车需求与千人汽车保有量看。基于美国、德国、日本等先 导国家汽车普及路径,未来几年内汽车市场需求的回升幅度会有所提 升。乘用车保有量达到 150 辆/千人之前,各国汽车普及进程基本相似, 但向更高的千人汽车保有量继续普及时,速度有快有慢。其中,美国 普及进程最慢,用时 42 年才从 150 辆/千人发展到 400 辆/千人;德国 普及进程相对较快,用时 21 年从 150 辆/千人发展到 400 辆/千人;日 本用时 26 年从 150 辆/千人普及到 400 辆/千人;韩国汽车普及进程稍慢于日本、快于美国,但其乘用车千人保有量尚未达到 400 辆/千人, 尚处于发展中。150 辆/千人的乘用车保有量水平的含义是:近半数家 庭已经拥有汽车,少部分家庭拥有两辆以上汽车,尚有一半略多的家 庭无车。因此,一国从 150 辆/千人的乘用车保有量向更高水平发展时, 取决于两类家庭的普及进程,一是无车家庭购车,二是保有一辆汽车 家庭的再购,即复数保有。对于无车家庭来说,其普及进程的快慢取 决于一国收入分配的均衡程度。一国居民收入分配越均衡,收入差距 越小,后一半无车家庭普及进程越快。

目前我国千人乘用车保有量 2019 年达到 150 辆。影响一地区汽车保 有量水平的属性很多,但从根本上影响远期城市汽车保有量的因素包 括:城市人口规模、城市人口密度、汽车文化、环境约束,以及所在 国家或地区的汽车产业政策等。根据中国城市的人口规模分类标准和 密度要求,预测各类城市的千人汽车保有量。根据《城市交通》的模 型测算,中国超大、特大和大城市远期的千人汽车保有量将分别达到 300 辆每千人,350 辆每千人和 400 辆每千人左右的水平;而小城市 远期的千人汽车保有量可能达到 450 辆每千人以上甚至更高,会远超 北上广深这些大城市。长期看中国的千人保有量的提升空间巨大,将 带动整车需求的高速增长。
1.2.2 中期看需求平台上行突破
从中期的汽车需求平台期规律看。我国汽车需求平台期内销量下滑较 缓,且此次需求平台期的下行阶段在 2020 年结束,2021 年已进入此 次平台期的上行阶段,2022 年将迎来平台期的突破。需求平台是指汽 车需求量向峰值持续增长过程中,在一段时间内需求会保持相对稳 定,或者有一定幅度下降之后又回升到原有水平的现象。这个相对稳 定的需求量称为需求平台,这个期间称为平台期或平台波动。从先导国家的汽车市场发展历程看,无论是汽车普及较早的美国、德 国,还是汽车普及相对较晚的日本、韩国,各国都在千人乘用车保有 量达 150 辆左右时开始经历需求平台期,且需求平台期内的销量波动 幅度都与同期经济波动状况密切相关。汽车普及最早的美国共出现 6 次需求平台期。
从汽车大规模进入家庭到 1929 年,美国汽车销量整 体稳步增长,至 1929 年乘用车年销量达 534 万辆,汽车千人保有量 达 190 辆。随后美国汽车市场进入第一个需求平台期,此时美国陷入 经济大萧条,自 1930 年起 GDP 出现了连续 4 年的负增长,1932 年 GDP 同比增速为 4 年最低,仅-12.9%。同时,美国汽车销量也在 1932 年达至此次需求平台的谷底,销量较 1929 年下滑 75.1%,1933 年美 国汽车销量开始回升。1937 年,美国经历第二次需求平台期,1938 年美国汽车销量同比下滑 45.7%,亦是经济波动所致,GDP 增速从 1937 年的 5.1%骤降至 1938 年的-3.3%,1939 年汽车销量随 GDP 增速 转正而恢复。美国此后所经历的 4 次需求平台的销量萎缩幅度、持续 时长也都与经济波动高度关联。
汽车普及仅晚于美国的德国经历过 3 次需求平台期,第一次于 1965 年 始,当年千人汽车保有量 131 辆,第二、三次需求平台发生于两次石 油危机期间,其销量出现 2~3 年的下跌,后历经 3 年左右的时间恢复;平台期内累计跌幅在 17%左右,跌幅明显低于美国。

日本的汽车普及时间晚于美国和德国,但同样在汽车千人保有量达 150 辆左右时进入了需求平台期,当时正是在第一次石油危机期间,汽 车销量累计下跌 22%,恢复进程亦与经济环境密切相关。汽车普及更晚 的韩国也在 1997 年亚洲金融危机时期汽车千人保有量达 166 辆时进 入第一个需求平台期,持续至 2001 年止。
综上所述,纵向看,二战前需求平台期内的销量波动幅度大,多呈现 出深跌的特征,这是经济波动幅度过大所致;但二战后,新的全球治 理体系形成,经济波动幅度趋缓,汽车市场在需求平台期的销量波动 幅度也有所收窄。横向看,政府调控力量相对较强的国家其经济波动 幅度较小,需求平台期内的汽车销量波动幅度也相对较缓,比如德国 和日本:而市场化程度较高的国家其经济波动幅度较大,需求平台期 内的销量变动幅度也较大,比如美国。因此,根据先导国家发展经验 看,从现在到未来一段时间内,我国需求平台期内的汽车销量波动幅 度应与德国、日本更为相似。
我国从 2018 年开始进入第一个平台期,已经连续三年下降,三年累 计下降 17%左右,与先导国家相比,累计降幅较缓。2020 年 4 月份以 来,市场在持续恢复,此次需求平台期的下行阶段预计在 2020 年结 束,2021 年将进入此次平台期的上行阶段, 2021 年市场的恢复形势 持续向好,但由于全球半导体产业供给紧张导致汽车需求市场形成堰 塞湖。预计 2022 年“缺芯”缓解将极大释放汽车供给侧产能,在汽 车周期、电动化、智能化等多重因素的叠加下,2022 年将迎来平台期 的突破,汽车市场将迎来产销两旺的市场景气,预计全年需求增速将 达到约 10%。
1.2.3 短期看鼓励政策刺激消费
从短期汽车市场需求与刺激影响因素看,2020 年国务院公布了三大促 进汽车消费的措施,包括:对新能源汽车购置补贴和免征购置税政策 延长两年;中央财政采取以奖代补,支持京津冀等重点地区淘汰国三 及以下排放标准柴油货车;二手车经销企业销售旧车,从今年 5 月 1 日至 2023 年底减按销售额 0. 5%征收增值税。越是困难时期,大宗消 费品对于市场振兴的意义就越大。新冠肺炎疫情在全球持续扩散,汽 车消费在经济体系中都起着关键作用,全球车市都急需复兴。中国汽 车产业已经全面复工复产,刺激车市消费的各项政策也在加紧落实。比如宏观经济政策、汽车鼓励政策对汽车消费的促进作用、汽车相对 购买力的提升等。
首先,新冠肺炎疫情对汽车购买意愿的促进作用还 将维持高位。全球疫情仍在蔓延,安全出行仍是消费者购车的重要考 量因素。其次,宏观经济形势改善对汽车消费形成正向支撑。目前, 我国已进入常态化疫情防控阶段,生活和生产秩序都已逐步恢复,疫 情对低收入的生活性服务业、中小民营企业的冲击将逐步减退,经济 活跃度逐步恢复利好购车需求,尤其是低价位购车需求。汽车工业是 产业关联度高、科技集中性强的现代化产业,是国民经济发展的重要 支柱产业。
而且汽车产业链长,覆盖面广,关联产业多,对工业增长 的带动作用非常明显,汽车制造业增加值和汽车消费在工业增加值和 社会消费品零售总额中分别占到 7%和 10%左右。消费市场方面,在 限额以上企业消费品零售总额中汽车类消费占比接近 30%,对社消零 售贡献巨大。刺激汽车消费将极大促进汽车工业经济的运行的平稳。综合以上判断,今后几年我国乘用车市场将持续保持健康向上的增 长, 2022 年我国乘用车需求量将有较高的增速表现,预计全年增长 10%左右。
1.3 经历市场回调及缺芯后,自主品牌及产业链迎来崛起时间窗口
2020 年全球新冠疫情,重创全球经济和全球汽车产业,对高度国际化 的全球跨国汽车企业形成重大负面影响,也被打乱了原有战略步署, 中国汽车市场在全球市场中一支独秀,中国车企迎来崛起的时间窗 口。虽然2020年我国自主品牌乘用车占有率为38.4%,同比下降0.8个百分 点,但是 2021 年截至 6 月,自主品牌乘用车的市占率达到 42%,较去 年同期提升了 5.7 个百分点,而德系、日系、韩系、美系市占率均有 下降。
虽然目前我国汽车企业从人均汽车产量和单车利润来看,与跨 国公司还存在较大差距,但是我国自主品牌车企产品竞争力在快速提 升,特别是在电动化和智能化领域已经处于全球汽车产业发展的前 列。我国传统车企和新势力企业越来越重视通过对外投资以及内部孵 化模式,以加强对电动化、智能化领域稀缺资源的掌控力度和速度。

2020 年底以来,汽车行业的半导体器件短缺成为焦点,其是需求端、 供给端以及突发事件等多重因素共振的结果,持续时间及影响超出市 场预期。车用半导体供应商的交货期都出现了明显延长趋势,整体的 平均交货期在 4 月时已经延长到了 17 周。尽管汽车芯片短缺是全球 普遍现象,但我国芯片“受制于人”,2019 年全球汽车芯片市场规模 约为 475 亿美元,但我国汽车芯片产业规模不到 150 亿元,约占全球 的 4.5%。目前以 MCU 为代表的汽车芯片,部分价格涨幅已经达到十 倍左右出现价格泡沫,但我们也要意识到,扩产产能释放,可能出现 价格回落。
2021 年上半年,我国半导体进口达到了 1978.9 亿美元,占我国全部 进口金额比重的 15.7%,加速国产替代势在必行。全球芯片缺货潮下, 国产芯片替代迎来发展机遇,我国半导体企业中涌现出了一批发展势 头良好的企业,部分车企也在加速布局,除比亚迪和华为外,如北汽 和 lmagination 联手成立北京核芯达科技有限公司,吉利汽车与 Arm 中国成立了芯擎科技,新势力企业中理想和蔚来也在开始了自动驾驶 芯片自研。
2、汽车新四化浪潮下产业转型与变革的机遇
中国庞大的汽车消费市场结合本土车企,在新能源汽车技术方面的抢 跑与在互联网技术方面的领先,让中国消费者对汽车与新能源和互联 网结合的趋势更加乐于接受,而本土作战的中国汽车企业对消费者的 需求理解得更深刻,并且能够迅速地在本土寻找强有力的跨界行业合作伙伴。这一特点传导到消费端呈现的结果是中国汽车市场成为当前 全球最活跃的“试验场”,并催生出了世界汽车工业的第四次变革。2015 年,第七届中国汽车蓝皮书论坛首次提出了“电动化、智能化、 网联化、共享化”的汽车新四化发展趋势。新四化的概念一推出,便 迅速席卷中国汽车产业,成为全行业的共识,并在全球范围内形成了 不小的冲击,世界汽车工业的第四次变革很有可能以汽车新四化为主 线。
2.1 电动化是变革基础,汽车产业向新能源转型升级方向进一步确立
新四化发展趋势中,电动化是基础。当今主要国家、主要汽车企业对 电动汽车如此之关注,除了传统能源日渐枯竭、环境污染压力之外, 更重要的是因为电动汽车具有强大的发展指向性,能与未来的社会进 步、社会发展更好地衔接。电动汽车是一个高技术含量、高产品价值、 高应用前景的产品,它能吸纳的信息化、网络化、智能化,以及搭载 的新能源、新材料、新工艺的范围之广,数量之巨,是其他产业难以 比拟的,这就使汽车电动化成为拉动经济发展、促进产业系统性结构 升级的重要力量。
2020 年全球新能源汽车销量约 325 万辆,受欧洲市场强势增长和中国 快速复苏带动,同比增长 37.78%,渗透率达到 4.24%,2020 年年初, 全球新能源汽车因遭遇新冠疫情爆发,产销量双双跌入谷底,而从下 半年开始强劲反弹,月销量同比增长都在 50%以上,到了第四季度更 是超过了 100%。市场销量的爆发也反映在了资本市场上。新能源汽 车上市企业的市值从下半年开始翻倍上涨,行业领头羊特斯拉一举成 为了全球市值最高的汽车公司,而截止 2021 年上半年底比亚迪也成 为中国市值最大的整车上市企业。(报告来源:未来智库)

2.1.1 中国新能源汽车市场产销再创新高进入加速渗透阶段
2020 年中国新能源汽车产销分别完成 136.6 万辆和 136.7 万辆,同比 分别增长 7.5%和 10.9%。纯电动汽车产销分别完成 110.5 万辆和 111.5 万辆,同比分别增长 5.4%和 11.6%;插电式混合动力汽车产销分别完 成 26 万辆和 25.1 万辆,同比分别增长 18.5%和 8.4%。2020 年国内新 能源乘用车中,To C 端上牌 81 万辆,增长 76%,占比达到 72%,其中 A00 级车型在 To C 端增长 143%,高级版车型增长 54%。To C 仍以限购城市为主。运营类上牌 17.7 万辆,同比下滑 29%;单位购买 14.5 万 辆,同比下滑 10%。特斯拉、理想、蔚来、小鹏等在限购城市的销量 占比相对更高;大众、华晨宝马、本田等限购城市占比相对较低,反 映了对于合资品牌的认可度;通用五菱则以三四线城市为主,反映了 A00 级需求的真实性。2021 年上半年,新能源车产销分别达到 121.5 万辆和 120.6 万辆,同比增长均为 2.0 倍,特别是 5 月和 6 月新能源 车渗透率达到了 10.2%和 12.7%。
2.1.2 中国新能源汽车补贴持续退坡,由补贴驱动向市场驱动转变。
2020 年 11 月 2 日《新能源汽车产业发展规划(2021-2035 年)》正式 发布,规划进一步明确了新能源汽车产业方向,即到 2025 年,新能 源汽车新车销售量达到汽车新车销售总量的 20%左右。新能源汽车的 补贴政策经历多次退坡后,市场规模稳步增长,对私销售取得显著成 效,2020 年创历史最高水平达到 81 万辆。新能源汽车的发展已经从 依靠产品补贴过渡到通过电池成本下降、双积分等市场化推动的阶 段。新能源汽车由补贴驱动向市场驱动转变,新能源产业链原来一些 盈利能源弱的行业有望好转,例如充电桩运营、维修保养以及二手车 等,也会衍生出一些新兴的业务领域,如车电分离、电池银行等。
电动汽车是消纳非化石能源的绝对主力,新能源汽车将融入未来能源 体系的节点,置于国家能源与交通融合发展之中,潜力巨大,责任巨 大。目前汽车及交通占我国碳排放近 10%,但年排放规模仍处于增长 中,预计到 2028 年可以实现碳达峰。

2.2 智能化是路径,行业已进入发展“快车道”
智能化在电动化的基础上将改变汽车及其产业链的原有属性,是汽车 行业对 《中国制造 2025》和全球创新需求的有力响应。对汽车本身 来讲,智能化让汽车升级为电子、信息、互联网等协同创新和应用的 重要载体,把汽车产业的技术创新和市场需求成功地紧密结合,将有 利带动各个领域的技术升级和转型。对用户来讲,汽车由出行工具进 化为移动智慧伙伴,让我们的出行生活变得更加安全、智能、便利、 有趣。对产业链来讲,智能汽车将集成多项颠覆性技术,引领如 5G 通信、北斗导航、自动驾驶等新技术的商业化应用,扩大摄像头、雷 达、传感器等产品的市场需求,带动整个上下游产业链体系的快速发 展。另一方面,智能汽车的发展极大拓展了传统汽车制造商的业务范 围,进一步向移动出行服务提供商转变,出行方式和出行服务模式将 发生巨大变化,正在推动形成新型的产业生态体系。
2.2.1 自动驾驶落地路径日渐清晰
在 2020 年,全球 48.38% 的驾驶车辆没有辅助驾驶功能,而仅仅一年 的时间,具备 level 1 及以上 ADAS 功能的车辆的普及程度已达 68.69% ,较 2020 年显著上升。到 2026 年,全球 level 1 及以上自动 驾驶车辆的市场渗透率将达到 94.24% ,达到 8746.8 万辆。由于不同 国家对 level 3 自动驾驶车辆的政策和规定不同,level 3 及以上的自动 驾驶车辆的发展并不乐观。未来五年,level 2 自动驾驶车辆将成为主 要市场,五年复合增长率将达到 22.9% 。2024 年将是全球乘用车自 动驾驶市场发展的重要一年,level 2 自动驾驶车辆的销量将首次超过 level 1。到 2024 年年底,level 2 及以上自动驾驶汽车的普及率将超过 50%,这意味着自 2024 年以后,全球销售的汽车将提供高水平的自动 驾驶套件或功能。Level 1 的市场拐点将在 2022 年出现,level 1 在全 球市场的比例将达到 45.51% ,达到历史最高水平。预测 level 1 自动 驾驶车辆在 2024 年将达到 3484.5 万辆的峰值水平。

同时具备智能驾驶、智能座舱、OTA 远程在线升级(含非整车 OTA) 功能的智能汽车车系占比为 33.58%,车型占比为 19.11%;具备智能驾 驶功能的车系占比达到了 68.3%,具备智能座舱功能的车系占比达到 了 86.4%,具备 OTA 远程在线升级功能的车系占比仅 42.6%。2020 年,国内 level 0-2 级 ADAS 搭载量同比增长约为 50%;其中 level 2 级 ADAS 搭载量同比增长约为 300%;乘用车全年预计 level 2 级 ADAS 渗透率约为 12%;同比提升约 9 个百分点。
据罗兰贝格统计,在 2020 年 ADAS 各类辅助驾驶系统渗透率则表现 为:1)高渗透率:前碰撞预警、防撞(AEB)渗透率均达到 43%;车道 偏离预防和自适应巡航控制系统渗透率为 37%和 30%;2)中等渗透率。后方交叉交通协助、后碰撞警告渗透率为 27%和 23%;3)低渗透率则是 自动限速、转弯碰撞、交叉口助手等渗透率低于 20%。
此外,2021 年智能网联汽车新旧巨头集结、OEM 拥有更强供应链, 整零关系重构,由金子塔式走向圆桌式,而以博世为代表的巨头正在 改变,整合内部资源成立智能驾驶与控制事业部,不执着于做 TIER1, 身段灵活应对新趋势。OEM 直接与自动驾驶芯片、传感器供应商、 软件企业深度合作成趋势。
自动驾驶汽车依靠人工智能、视觉计算、传感器、监控装置、高精地 图、智能网联和全球定位系统协同合作,让电脑可以在没有任何人类 主动的操作下,自动安全地操作机动车辆。在国家政策和市场的双驱 动下,中国无人驾驶行业保持快速发展的态势。2020 年 11 月 中共中 央、国务院《新能源汽车产业发展规划(2021-2023)》指出:2025 年 高度自动驾驶实现限定区域和特定场景商业化应用;2035 年高度自动 驾驶汽车实现规模化应用。

目前全球的自动驾驶处于 L2 向 L3 级别转化的过程。L2 级的 ADAS (高级驾驶辅助系统)是实现高等级自动驾驶的基础,目前全球正处 于汽车自动化程度的第二阶段,即 L2 级 ADAS 阶段。据百度 Apollo 智能交通白皮书,预计到 2035 年车路智行完成网联化转型。高级别 自动驾驶车辆将实现大规模商用,新型交通信息技术设施基本实现全 域覆盖,一站式出行技术和产品惠及普通大众。
2035 年以后可以完全实现无人驾驶。从行业发展来看,自动驾驶参与方主要有传统车企、 互联网巨头和造车新势力等三类玩家。在路径选择上,传统车企在加 速技术追赶的同时考虑量产和安全,采用渐进式发展路径从 L1 逐步 过渡到 L2 及以上,当前主要处于 L2.5 阶段;互联网厂商与造车新 势力则凭借其在软件、算法和算力等方面的优势选择跳过 L1/L2 等低 级阶段,直接以 L4/L5 自动驾驶为目标跨越式发展,当前部分 L4 级已率先在特定场景的商用车领域落地,乘用车领域正在加速追赶。此外, Tie1 和 OEM 等厂商也同步从辅助驾驶层级进入自动驾驶市 场。
2.2.2 科技巨头致力成为智能化格局的重塑者。
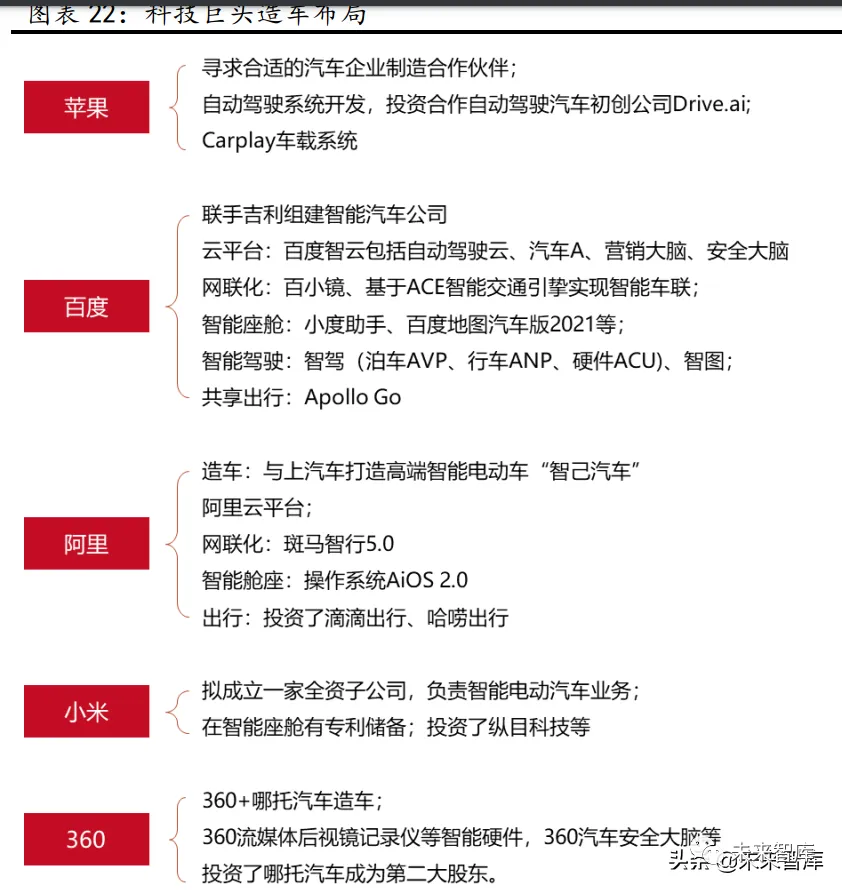
智能汽车有望成为继互联网后全球最大的创业风口。“蔚小理”之后, 互联网科技企业的第二波造车潮起,以谷歌、苹果、百度华为、小米、 360 等为代表的几乎所有的 IT 和互联网科技巨头都会师智能汽车赛 场,致力于成为格局的重塑者之一。IT 和科技互联网公司具备先天的 人工智能、互联网科技基因,造车路线更广,资金限制更少。
部分科技巨头认为比传统车企补智能化能力要更快,因而选择了直接下场造车。面对汽车智能化的历史机遇,部分科技巨头诸如华为、中 兴、大疆、联想、海康等,则坚守成为智能电动车增量部件的 Tier1 甚至 Tier2 供应商。从智能汽车发展看,IT 和互联网巨头在汽车智能 化解决方案上有技术先进性,但是传统车企在智能网联汽车的核心领 域是不甘于依附外部供应商,科技巨头的智能汽车解决方案在整车厂 落地不及预期。2.0 造车时代,IT 和互联网巨头进场,人才竞争愈加 激烈,传统车企向转型科技公司转型难度加大。传统车型除通过对外 投资方式拥抱智能化外,通过内部孵化并整合内外部资源培育面向未 来的关键核心技术成为最有效的模式之一,例如吉利的亿咖通、长城 的蜂巢能源、豪未智能等。

2.3 联网化是纽带,推进智能汽车创新发展
与智能化紧密相关且互为支撑的是汽车网联化。随着互联网技术的发 展,网联化成功建立了车与人、车、路等外部世界之间的连接纽带, 从而实现动态信息服务、车辆智能化控制和智能交通管理。近两年, 5G 技术的应用进一步加快了汽车网联化的步伐,其低延时、大带宽 等优势克服了 4G 时代网络缺陷对技术发展、数据积累及处理能力的 限制,实现了车与人、车与车、车与外部世界更加通畅安全的交流。2021 年我国智能网联汽车的顶层设计逐步完善。2020 年 2 月发改委 颁布了《智能汽车创新发展战略》,推进智能汽车创新发展,而 《2021-2035 年新能源汽车产业发展规划》中对智能网联汽车也明确 了发展的具体目标。智能网联汽车在标准体系建设方面也取得积极进展,完成了第一阶段标准体系建设,形成了能够支撑驾驶辅助及低级 别自动驾驶的智能网联汽车标准体系。
网联化远不止于车,其产业链还涉及终端软硬件提供商、电信运营商、 整车厂商、互联网公司、行业应用提供商、汽车消费者等。根据统计, 中国的汽车消费者对互联网功能十分看重,其关注度远高于德国、美 国等市场。69%的中国汽车消费者表示,愿意为了更好的车联网体验 而更改购车品牌,远高于德国的 19%和美国的 34%。在国内汽车网联 化的推进过程中,得益于在互联网技术上的部分领先,自主品牌的优 势也逐渐凸显。
上汽集团联合阿里巴巴开发的斑马智行系统,2016 年 在上汽荣威 RX5 上实现网联化的量产,依托阿里生态圈实现车与外部 的交互;长安汽车联合腾讯成立车联网合资公司,推出微信车载版本, 致力实现人、车、电、场之间的智慧连接;长城汽车则推出“GTO 全 域智慧生态战略”规划,联手百度等八家互联网通信企业,进行网联 化研发和布局。此外,以蔚来汽车、小鹏汽车为首的国内造车新势力 在网联化上的布局更为着重,各家的量产车型都具有一定的网联化功 能,可以实现人与车、车与外部一定程度的交互。
2.4 共享化是愿景目标,变革现有的出行生态
基于电动化、智能化和联网化催生的第四化:共享化,将改变现有的 出行生态,实现汽车使用的“共产主义”。汽车已经不仅仅是人们日 常的代步工具,更是提供多样化服务的载体,众多行业和服务业的深 度进入将构成扁平、网状的出行生态,打破当前垂直一体化的状态。随着智能网联汽车的成熟,汽车共享出行服务将不断提升交通效率和人们出行的体验。例如,共享单车可以解决城市出行“最后一公里” 难题;电动汽车分时租赁可以满足城市内部中长距离出行,形成高低 搭配。车辆共享作为解决城市交通问题的最有潜力的解决方案,能够 减少私家车投放,缓解停车位资源紧张,减少二氧化碳排放。

共享化是汽车新四化发展趋势中最具远景且重要性较高的目标,已开 始在实际生活中有所应用。例如中国市场中常见的滴滴出行、T3 出行、 曹操出行、如祺出行等,美国、欧洲市场上火热的 Uber 等出行服务。2018 年国内网约车总订单量在 100 亿单左右,以每单 20 元计算,其 市场规模已经达到了 2000 亿元。可见,共享出行其实就在我们身边。未来,随着技术和商业模式的进一步完善,一定会形成轻拥有、重使 用的节约型社会,作为共享经济在汽车领域的投射,汽车共享化一定 会有突飞猛进的发展,让所有人实现汽车梦。
从发展阶段来看,共享出行可以分为三个阶段:一是以传统公 交车、出租车和租车为主体的以统计学为基础的出行需求和交 通供给服务;二是以网约车、分时租赁、共享单车为主体的以 移动互联技术为基础的需求吸引供给服务;三是以自动驾驶共 享汽车为主体的以 5G 通信、人工智能、大数据等为基础的出行 即供给服务。当前,以统计学为基础的传统公共交通 1.0 级共享 出行方式已然普及,以移动互联技术为基础的网约车、分时租 赁等 2.0 级共享出行方兴未艾,而以 5G 通信、自动驾驶、人工 智能、大数据应用为标志的 3.0 级智能共享出行,正成为牵引未 来汽车产业转型升级、重塑未来城市出行生态的战略高点。
普华永道在《2017 年数字化汽车报告》中对智能共享出行进行 了预测。其中,中国、美国、欧盟智能共享出行 市场将达到 1.5 万亿美元,年均增长 24%,而中国共享出行市 场到 2030 年将达到 5640 亿美元,年均增速为 32%。报告还预 计随着技术进步,2028 年的自动驾驶技术将达到 L4、L5 级, L4、L5 级无人驾驶汽车随之成为市场主流。
根据麦肯锡《2030 汽车革命的七大趋势》对 2030 年汽车发展趋 势的预测,至 2030 年,受共享出行、互联服务和性能升级的推 动,汽车行业的收入将因新商业模式提高 30%,相当于 1.5 万 亿美元。至 2030 年,10%的新车销售将被投放于共享出行领域。《报告》还预测到 2030 年,尽管人们越来越多地转向共享出行, 汽车销量仍将继续增加,但仅处在每年 2%的较低增速。新的出 行服务可能会导致私家车销量减少,但是这一减少可能会因共 享车辆销量的增多而抵消,原因是后者使用率更高,损耗较大, 需要经常更换。
2.5 国际化是新四化的重要结果,中国品牌参与全球竞争
汽车新四化最重要的结果之一是让中国车企通过“电动化、智能化、 网联化、共享化”实现先发先至,在品牌和议价能力上有了大幅提升, 打破过去几十年一直被动追赶发达国家的困境,有了主动参与国际化 竞争的能力。世界汽车产业的第一波国际化发生在美国,随后发生在 欧洲。日本丰田、本田等车企从 20 世纪 60 年代开始花了 30 多年走 完国际化道路,韩国现代、起亚等车企从 20 世纪 80 年代开始,花了 20 多年时间实现国际化。燃油车时代,中国乘用车尚不具备充足实力 角逐全球市场,但新四化时代的先发先至,中国车企开始快速推进国 际化布局,积极参与全球竞争。
以上汽集团为例,目前上汽集团已在泰国、印尼、印度建成整车基地, 在英国等地设立了研发中心,在东盟、欧洲、南美、中东、澳新、非 洲等地建立了 12 个区域营销服务中心。2019 年,上汽集团整车出口 及海外销售 35 万辆,同比增长 26%,在中国车企海外总销量中占比 33%,连续 4 年蝉联中国车企海外销量冠军,也成为首个在全球构建汽 车产业全价值链的中国汽车企业。

中国汽车工业的国际化集中体现在两个显著而又关联的特征上,一是 汽车产业链,包括投资、研发、采购、生产、销售及售后服务等主要 环节的日益全球化;二是在国际舞台上进行大型汽车企业之间的大规 模并购重组,如吉利汽车收购沃尔沃汽车、莲花汽车。其结果实质性 地改变了传统的资源配置方式、产业竞争模式和产业组织结构。国际 化最大优势来源于研发、采购、生产、物流等一体化建设所带来的成 本优势,在提升产品品价比与竞争力的同时让渡一部分利益给消费 者,形成共赢的局面,正向促进企业长远发展。因此国际化是中国汽 车企业的必由之路。
世界汽车工业发展到今天已经走过百年历程,随着当前市场、科技、 用户需求的深刻变化,汽车工业也要在研发、制造到流通服务等各个 环节与时俱进。就 “电动化、智能化、网联化、共享化”的汽车新 四化发展趋势本身而言,每一种趋势都很重要,它们结合在一起就创 造出了一股不可阻挡的变革力量,成为全球汽车行业下一轮发展的新 动能。
3、全新电子电气架构带来域控制器需求提升
电动智能化趋势下,主流主机厂下一代电子电气架构在未来 1-2 年推 出,消费者对于自动驾驶和智能座舱以及功能不断选代的需求推动域 控制器渗透率提升。2025 年全球汽车域控制器(座舱+自动驾驶)出 货量将超过 1400 万套,预计市场空间 345 亿元,预计未来年复合增 长率在 50%。从中国来看,现阶段行业正大规模力推 L2+自动驾驶 汽车量产落地,甚至无限接近于 L3 的 L2++或 L2.9 级自动驾驶也正 快速落地,现阶段主要受特斯拉 Model 系列、蔚来 ES 系列、小鹏 P7 等车型拉动。按照佐思汽研测算,预计到 2025 年,中国乘用车 ADAS/AD 域控制器年出货量将达到 356.5 万套,乘用车前装自动驾 驶域控制器渗透率将达 14.7%。

车辆电子化程度逐渐提高,带动了电子控制单元 ECU 数量的大幅增 加。传统的汽车电子电气架构都是分布式的,汽车里的各个 ECU 都 是通过 CAN 和 LIN 总线连接在一起。这种分布式的 ECU 架构如果无限制扩张,将面临巨大挑战,突出表现在:软件复杂度和代码量高速 增长,ECU 节点迅速增加,总线信号超负荷,整车线速越来越复杂;ECU 功能紧密精合,功能需多个控制器协同;同一控制器来自不同的 供应商;与越来越多的零部件供应商之间的沟通成本越来越高;整车 电子电气部分验证难度增长;整车开发周期需求反而降低;产品差异 化竞争加剧。
汽车电子电气架构升级主要体现在软件架构、硬件架构、通信架构三 个方面,软件架构逐步实现分层解精,硬件从分布式向域控制/中央集 中式发展,车载网络骨干由 LIN/CAN 总线向以太网方向发展。所谓 “域”就是将汽车电子系统根据功能划分为若干个功能块,每个功能 块内部的系统架构由域控制器为主导搭建。域内部的通信可使用 CAN 和 FlexRay,不同域之间的通讯,则采用更高传输性能的以太网作为主 干网络。
经典五大域控包括动力域、底盘域、车身域、智驾域、座舱域,其中动力域、底盘域、车身域向整车控制域和区域架构演变。因算力、带 宽、功能安全、信息安全、系统复杂度等因素,智驾域和座舱域保持 相对独立。OEM 自主开发部分核心控制,并建立域控基础软硬件平 台。直接向供应商提出子一层需求,甚至在自主硬件和基础软件上做 直接适配。功能可根据用户需求快速改变,快速响应市场需求。

目前来看,预计大部分主机厂仍会使用混合域的 EEA 架构,即部分 功能域集中化,形成“分布式 ECU+域控制器“的过渡方案,最后形 成"super controller(中央超级计算机)+ zonal control unit(区控制器) "的架构,这一 EEA 演进过程可能长达 5-10 年。从主机厂规划看,自 动驾驶域、智能座舱域、中央控制域或成为三大主要增量域。
3.1 自动驾驶域控
自动驾驶域控制器,也有人称其为智能驾驶域控制器,是智能驾驶汽 车控制的核心所在。域控制器连接摄像头、激光雷达等传感器,车联 网 V2X、组合导航等网路通讯部件,以及车辆线控单元,主要负责对 传感器感知到的环境信息进行融合、识别和分类处理,结合地图定位 对车辆行驶进行路径规划和决策,从而实现对车辆的精确控制和自动 驾驶。
自动驾驶域控制器是功能更新最快,也是最具有集成意义的控制器。通过对摄像头、超声波雷达、毫米波雷达、激光雷达等传感器信号的 融合处理,结合高精地图和导航等信息,做出自动驾驶决策,并输出 整车控制指令。
3.1.1 自动驾驶域控制器四类玩家间的竞争格局
随着汽车 E/E 架构从分布式向域集中式演化,汽车整车厂和汽车电子 供应商的供应关系正发生深刻变革,汽车电子供应商数量将逐渐减 少,域控制器供应商的地位将愈发重要,也吸引了越来越多的厂商涉 足这一领域。我们将自动驾驶域控制器的玩家大致分为四类:Global Tier1(系统集成商)、Local Tier1(系统集成商)、自动驾驶域控软件 平台厂商、以及 OEM 厂商。

OEM 主机厂:长期来看,集中式 E/E 架构下 ECU 数量将减少,功能 弱化,主导权可能从供应商向主机厂转移,如特斯拉自研中央计算机 CCM+区域车身控制器,E/E 架构至少领先传统 OEM 厂商 5 年。国内 初创企业,如蔚来、小鹏、威马、理想、上汽智己等,也已实现或宣 布将自研自动驾驶域控制器,以掌握未来软件定义汽车下底层的硬件 自主权,实现更加强大的 OTA 升级能力。
以小鹏汽车为例,小鹏计划自研的 XPU 自动驾驶智能控制单元实现 4 合 1,将行车和泊车的智能控制集成,打破之前 4 个域之间的交互壁 垒,实现更深度的域融合。虽然越来越多的头部车企开始组建自己的软件研发团队,着手自主开 发域控制器硬件以及相应的配套软件,但也几乎不可能全部自研,仍 将依赖供应商提供硬件设计制造,以及更标准化的“中间件”,尤其 从单域到跨域(车身域、座舱域、自动驾驶域),复杂度更是指数级 上升,跨域(多域融合)高性能计算软件平台的重要性也将愈发凸显, 映驰科技、东软睿驰、TTTech 等域控软件平台的价值将逐渐显现。
Global Tier1(系统集成商):在未来汽车 E/E 架构当中,尤其进入到 中央计算单元+区控制器阶段,软硬件彻底解耦,硬件外设化,整车 厂面临真正的挑战在于软件架构,传统的汽车供应商体系会受到巨大 冲击,软件供应商的价值将进一步凸显,将出现一些域控软件的巨头 企业。为应对这一趋势变化,Global Tier1 巨头也在积极搭建独立的软 件平台产品以应对竞争,2021 年 CES 采埃孚发布其最新的中间件产 品,博世 2020 年也发布了开源自动驾驶中间件 iceoryx(冰羚),同时 纷纷组建规模庞大的软件研发团队加快转型步伐。采埃孚开发的中间 件计划于 2024 年开始搭载在量产车辆上,这一开放式的软件平台是 车辆的计算运行系统及其软件应用之间的“桥梁”;同时,采埃孚将 建立一个全球软件中心,以应对未来软件需求所带来的挑战。
自动驾驶域控软件供应商:专注于自动驾驶软件平台开发的新进厂商 格外值得关注,软件出身的域控平台供应商具备向传统 Tier1 发起挑 战的可能性,以奥迪 zFAS 域控软件供应商 TTTech 为例,全球搭载 TTTech 域控软件平台“MotionWise”的控制器累计已有 25 个以上车 型 SOP 量产。在国内,TTTech 与上汽集团合资成立了创时智驾,已 为上汽成员企业配套量产 iECU 自动驾驶域控制器产品。

国内企业,映驰科技、东软睿驰、未动科技、纽劢科技等也纷纷推出 域控软件平台产品,以抢占市场先机。域控软件平台(中间件)(介 于汽车操作系统和软件应用程序之间),主要作用是将计算机硬件从 软件应用程序中抽象出来,同时也作为应用程序间通信的桥梁,随着 通信架构由“面向信号”向“面向服务”转变,域控中间件价值将愈 发凸显。
Local Tier1(系统集成商):我们可以看到,越来越多的 Local Tier1 自研域控制器,构建软硬件一体的自动驾驶全栈解决方案,在华为的 MDC 计算平台硬件上,运行着创新研发的智能驾驶操作系统 AOS、 VOS 和 MDC Core,并配套提供完善的开发工具链,合作伙伴可以基 于 MDC 开发算法和应用,形成产业生态圈。华为 MDC810 计算平台 已在北汽极狐阿尔法 S 华为 HI 版上实现量产。
德赛西威为小鹏 P7 提供自动驾驶域控制器 IPU03,其 2020 年出货量 超过一万台,已实现规模化量产,同时基于英伟达 ORIN 计算平台的 IPU04 也处于研发中,计划 2022 年在理想汽车上装车量产。作为英伟 达全球六大合作伙伴之一,德赛西威已占据了核心卡位优势。此外, 诸如宏景智驾、小马智行、智行者、经纬恒润、英博超算等也纷纷布 局自动驾驶域控制器,一方面为自身的系统集成方案配套,另一方面 积极开拓 OEM 主机厂客户,为客户提供软硬一体的解决方案,比如 宏景智驾已与江淮汽车形成深度合作并组建合资公司“域驰智能”, 英博超算则为奇瑞新能源提供了 L2.99 自动驾驶域控制器。(报告来源:未来智库)

3.2 座舱域控
智能座舱是拥抱汽车行业发展新兴技术趋势,从消费者应用场景角度 出发而构建的 HMI 体系。智能座舱正成为未来中国消费者购车和用 车体验的关键决策要素。汽车座舱成为众多厂商们争夺的高地,在新 技术应用的同时也为车内各种部件带来了新变化,座舱智能化、软件化程度越来越高。汽车智能座舱的智能化水平得到进一步提升后,座舱 最显著的特征是从被动的交互(由人发起)走向主动的交互(人或机 器都可以发起),人机交互方式的变革成为智能化水平提升的关键。
座舱域控制器:主要负责汽车座舱电子系统功能,汇集了集成液晶仪 表、中控多媒体及副驾驶信息娱乐的一体化系统。座舱域由于其涉及 安全等级较低、成本相对可控,发展速度将显著快于自动驾驶域控制 器。根据 ICVTank 数据统计,2020 年全球智能座舱域控制器有望达 到 80 万套,预计 2025 年全球智能座舱域控制器出货量将达到 1300 万套。智能座舱系统的技术框架主要分为五层:硬件层包含传感器、 内存、用于人工智能感知的芯片 AI SoC、应用处理器 AP(Application Processor)等基本硬件设备;系统软件层包含驱动、通信等基本系统软 件;功能软件层则是完成智能座舱的核心功能层,主要在 AISoC 完成 感知,在 AP 完成上层应用;服务层,也即云服务体系,包含语音识 别、场景网关等相关服务;支撑层是支撑软件的快速开发工具,也可 称为成长平台。
座舱域的复杂性需要高级的操作系统,如 Linux/QNX。虚拟机是一种 软件平台,可以管理和隔离多个操作系统及其应用程序信息娱乐软件 平台将包括多个娱乐应用程序,为驾驶员和乘客提供内容。OTA 软件 更新需求很高。座舱域还需要核心网络安全功能,以防止恶意软件从 中与其它域 ECU 的总线连接进入。仪表(ICD)控制软件的复杂性也 日益增加。用于控制信息娱乐和仪表功能的 HMI 软件也变得越来越 复杂。语音识别和虚拟个人助理(VPA)越来越重要。座舱域软件平台 策略对降低整体软件开发成本越来越重要。
在软件开发成本之后,最 昂贵的软件相关类别是软件维护和产品生命周期内的软件 bug 修补。与智能驾驶域控制器类似,智能座舱领域也涌现出大量的域控软件供 应商,成立仅两年多的软件基础设施供应商镁佳科技近期宣布完成超 1 亿美元融资,并已落地合创 007、理想汽车等 OEM 主机厂座舱平台 订单,资本已开始重视这一市场的广阔前景。从 OEM 主机厂的角度 来看,自研座舱域控制器的迫切性可能不如自动驾驶那么明显,主要 在于座舱功能在短中期内都难以成为消费定制付费的选择,寻求第三 方软件合作伙伴或是潜在选项,并积极探索实现软硬件解耦,实现更 好的客户体验同时降低成本,在这一大背景下,中科创达、镁佳科技 等企业已顺势崛起。

3.3 区域控制器
随着汽车电子电气架构日益复杂,几个关键的趋势正在共同推动汽车 设计和制造方式的改变。如汽车中的电子控制单元(ECU)数量不断增 加,造成了电力和数据分配所需布线的复杂性不断增加;支持主动安 全特性的传感器技术的爆炸式增长使得 I/O 变得更加复杂;不断上升 的劳动力成本促使制造商寻找更自动化的线束组装;电力需求也在不 断发展,以实现更大程度的电气化,向混合动力和纯电动汽车发展等。解决上述问题的关键是区域控制器。通过采用区域控制器方案,OEM 不仅可以降低复杂性和成本,还可以加速向智能汽车架构迁移。
下一代整车级架构解决方案是区域控制器。区域控制器是汽车中的节 点,在汽车的一个物理区域内,为各传感器、执行器等设备提供电源 分配和数据连接需求。
在华为推出的 CCA 电子电气架构中,3-5 个车辆接口单元 VIU(Vheicle Interface Unit)成为整车高速环网中重要的节点。在这套架构中,分布 在车身四周的传感器、执行器以及 ECU 可以就近接入区域控制器。区域域控制器采用标准化软件模块,兼容现有的 ECU 网络,通过 CAN/LIN 总线等与 ECU 节点连接,将其发送的数据转换成以太网络 格式数据放入整车网络中。随着 ZONE 控制器逐渐的发展,未来会逐 渐整合其它 ECU 功能,主要的目的是使得其功能更加强大,并减少 ECU 的数量。区域控制器具有区域供电中心、区域信息中心、区域功 能与驱动中心等三大功能。

区域控制器也是多个 ECU 的逻辑集中点。随着车辆中传感器和其他 电子元件的数量不断增加,增加单独的 ECU 变得很笨拙。每个 ECU 都需要自己的电源和数据连接,这使得布线要求非常复杂。为了节省 空间、简化管理和简化物理架构,OEM 正从分布式架构转向更加集 中的架构。区域控制器在这种迁移中起着关键的作用,因为它是整合 来自各种传感器、外设和执行器输入/输出(I/O)的逻辑位置,也可以提 升某些电子控制的功能。ECU 升级集成可以成熟的功能实例,包括车 身和安全控制、空调控制、音频管理以及非 adas 相关的车辆传感器和 驱动。在一项针对一家 OEM 的研究中,Aptiv 发现,使用区域控制器 可以整合 9 个 ECU,消除数百条单独的电线,从而使整车重量减少 8.5kg。每减轻一点重量都能减少二氧化碳排放,并提高电动汽车的续 航里程。
此外,由于区域控制器使车辆的电气基础设施更易于管理,组装线束 变得更容易实现自动化。Aptiv 估计,根据组装地点的不同,劳动力成本在未来五年内可能增加 25%到 50%。制造商将转向自动化来抵消 成本上升的影响,但目前的线束设计不可能实现自动化。它需要一个 新的架构。区域控制器的升级降低了当前电缆线束和大量单个 ECU 的物理复杂性,并将重点放在软件上,因为多种功能集成到区域控制 器和其他集中设备中。这是向软件定义汽车发展的下一步。为了简化 这一过程,并确保 OEM 可以自由重用现有软件,Aptiv 正在致力于可 持续的软件架构,旨在使集成更容易、更有效,同时支持在需要时免 受功能之间的干扰。

4、智能交互创造内外饰的时代机遇
在新四化发展浪潮下,汽车内外饰系统作为与用户联系最紧密、应用 场景最多元、技术选代最快速的整车系统,迎来了发展的黄金时期。汽车内外饰系统技术发展整体将以“智能交互”为核心展开,为用户 提供更智能化的产品和更好的交互体验。
4.1 更智能化的座舱交互产品
在等待自动驾驶关键技术成熟的档口,作为创新成果最容易为用户感 知的内外饰系统将伴随技术的快速发展为用户提供更多、更智能化的 产品,当下典型案例之一便是智能座舱。智能座舱主要涵盖内外饰和 电子等领域的创新与联动,是拥抱汽车新四化趋势、从消费者应用场 景角度出发而构建的智能体系。从近几年来全球各大车企发布的概念 车及 2020 年 CES 国际消费电子展来看,这几年智能座舱的发展呈现 以下几个特点。
1)座舱显示屏将从小型平面矩形屏逐渐向大型曲面屏或多屏联动转 变,功能也会更加丰富。这些功能的实现都依赖于域控制器技术的进 步。传统座舱域是由几个分散子系统或单独模块组成,每个系统像“孤 岛”一般,这种架构无法支持多屏联动等复杂电子座舱功能,因此催 生出座舱域控制器这种域集中式的计算平台。通过座舱域控制器可以 将全数字仪表、信息娱乐、环视摄像头以及驾驶人监控和面部识别等 功能无缝衔接。

2)座舱将具备进一步“读懂用户”的能力,与驾乘人员结合,形成一 个具有“情感”的整体。情感化的智能座舱把主动响应式交互引入车 内。积极主动的交互有助于减少分心、提高驾驶安全性,并提升用户 的体验感。例如,通过人脸识别和情绪交互来分析我们的心境,当我 们被监测为心情较好时,智能座舱会主动给用户提供游戏或推荐舒适 的音乐。同时,通过调整座舱内灯光、温度、气味体验。又如,每个 人对环境的感知都有细微差异,即便乘坐同一辆车,用户也会产生“体 感温差矛盾”。智能座舱可以通过转向盘和座椅上的传感器对比生成 乘员的体型、心率信息,再通过摄像头收集面部信息,进行视觉计算 生成乘员的温度情绪等状态,根据每位乘员的实际需求提供分区空调 服务,满足座舱内不同乘员的温度需求。
3)智能座舱作为空间塑造的核心载体,将为乘员在移动过程中提供一 个舒适的“第三空间”,帮助汽车从出行工具向智能移动空间转变。在 2020 年 CES 际消费电子展上宝马推出的“城市套房”将前排乘员 后方座位设置为宽大的“女王副驾”,取消前排乘员和主驾驶后方的 座椅,并在前排乘员位置设置了一个腿托。同时,乘员座位的左边为 大面积的桌板,配备有台灯和杯架。车顶吸顶式折叠屏幕可以向下翻 转,在旅途中提供影音娱乐功能等,这样座舱变成了一个可移动的高 舒适性娱乐、办公空间,它可以根据不同的使用用途对座椅、软硬饰 等进行更换,能根据用户需求搭载个性化定制的畅想空间系统。智能座舱的迅速发展仅仅是内外饰产品智能化的冰山一角。不难看 出,随着技术的快速选代,更加智能化的内外饰产品将在近几年迎来 井喷式的发展。
4.2 更好的交互体验
互联网、5G、物联网等技术的快速发展与选代使得汽车人机交互正发 生着巨大变革。嵌套进各类使用场景后,内外饰系统的核心功能之一 将是提升易用性满足用户的体验感,更好地回应用户的情感需求。
典型的应用是自动驾驶技术从 L2 向 L5 快速发展,汽车驾驶理念逐步 将从 “人适应机器”转向“机器适应人”。汽车信息显示内容由原来 车速转速等简单信息转变为复杂的多方面信息,显示的区域将不再局 限于传统的仪表、中控台和后视镜等位置,扩展到内外饰很多传统零 件都可能被嵌入显示装置,成为信息显示的多维度媒介。例如,伴随 着汽车电动化,前保险杠格栅将逐渐消失,除了全新造型设计或灯具 替代外,这一区域也可以扩展成显示屏,告知外界环境车辆的相关信 息。风窗玻璃作为约占汽车表面积 1/3 的零件,也将成为交互内外饰 的核心媒介,星空顶天窗、调光玻璃、HUD、ARHUD、显示玻璃等 新功能层出不穷。
除被动显示外,主动交互也在快速发展。以灯光投影技术为基础,汽 车前照灯扩展为高清投影仪,像是被赋予了说话的能力,开始深度参 与内外界的交互,将照明系统带到了新一轮的技术革命中。近距离时,当车辆感应到前方存在行人时,可以自动在行人脚 下投射出斑马线图案,直到行人安全离开。此时汽车作为交互载体为 行人提供一种可识别认知的符号,使得车与人进一步了解对方境况以 产生对未来的一种预判,实现车与人的交互。远距离时,投影前照灯 可以在车辆前方的路面上投射出与汽车等宽的两条平行光束,让驾驶 人更好地了解车辆的实际位置,更好地把控和调整行车轨迹。对于对 面来车,驾驶人同样可以根据投射区域做出准确判断,保证双方的行 车安全,实现车与车、车与环境之间的交互。
简而言之,回应用户的情感需求、提供更好的交互体验将是内外饰系 统的另一核心发展趋势,它结合智能化,最终形成智能交互内外饰的 双核发展体系。
4.3 智能座舱的的功能分析与控制
智能座舱场景所需要的主要功能包括:语音指令的位置识别功能、车 内摄像头人脸识别功能、车内主动降噪功能、头枕音响的独立声场、 座椅旋转功能、智能调光玻璃功能、多功能中控台、氛围灯音乐随动 功能、车载无人机等。语音指令的位置识别功能是通过传声器阵列实 现的,经过计算每个传声器接收到声音的先后顺序,判断说话乘员的 具体位置。车内摄像头人脸识别功能可同时捕捉多个人脸图像,娱乐 主机结合传声器判断乘员方位,准确识别说话乘员的身份。主动降噪 功能由车内音响与传声器系统共同完成。
传声器监听乘员耳旁的噪 声,整车音响播放与之相位相反、频谱一致的声音来实现主动降噪。头枕音响根据布置的位置及声场设计,可以实现乘员头部局部独立的 声场。车身控制系统负责整个座舱的智能联动,通过 CAN/LIN 通信 对座椅控制器智能调光玻璃控制器、多功能中控台控制器、氛围灯控 制器等发送指令,实现智能座舱各种模式下的切换与联动。车辆娱乐 系统可支持整车多个屏幕的独立视频播放,并实现多屏联动。在人机 模式下,娱乐主机能够与无人机遥控器进行通信,可实现一键起飞、 飞行高度调节、跟随飞行、摄像头角度调节、拍照、摄像等功能。

4.4 智能座舱市场规模
据 ICV Tank 数据,2020 年,全球智能座舱市场规模为 231 亿美元, 中国智能座舱市场规模约为全球市场的 8.3%。2026 年,全球智能座 舱市场规模可达 440 亿美元,复合年增长率为 11.3% ,中国智能座舱 市场规模可达 183 亿美元,复合年增长率为 14.2% ,占比提升至 40% 以上。车载信息娱乐系统是智能座舱中最大的市场,约占 64.3% 的份 额。其次是驾驶舱显示系统和平视显示系统,分别占 27.05% 和 4.62% 。到 2026 年车载信息娱乐系统的普及率预计将达到 98.6% , 乘用车领域将达到全面覆盖。2020 年,座舱显示系统的普及率为 26.9% ,2026 年有望达到 65.8% ,并覆盖一半以上的轿车数量。2020 年,平视显示系统、流式后视镜、仪表盘和后置液晶显示器的普及率 分别为 8.6% 、7.5% 、12.9% 和 1.1% 。2026 年,预计普及率将分 别达到 34.1% 、29.5% 、49.7% 和 8.1% 。
5、底盘线控化是实现高级别自动驾驶的必由之路
线控底盘主要有五大子系统,分别是线控转向子系统、线控制动子系 统、线控驱动子系统、线控悬架子系统、线控换挡子系统以及其他子 系统。汽车线控技术采用导线柔性连接代替了原来的机械、液压连接, 具有结构简单、安全、节能、环保等优势。但同时也带来了一些挑战, 如可靠性、成本等制约了线控技术的进一步发展。
汽车线控技术有诸多有点。例如 1)通过优化控制算法,实现主动控 制:线控制动系统灵活控制各个车轮处制动电机的力矩,实现制动防 抱死、电子制动力分配等很多功能,提高其制动性;2)结构简单:线控系统摒弃了复杂的机械或液压连接,结构简化,系统仅含传感器、 控制器、电机等,便于模块化设计等;同时,系统的轻量化可以提高 汽车燃油/电能经济性;3)节能环保:真正意义上的线控系统没有转 向液、制动液等,不存在液压系统液体泄漏的问题,由洁净的电能驱 动电机。

汽车线控技术发展的关键技术主要包括信息获取与传输、驾驶人意图 与工况辨识、电机与控制器、故障诊断容错及能源管理、底盘集成控 制等相关技术。
5.1 汽车线控系统的重要性
随着汽车电子技术的快速发展,汽车的发展趋势是集成化、模块化、 机电一体化以及智能化。汽车底盘系统线控化将从部分子系统线控化 逐渐演进到全局线控化,多系统多控制器将逐渐被域控制器取代。
线控底盘是实现自动驾驶 SAEL3 的“执行”基石。从自动驾驶系统 分工来看,共分为感知、决策和执行三个部分,其中底盘系统属于自 动驾驶中的“执行”机构,是最终实现自动驾驶的核心功能模块。L3 及 L3 以上更高级别自动驾驶的实现,离不开底盘执行机构的快速响 应和精确执行,以达到和上层的感知和决策的高度协同。
线控底盘技术是发展高级别自动驾驶的必然要求。线控底盘系统的差 别在于各个位移传感器将力信号转化为电信号,传导至 Ecu 后计算出 所需要的力,然后由电机驱动执行机构完成相关动作。
线控底盘系统取消了大量的机械连接装置及液压/气压等辅助装置,一 是有助于车辆提升安全性,具备响应速度快和控制精度高的特点,二 是减少了力在传过程中能量的损耗,三是可磨损部件减少维护成本降 低。同时,线控底盘技术的发展将大幅提升汽车能量利用效率,提升 新能源汽车的续航能力。基于新能源专用平台设计、生产的新能源汽 车底盘经过重新设计,可以更好的适应各线控装置的布局,同时更高 的电气化水平可以有效支撑线控底盘系统的正常运行。

5.2 线控底盘技术的现状及核心技术
1)线控转向
汽车转向系统经历了机械转向系统、液压助力转向(HPS)系统、电 液助力转向(EHPS)系统、电动助力转向(EPS)系统、线控转向(SBW) 系统等几个阶段;目前线控转向系统技术主要在研发阶段,从整车厂 角度,已搭载该技术的量产车型仅英菲尼迪 Q50 一款车,泛亚和同济 大学联合进行预研发,并没有与零部件厂商合作。从供应商角度,目 前博世、采埃学等厂商正积极研发做样件,但还未在整车上搭载,博 世线控转向系统采用的是双穴余全备份方案。
线控转向系统分为三个部分:转向盘模块、转向执行模块和中央控制 单元(ECU);转向盘模块包括方向盘转矩、转角传感器,路感电机 及其减速器等部件;转向执行模块包括直线位移传感器、转角传感器、 转向电机及其减速机构等部件;另外线控转向系统还包括转向控制器 和电源等部件。
线控转向技术的应用核心难点是系统的安全性和可靠性。由于线控转 向系统方向盘和转向轮之间没有直接的机械连接,当线控转向系统出 现故障时,车辆将无法保证转向功能,会处于失控状态。虽然目前采 用冗余措施,但也仅能一定程度上提高可靠性,目前的控制器在故障 诊断和处理能力上还需要进一步提升。另外,路感模拟技术也是线控 转向系统的技术难点之一。

2)线控制动
目前,国内外主要研究的线控制动系统是电子液压制动(EHB)系统、 电子机械制动(EMB)系统以及混合线控制动(HBBW)系统,其中 尤以 EHB 系统发展最为成熟,目前已处于量产阶段。
EHB 系统是在传统液压制动系统的基础上发展而来的,用一个综合的 制动模块(电机、泵、高压蓄能器等)来取代传统制动系统中的压力调节系统和 ABS 模块等,产生并储存制动压力,并可分别对四个轮 胎的制动力矩进行单独调节;与传统的液压制动系统相比,EHB 系统 有了显著进步,其结构紧凑,改善了制动效能,控制方便可靠,制动 噪声显著减小,不需要真空装置,有效减轻了制动踏板的打脚,提供 了更好的踏板感觉。
EMB 系统完全摒弃了传统制动系统的制动液及液压管路等部件,由 电机驱动制动器产生制动力,是真正意义上的线控制动系统;EMB 系统内没有液压驱动和控制部分,机械连接只是存在于电机到制动钳 的驱动部分,由导线传递能量,数据线传递信号;EMB 系统的关键 部件之一是电子机械制动器,按其结构特点和工作原理可以分为无自 增力制动器和自增力制动器。

HBBW 系统的主流布置方式为前轴采用电子液压制动(EHB)系统、 后轴采用电子机械制动(EMB)系统;前轴采用 EHB 系统可以实现 前轮单轮制动力调节,同时靠装于前轴的 EHB 实现制动失效备份以 满足安全可靠要求;后轴采用 EMB 系统,一方面可以缩减制动管路 的长度,消除压力控制过程中由于管路过长带来的不确定性;另一方 面能够使电子驻车制动系统(EPB)更加方便快捷。
目前市场上线控制动技术主流的路线是电子液压制动(EHB)系统, 且已经有多款量产产品,如博世的 iBooster、大陆的 MKC1 等。电子 机械制动(EMB)系统由于技术不够成熟,目前仍处于研发阶段。电子液压制动(EHB)系统相较于电子机械制动(EMB)系统要成熟 的多,目前在应用上几乎没有太大的难点。
EMB 系统应用落地的主要难点有:(1)没有备份系统,对安全性要 求极高;(2)刹车力不足问题,需要提供足够多的能量;(3)工作环 境恶劣,如高温、震动等。

3)线控驱动
针对传统内燃机汽车,线控驱动技术(线控油门)目前在乘用车和商 用车上普遍应用,市场占有率达 99%以上;针对新能源汽车,线控驱 动技术已经全面应用,现在正处于集中电机驱动阶段,随着电气化水 平的提高,电动车技术的不断成熟,对电气化零部件要求将日益提升, 也正推进线控驱动技术由集中式驱动向分布式驱动不断发展。目前线 控驱动正处于集中式驱动分布的阶段,未来随着自动驾驶及电气化水 平的提高,以轮边和轮毂电机为代表的的分布式驱动技术方案将得到 大量应用。
线控驱动系统由电子控制单元(ECU)、功率转换器、驱动电机、机 械传动系统、驱动轮等组成。纯电动汽车的总体结构与传统汽车基本 一致,只是在动力驱动、能源储存与供给等关键系统、关键部件上与 传统汽车有着极大的区别。针对新能源汽车的线控驱动系统结构主要分为集中式驱动、中央传动 驱动及分布式驱动三种类型。目前,电驱动桥技术、轮边减速驱动、 轮毂电机直接驱动技术是主流结构。
针对传统内燃机汽车,线控驱动技术目前没有应用难点,随着自动驾 驶等级的提高,优化冗余备份及提高功能安全等级即可;针对新能源 汽车,线控驱动技术难点:在电机方面,包括永磁同步电机效率的提 升,轮边、轮毂电机技术的突破,比如冷却技术、集成技术等;在电 控方面,IGBT 散热技术、封装技术、布局优化等需要解决,随着自 动驾驶等级的提升,电机控制器功能安全的等级也需要随之升级。

4)线控悬架
车辆驾乘过程中,操控性和舒适性是两个重要的评价指标,两者很难 兼顾。线控悬架就是根据路况实际情况自动调节悬架的高度、刚度、 阻尼实现行车姿态精细化控制。从技术成熟度和装备率考量,空气弹 簧、CDC 型线控减震器最为常见。MRC 型减震器减振效果好且反应 速度快。待后期价格下降后会有较好发展空间。线控防倾杆由于替代 性较强,装备必要性相对较低
线控悬架虽能自动调节线控弹簧的刚度、车身高度以及减震器阻尼, 但由于重量、成本和可靠性的原因,目前属于非刚需配置,主要在 C 级和 D 级车中配备。因此对于整车厂而言,线控减震器的装配优先级 最高,其次是线控弹簧,最后是线控防倾杆。从发展潜力上讲,线控空气弹簧、CDC/MRC 型线控减震器的未来发展前景相对较好。线控悬架并非新潮事物,除了购置成本较高外,硬件层面并未特别的 技术难点。由于线控悬架系统需要连续调控四个独立悬架系统的刚度 和阻尼,属于闭环自适应控制系统,因此软件层面的复杂控制算法调 校是其主要应用难点。

5.3 汽车线控系统市场规模
汽车线控底盘市场广阔,据盖世汽车统计国内乘用车线控底盘核心系 统市场规模 2020 年达到 175 亿元。汽车底盘系统约占整车成本的 10% 左右,其市场状况与汽车市场高度相关,其中线控底盘细分市场与驾 驶自动化程度高度相关。其中汽车线控底盘单车价值量为 7250 元, 不同细分产品的渗透率增长速度各不相同。据盖世汽车预估 2025 年 国内线控底盘市场规模将达到 600 亿元,5 年 CAGR 为 27.94%。(报告来源:未来智库)
6、电动化浪潮中电驱系统的升级趋势
新能源汽车的电驱动系统主要由驱动电机总成(将动力电池的电能转 化为旋转的机械能,是输出动力的来源)、控制器总成(基于功率半 导体的硬件及软件设计,对驱动电机的工作状态进行实时控制,并持 续丰富其他控制功能)、传动总成(通过齿轮组降低输出转速提高输 出扭矩,以保证电驱动系统持续运行在高效区间)构成。基本原理是 在高温、高湿、振动的复杂工作环境下,基于实时响应的软件算法, 高频精确地控制电力电子元器件的功率输出特性,通过控制器总成实 现对驱动电机的控制,最终通过精密机械零部件对外传输动力。
电驱动总成发展由原来各自独立模块到全部核心模块集成总体分为 四个阶段。在动力总成概念普及前,减速器电机、电机控制器均为独 立器件,占用整车空间大,且复杂线路连接导致电路传输时有所损耗, 降低动力效率随着动力总成往集成化发展,第三方集成商摆脱原有将 电机、减速器和电机控制器单独设计再组装的思路,直接进行一体化 设计。
全部集成的结构具有高扭矩容量、可携带更高转速电机的优点,但对 于齿轮和轴承的耐久性、壳体强度、油封密封性都提出了更高的要求, 尤其是电机控制器,其运行环境发生变化,可靠性要求更为苛刻。未 来,电驱动总成的集成度将会进一步提高,将会加入电源补给的相应 模块,所以集成商需进一步增加各个模块的兼容性研究,保证自身产 品的优势。

经过高集成度一体化设计的电驱动系统“三合一”产品,能够利用更 紧凑的物理空间、更少的原材料,提供更丰富的功能、更好的性能, 是电驱动系统行业发展的方向,目前三合一电驱系统已经成为成熟的 产品。
电驱动总成集成度越来越高,由原来的各自独立模块向全部核心模块 集发展,产品的体积及重量不断缩小,且效率更高。行业普遍认为, 未来动力总成将由目前的“三合一”产品向集成度更高的方向发展, 有望在现有的基础上加入电源补给模块,形成“多合一”电驱总成。在“三合一”的基础上,部分厂家在积极的布局多合一动力总成系统, 与三合一系统相比,多合一在热管理、电磁干扰、故障率等方面仍存 在一定问题。从目前市场中产品可以看出,尽管集成化是电驱动系统 的发展趋势,但是设计、可靠性及零部件的兼容性问题仍然是判断驱 动系统能否满足车俩应用的重要标准。
由于电驱动系统在新能源汽车产业链的关键地位,整车企业及其下属 公司和独立的零部件企业都在该领域积极进行布局。国际市场的产业 格局已初步形成,其中博世集团、法雷奥、西门子、大陆集团、博格 华纳等具有优势,我国精进电动、大洋电机也具备较强的竞争力,但 中国电驱动力总成与国际一流品牌在性能上仍存在不小差距,与国内 “三合一”电驱动方案相比,国外推出将电机、电控、减速器及功率 电子模块等部件与传统车桥相结合,使整体电驱总成成本更低,体积 更小,效率更高。总体而言,我国技术进步较快,正在缩小与国外差 距。中国电驱动力总成厂商主要以供应自主整车厂为主,但也通过为 国际电驱动力总成从而进入合资品牌备车厂供应体系,也反映中国电 驱动力总成厂商逐步受到国际主机厂的认可。随着中国自主品牌技术 更加成熟,加上国产企业人工成本更低,国产动力总成产品价格优势 凸显,未来国产动力总成渗透率将逐步提高。

根据国务院办公厅印发《新能源汽车产业发展规划(2021-2035)》,2025 年新能源汽车销量渗透率达到 20%,销售量突破 600 万辆,随着新能源 汽车的渗透率不断提高,新能源电驱动力总成的市场规模将快速增 长,2025 年动力总成市场规模将达 480 亿元,未来 5 年复合增长率为 34%以上。
一览众报告订购咨询
电话:18676695257
邮件:service@yilanzhong.com
一览众咨询电动汽车报告
一览众电动零部件报告
一览众汽车智能化、汽车电子报告
一览众氢燃料报告


✕
✕

- 扫码关注《一览众车》
- 领域:汽车及零部件、电动汽车、三电、智能汽车、汽车电子


