











??♀️小编有话说:
?.小编整理个概要 完整报告更全面
?.⇩⇩左下角获取完整版-编号:182
一一一一一一一一一一一一一一一一
?在当今全球可持续发展的浪潮中,企业不仅要追求经济效益,更要承担起对环境和社会的责任。本期小编整理了《2024年中国企业可持续发展报告指南》的相关概要,报告内容较多,大家查看完整版后拓展学习喔~
✐. 〰
?报告概要『壹』
?:企业责任披露成为新趋势
◾️随着全球可持续发展信息披露标准的不断革新和监管要求的日益严格,中国企业面临着前所未有的信息披露挑战。报告指出,沪深北交易所已于2024年4月正式发布《上市公司可持续发展报告指引》,标志着中国ESG信息披露进入了一个新阶段。该指引要求上市公司从环境、社会、治理三个维度全面披露相关信息,以推动企业提升ESG管理水平。
⸝⸝⸝⸝⸝
?报告概要『贰』
?:环境、社会、治理全方位覆盖
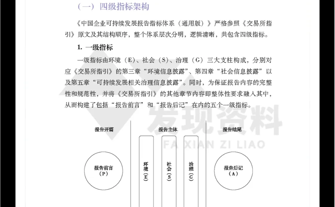
◾️报告详细阐述了ESG报告的三大核心领域:环境、社会和治理。在环境方面,企业需要披露温室气体排放、能源使用、污染防治等关键指标;在社会方面,需关注员工权益、供应链安全、客户隐私保护等内容;在治理方面,则强调企业治理结构的完善、反商业贿赂及反贪污措施的实施等。这些指标共同构成了企业ESG绩效的全面评价体系。
⸝⸝⸝⸝⸝
?报告概要『叁』
?:指标体系与评级制度助力提升透明度
◾️为了帮助企业更好地编制ESG报告,报告还提供了一套完善的指标体系,包括165项具体指标,涵盖了从应对气候变化到商业行为等多个方面。此外,报告还介绍了ESG报告的评级制度,通过第三方机构对报告质量进行综合评价,为企业提供了改进方向。
⸝⸝⸝⸝
?报告概要『肆』
?:接轨国际标准,提升全球竞争力
◾️在全球化的背景下,中国企业需要积极接轨国际标准,以提升自身的全球竞争力。报告强调,中国企业应借鉴国际可持续准则理事会(ISSB)、欧盟企业可持续发展报告指令(CSRD)等国际标准,不断完善自身的ESG管理体系。通过与国际接轨,中国企业不仅可以提升ESG信息披露的质量和透明度,还可以在全球范围内树立负责任的企业形象,为企业的可持续发展奠定坚实基础。
⸝⸝⸝⸝
?相关报告-编号182
?2024年中国企业可持续发展报告指南
#行业分析#行业报告#ESG#可持续发展#企业可持续发展#esg#企业#报告#行业研究
?.小编整理个概要 完整报告更全面
?.⇩⇩左下角获取完整版-编号:182
一一一一一一一一一一一一一一一一
?在当今全球可持续发展的浪潮中,企业不仅要追求经济效益,更要承担起对环境和社会的责任。本期小编整理了《2024年中国企业可持续发展报告指南》的相关概要,报告内容较多,大家查看完整版后拓展学习喔~
✐. 〰
?报告概要『壹』
?:企业责任披露成为新趋势
◾️随着全球可持续发展信息披露标准的不断革新和监管要求的日益严格,中国企业面临着前所未有的信息披露挑战。报告指出,沪深北交易所已于2024年4月正式发布《上市公司可持续发展报告指引》,标志着中国ESG信息披露进入了一个新阶段。该指引要求上市公司从环境、社会、治理三个维度全面披露相关信息,以推动企业提升ESG管理水平。
⸝⸝⸝⸝⸝
?报告概要『贰』
?:环境、社会、治理全方位覆盖
◾️报告详细阐述了ESG报告的三大核心领域:环境、社会和治理。在环境方面,企业需要披露温室气体排放、能源使用、污染防治等关键指标;在社会方面,需关注员工权益、供应链安全、客户隐私保护等内容;在治理方面,则强调企业治理结构的完善、反商业贿赂及反贪污措施的实施等。这些指标共同构成了企业ESG绩效的全面评价体系。
⸝⸝⸝⸝⸝
?报告概要『叁』
?:指标体系与评级制度助力提升透明度
◾️为了帮助企业更好地编制ESG报告,报告还提供了一套完善的指标体系,包括165项具体指标,涵盖了从应对气候变化到商业行为等多个方面。此外,报告还介绍了ESG报告的评级制度,通过第三方机构对报告质量进行综合评价,为企业提供了改进方向。
⸝⸝⸝⸝
?报告概要『肆』
?:接轨国际标准,提升全球竞争力
◾️在全球化的背景下,中国企业需要积极接轨国际标准,以提升自身的全球竞争力。报告强调,中国企业应借鉴国际可持续准则理事会(ISSB)、欧盟企业可持续发展报告指令(CSRD)等国际标准,不断完善自身的ESG管理体系。通过与国际接轨,中国企业不仅可以提升ESG信息披露的质量和透明度,还可以在全球范围内树立负责任的企业形象,为企业的可持续发展奠定坚实基础。
⸝⸝⸝⸝
?相关报告-编号182
?2024年中国企业可持续发展报告指南
#行业分析#行业报告#ESG#可持续发展#企业可持续发展#esg#企业#报告#行业研究


