手机版
二维码
购物车
(
0
)
供应
求购
公司
团购
展会
资讯
招商
品牌
人才
知道
专题
图库
视频
下载
商圈
推广
热搜:
采购方式
甲带
滤芯
带式称重给煤机
气动隔膜泵
减速机型号
无级变速机
链式给煤机
履带
减速机
首页
供应
求购
公司
团购
展会
资讯
招商
品牌
人才
知道
专题
图库
视频
下载
商圈
首页
>
资讯
>
社会热点
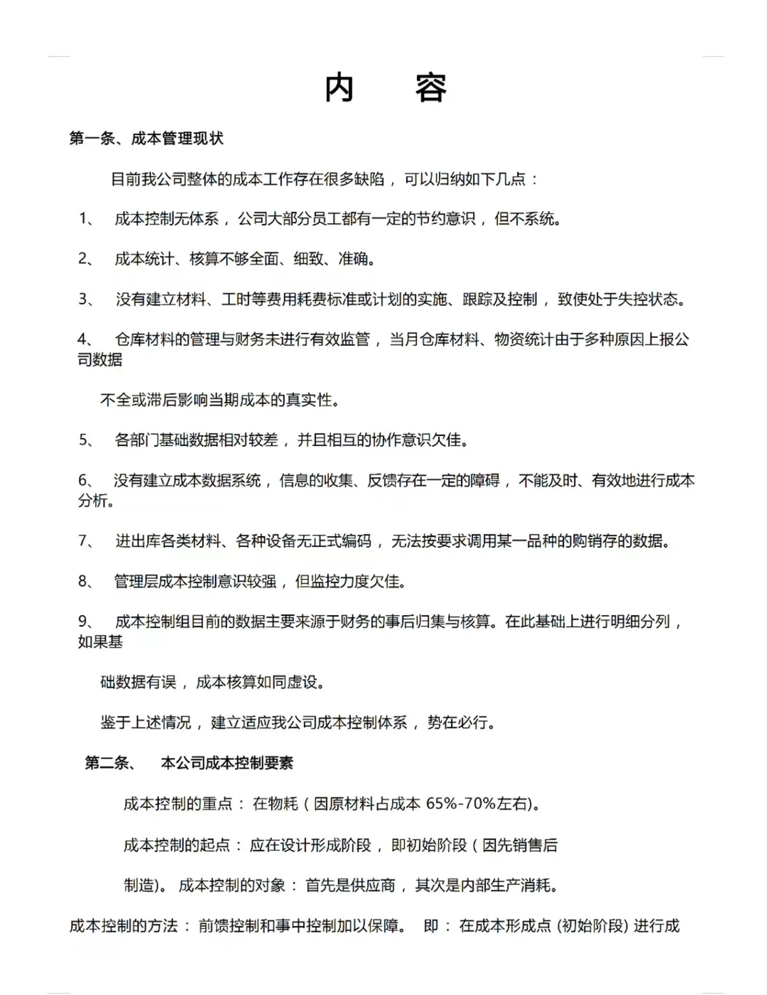
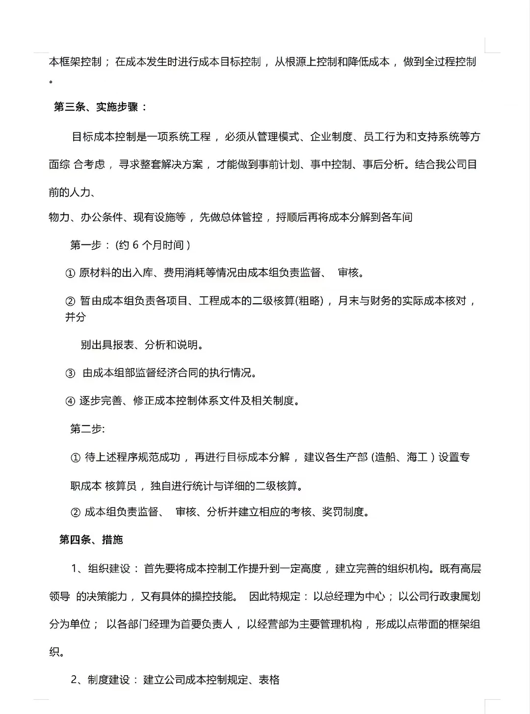
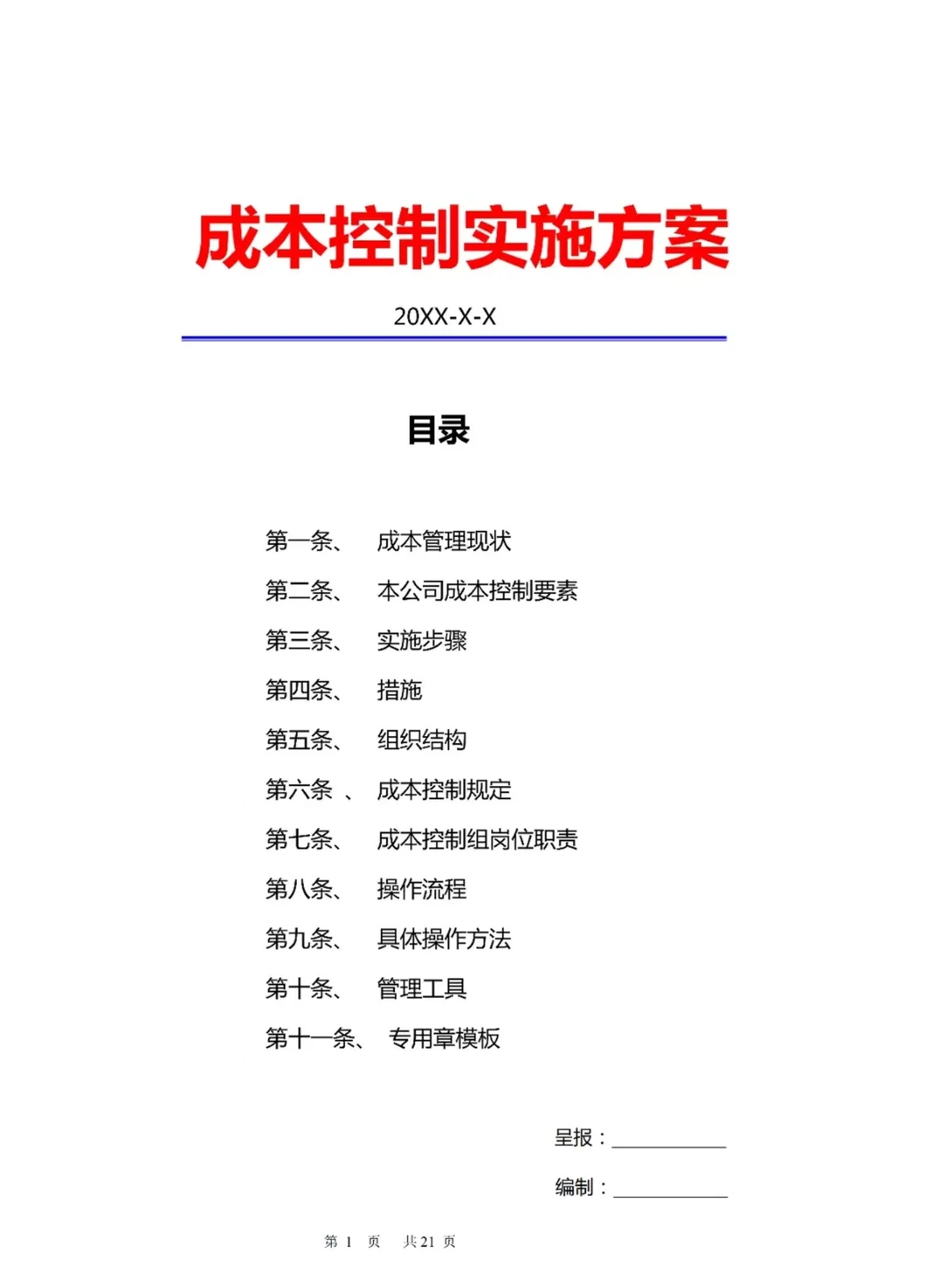
? 揭秘财务高手的秘籍!之成本控制
日期:2025-12-23 22:35:34 来源:网络整理 作者:本站编辑
评论:0
? 揭秘财务高手的秘籍!之成本控制
? 老板慧眼识珠,挖来了一位财务总监,他一上任就带来了成本管理的革新风暴!
? 成本管理6大方法:从定额成本法到价值工程法,每一项都直击成本控制的核心,确保企业利润最大化。
定额成本法:通过精确的定额,让成本控制有据可依。
标准成本法:设定标准,让成本管理更加规范化。
目标成本法:明确目标,驱动成本控制向预定目标前进。
作业成本法:分析作业流程,优化成本结构。
价值工程法:提升产品价值,同时降低不必要的成本。
减少浪费法:精益管理,消除一切形式的浪费。
#成本控制
#成本
#财务顾问税务规划
#财税知识
#企业管理
#成本核算
#企业
#老板
打赏
更多
>
同类资讯
• 【行业观察】中国特色大国外交
0
条
相关评论
推荐图文
推荐资讯
点击排行
0
1
惠州惠城区东平窑白皮书
0
2
惠州博罗县湖镇显岗窑白皮书
0
3
2026中国燃气设备标书行业白皮书:专业化与数字化变革
0
4
阳光电源联合德国莱茵TÜV发布白皮书
0
5
2026年腾讯AI协同办公前沿实践白皮书(免费下载)
0
6
天合储能:2026构网型储能白皮书
0
7
惠州宋代古窑(东平窑・显岗窑)白皮书
0
8
显岗窑文化与琉瑞艺木融合白皮书(专项)
0
9
汽车功率半导体封装行业洞察--市场现状与前景分析2026-2032
网站首页
|
关于我们
|
联系方式
|
使用协议
|
版权隐私
|
网站地图
|
排名推广
|
广告服务
|
积分换礼
|
网站留言
|
RSS订阅
|
违规举报
|
皖ICP备20008326号-18
(c)2008-2022 免费发布网 All Rights Reserved