手机版
二维码
购物车
(
0
)
供应
求购
公司
团购
展会
资讯
招商
品牌
人才
知道
专题
图库
视频
下载
商圈
推广
热搜:
采购方式
甲带
滤芯
带式称重给煤机
气动隔膜泵
减速机型号
无级变速机
链式给煤机
履带
减速机
首页
供应
求购
公司
团购
展会
资讯
招商
品牌
人才
知道
专题
图库
视频
下载
商圈
首页
>
资讯
>
社会热点
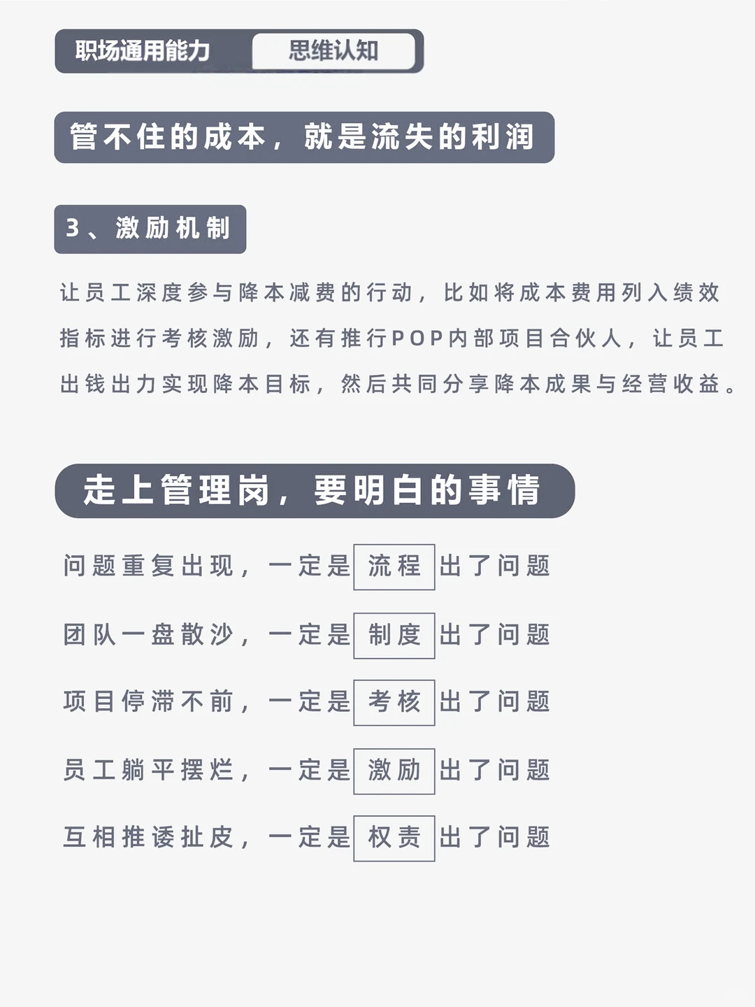
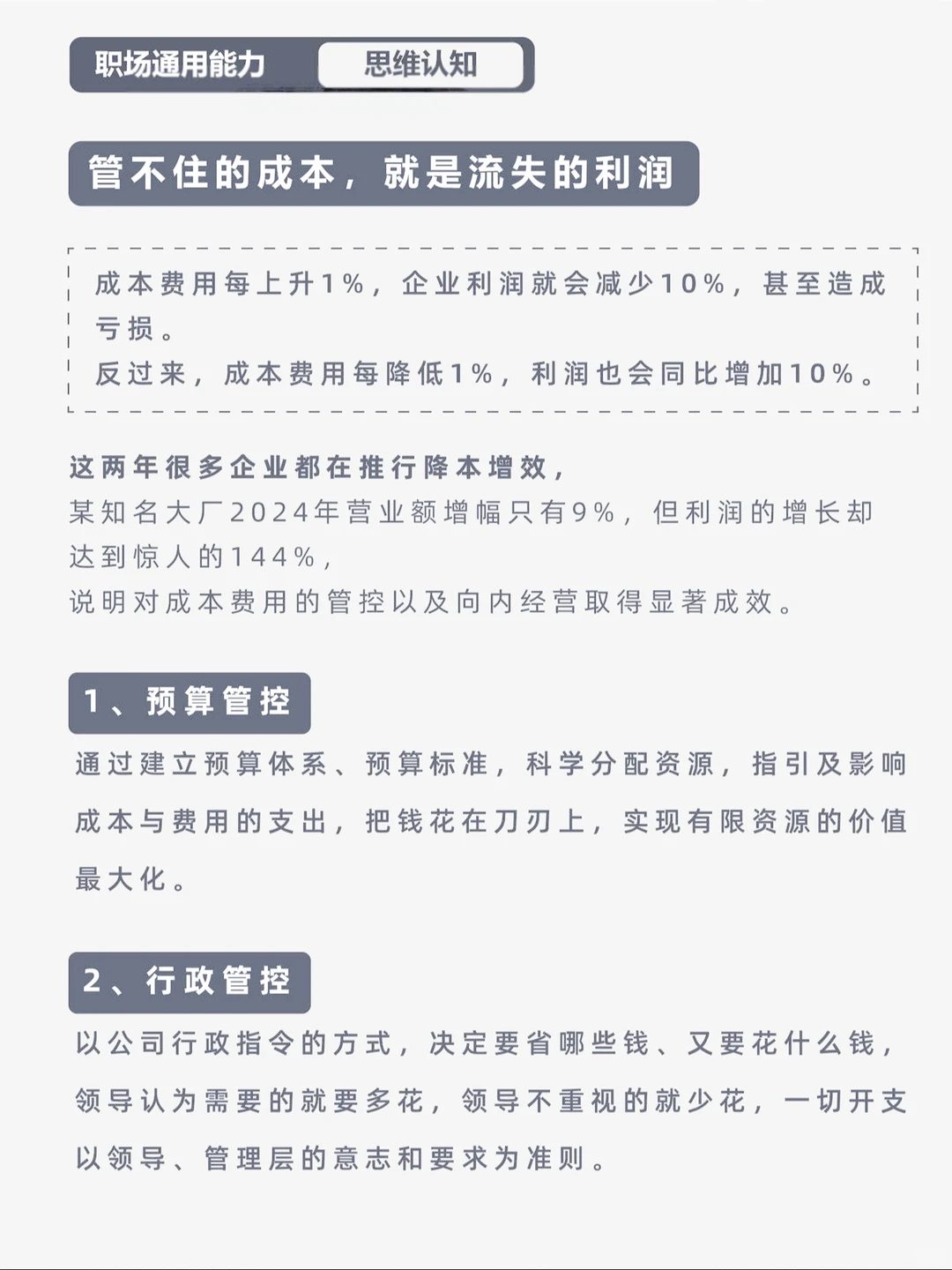
成本管控有哪三大核心策略?
日期:2025-12-23 21:56:55 来源:网络整理 作者:本站编辑
评论:0
成本管控有哪三大核心策略?
#企业管理
#企业降低成本
#经营与管理
#匠人企培
#匠人教育
打赏
更多
>
同类资讯
• 2026年4月 中国具身智能产业发展
0
条
相关评论
推荐图文
推荐资讯
点击排行
0
1
惠州惠城区东平窑白皮书
0
2
惠州博罗县湖镇显岗窑白皮书
0
3
2026中国燃气设备标书行业白皮书:专业化与数字化变革
0
4
阳光电源联合德国莱茵TÜV发布白皮书
0
5
2026年腾讯AI协同办公前沿实践白皮书(免费下载)
0
6
天合储能:2026构网型储能白皮书
0
7
惠州宋代古窑(东平窑・显岗窑)白皮书
0
8
显岗窑文化与琉瑞艺木融合白皮书(专项)
0
9
汽车功率半导体封装行业洞察--市场现状与前景分析2026-2032
网站首页
|
关于我们
|
联系方式
|
使用协议
|
版权隐私
|
网站地图
|
排名推广
|
广告服务
|
积分换礼
|
网站留言
|
RSS订阅
|
违规举报
|
皖ICP备20008326号-18
(c)2008-2022 免费发布网 All Rights Reserved