手机版
二维码
购物车
(
0
)
供应
求购
公司
团购
展会
资讯
招商
品牌
人才
知道
专题
图库
视频
下载
商圈
推广
热搜:
采购方式
甲带
滤芯
气动隔膜泵
减速机
减速机型号
履带
带式称重给煤机
链式给煤机
无级变速机
首页
供应
求购
公司
团购
展会
资讯
招商
品牌
人才
知道
专题
图库
视频
下载
商圈
首页
>
资讯
>
社会热点
当前IT行业10大热门细分方向,哪个适合你
日期:2025-12-23 07:50:19 来源:网络整理 作者:本站编辑
评论:0
当前IT行业10大热门细分方向,哪个适合你
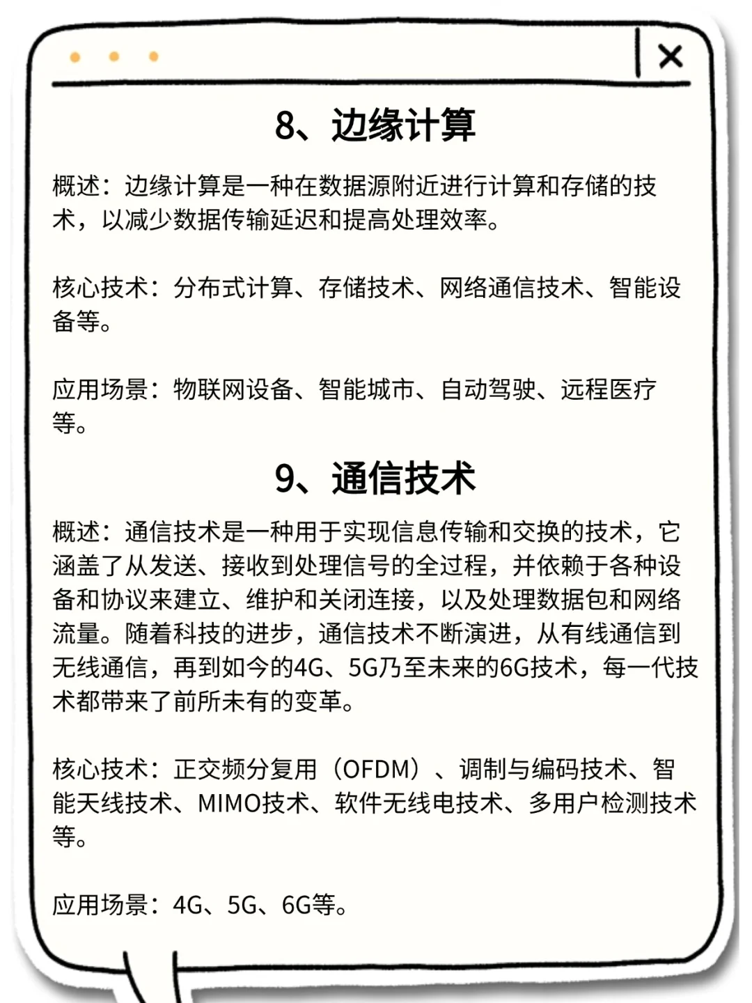
当前IT行业10大热门细分技术方向,来看看哪一个更适合你?
IT行业,即信息技术(Information Technology)行业,是一个广泛而多样的领域,涵盖了与信息的产生、收集、存储、处理、传输和应用相关的所有技术和服务。这个行业是现代社会中不可或缺的一部分,它利用计算机技术和通信技术来设计、开发、安装和实施信息系统及应用软件,以满足个人、企业和政府等组织的需求。
广义上的IT行业划分范围很大,今天就来盘点一下,当前IT行业中有哪些比较热门的细分技术方向
#学习干货
#编程语言
#AI
#IT
#IT技术
#行业发展
打赏
更多
>
同类资讯
• 最新建设工程企业资质审批管理
0
条
相关评论
推荐图文
推荐资讯
点击排行
0
1
湖北武汉某投资公司融资经历分享过程
0
2
宠物赛道逆势吸金!15家公司融资事件盘点
0
3
项目融资报告怎么写?股权/债权通用模板
0
4
投资建厂‖大额融资可行性分析报告编制
0
5
?2024-2025电子信息产业洞察?
0
6
红圈实习日记|投融资尽调报告
0
7
?能融到百万的融资计划书怎么写?看这里
0
8
融资过程中打着“做报告”幌子的骗局
0
9
2025年上半年股权投资行业发展运行分析
网站首页
|
关于我们
|
联系方式
|
使用协议
|
版权隐私
|
网站地图
|
排名推广
|
广告服务
|
积分换礼
|
网站留言
|
RSS订阅
|
违规举报
|
皖ICP备20008326号-18
(c)2008-2022 免费发布网 All Rights Reserved