





政策支持汽车冲压件发展。2024年9月,工业和信息化部办公厅印发《工业重点行业领域设备更新和技术改造指南的通知》,提出以新能源汽车整车及零部件生产环节设备为重点,围绕整车冲压、焊接、涂装、总装4大工艺及零部件生产制造,更新应用先进制造技术、自动化和柔性化技术、节能环保技术及相应设备,支持企业实施技术升级与改造更新。
在乘用车制造中,金属冲压件是乘用车组成的主要零部件,由乘用车金属冲压件制造工艺所生产的零部件本身具有经济适用、精准度高、品质较高等特点。近年来我国乘用车金属冲压件市场规模总体上呈现出先下降后上升的趋势,预计2025年中国乘用车金属冲压件市场规模将增至2517.67亿元左右。
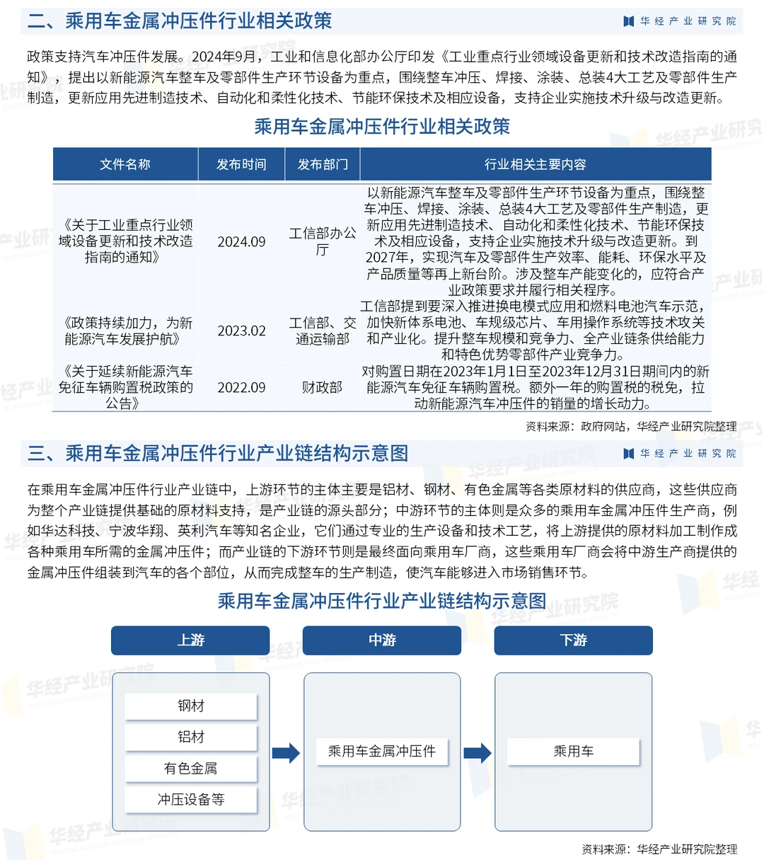
在乘用车金属冲压件行业产业链中,上游环节的主体主要是铝材、钢材、有色金属等各类原材料的供应商,这些供应商为整个产业链提供基础的原材料支持,是产业链的源头部分;中游环节的主体则是众多的乘用车金属冲压件生产商,例如华达科技、宁波华翔、英利汽车等知名企业,它们通过专业的生产设备和技术工艺,将上游提供的原材料加工制作成各种乘用车所需的金属冲压件;而产业链的下游环节则是最终面向乘用车厂商,这些乘用车厂商会将中游生产商提供的金属冲压件组装到汽车的各个部位,从而完成整车的生产制造,使汽车能够进入市场销售环节。
华经产业研究院研究团队使用桌面研究与定量调查、定性分析相结合的方式,全面客观的剖析乘用车金属冲压件行业发展的总体市场容量、产业链、经营特性、盈利能力和商业模式等。科学使用SCP模型、SWOT、PEST、回归分析、SPACE矩阵等研究模型与方法综合分析乘用车金属冲压件行业市场环境、产业政策、竞争格局、技术革新、市场风险、行业壁垒、机遇以及挑战等相关因素。根据乘用车金属冲压件行业的发展轨迹及实践经验,精心研究编制《2026-2032年中国乘用车金属冲压件行业市场发展监测及投资规划建议报告》,为企业、科研、投资机构等单位投资决策、战略规划、产业研究提供重要参考。
#乘用车金属冲压件 #行业分析报告 #咨询 #市场分析报告 #投资
在乘用车制造中,金属冲压件是乘用车组成的主要零部件,由乘用车金属冲压件制造工艺所生产的零部件本身具有经济适用、精准度高、品质较高等特点。近年来我国乘用车金属冲压件市场规模总体上呈现出先下降后上升的趋势,预计2025年中国乘用车金属冲压件市场规模将增至2517.67亿元左右。
在乘用车金属冲压件行业产业链中,上游环节的主体主要是铝材、钢材、有色金属等各类原材料的供应商,这些供应商为整个产业链提供基础的原材料支持,是产业链的源头部分;中游环节的主体则是众多的乘用车金属冲压件生产商,例如华达科技、宁波华翔、英利汽车等知名企业,它们通过专业的生产设备和技术工艺,将上游提供的原材料加工制作成各种乘用车所需的金属冲压件;而产业链的下游环节则是最终面向乘用车厂商,这些乘用车厂商会将中游生产商提供的金属冲压件组装到汽车的各个部位,从而完成整车的生产制造,使汽车能够进入市场销售环节。
华经产业研究院研究团队使用桌面研究与定量调查、定性分析相结合的方式,全面客观的剖析乘用车金属冲压件行业发展的总体市场容量、产业链、经营特性、盈利能力和商业模式等。科学使用SCP模型、SWOT、PEST、回归分析、SPACE矩阵等研究模型与方法综合分析乘用车金属冲压件行业市场环境、产业政策、竞争格局、技术革新、市场风险、行业壁垒、机遇以及挑战等相关因素。根据乘用车金属冲压件行业的发展轨迹及实践经验,精心研究编制《2026-2032年中国乘用车金属冲压件行业市场发展监测及投资规划建议报告》,为企业、科研、投资机构等单位投资决策、战略规划、产业研究提供重要参考。
#乘用车金属冲压件 #行业分析报告 #咨询 #市场分析报告 #投资


