






家人们,2025 年劳动法新规加上地方试点政策一出来,企业用工管理简直面临系统性大调整啊!咱们用人单位和 HR 可得重点关注起来了。
?政策变化对企业的主要影响
经济补偿标准刚性化现在协商解除劳动合同补偿金标准大多 “N + 3” 起步,比合法单方解除的 “N” 倍补偿高太多啦?。而且社保欠缴在不同地方情况不同,深圳、天津社保未足额缴纳都可能引发经济补偿,北京、浙江只认 “未建立社保关系” 。另外经济补偿金(3 倍社平工资以内)、代通知金、未休年假折算工资都免征个税,免税范围扩大啦?。
工时与休假管理精细化特殊工时审批简化,重庆长寿区实现 “全程网办 + 容缺受理” ,时间从 30 天缩到 3 天,但企业得保障员工休息权。还有加班费计算要在合同里明确基数,法定节假日加班另行支付 300% 工资(不含当日原工资)。
离职证明与电子证据义务强化企业要是拒开离职证明,赔偿可不少,失业金损失(≤24 个月)、再就业损失(1 - 3 个月工资)还有精神赔偿(≤5000 元)。电子证据比如微信记录、钉钉打卡现在都能当仲裁证据,内部沟通得好好留痕。
劳动合同管理风险加剧未签合同仲裁时效变了,改成劳动关系终止后 1 年内统一主张,续签窗口期缩短,到期 1 个月内得续签,不然要付双倍工资。
绩效考核与退出机制合规门槛提高“末位淘汰” 不行啦,光考核末位不等于不胜任工作,得培训或调岗二次考核不达标才能解除,而且企业得留好考核标准告知、培训记录等证据链。
最后一点,不签劳动合同的话,从第二个月起,员工可以主张双倍工资赔偿,最多11个月?
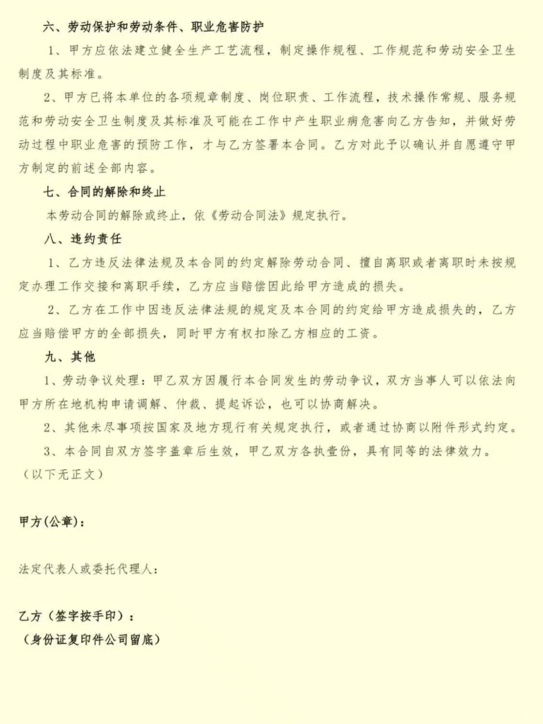
这里刘SIR附了一份简易劳动合同给大家参考(图5图6)
#劳动合同法 #劳动关系 #人力资源那些事 #劳动法规 #劳动法新规
?政策变化对企业的主要影响
经济补偿标准刚性化现在协商解除劳动合同补偿金标准大多 “N + 3” 起步,比合法单方解除的 “N” 倍补偿高太多啦?。而且社保欠缴在不同地方情况不同,深圳、天津社保未足额缴纳都可能引发经济补偿,北京、浙江只认 “未建立社保关系” 。另外经济补偿金(3 倍社平工资以内)、代通知金、未休年假折算工资都免征个税,免税范围扩大啦?。
工时与休假管理精细化特殊工时审批简化,重庆长寿区实现 “全程网办 + 容缺受理” ,时间从 30 天缩到 3 天,但企业得保障员工休息权。还有加班费计算要在合同里明确基数,法定节假日加班另行支付 300% 工资(不含当日原工资)。
离职证明与电子证据义务强化企业要是拒开离职证明,赔偿可不少,失业金损失(≤24 个月)、再就业损失(1 - 3 个月工资)还有精神赔偿(≤5000 元)。电子证据比如微信记录、钉钉打卡现在都能当仲裁证据,内部沟通得好好留痕。
劳动合同管理风险加剧未签合同仲裁时效变了,改成劳动关系终止后 1 年内统一主张,续签窗口期缩短,到期 1 个月内得续签,不然要付双倍工资。
绩效考核与退出机制合规门槛提高“末位淘汰” 不行啦,光考核末位不等于不胜任工作,得培训或调岗二次考核不达标才能解除,而且企业得留好考核标准告知、培训记录等证据链。
最后一点,不签劳动合同的话,从第二个月起,员工可以主张双倍工资赔偿,最多11个月?
这里刘SIR附了一份简易劳动合同给大家参考(图5图6)
#劳动合同法 #劳动关系 #人力资源那些事 #劳动法规 #劳动法新规


