手机版
二维码
购物车
(
0
)
供应
求购
公司
团购
展会
资讯
招商
品牌
人才
知道
专题
图库
视频
下载
商圈
推广
热搜:
采购方式
甲带
滤芯
气动隔膜泵
减速机
履带
带式称重给煤机
减速机型号
链式给煤机
无级变速机
首页
供应
求购
公司
团购
展会
资讯
招商
品牌
人才
知道
专题
图库
视频
下载
商圈
首页
>
资讯
>
社会热点
offer的法律分析报告
日期:2025-12-21 12:11:04 来源:网络整理 作者:本站编辑
评论:0
offer的法律分析报告
回顾了《令人心动的offer》第一季,综艺以职场观察为核心定位,实习生们在上海的一家律师事务所展开职业生活和表达工作能力。
以律政职场为切入点,直击实习生的职场新体验,注重对社会问题的探讨,梳理社会热点和引导思考,专业系数高,通过律所实习生可以从不同侧面多元化了解法律知识。
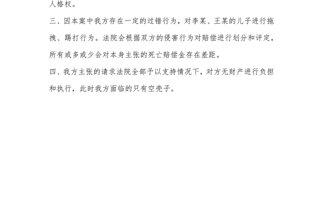
第一幕是书写《法律分析报告》,分析报告可以让委托人更加直观的了解法律问题、法律风险并且对代理律师专业能力的判断。
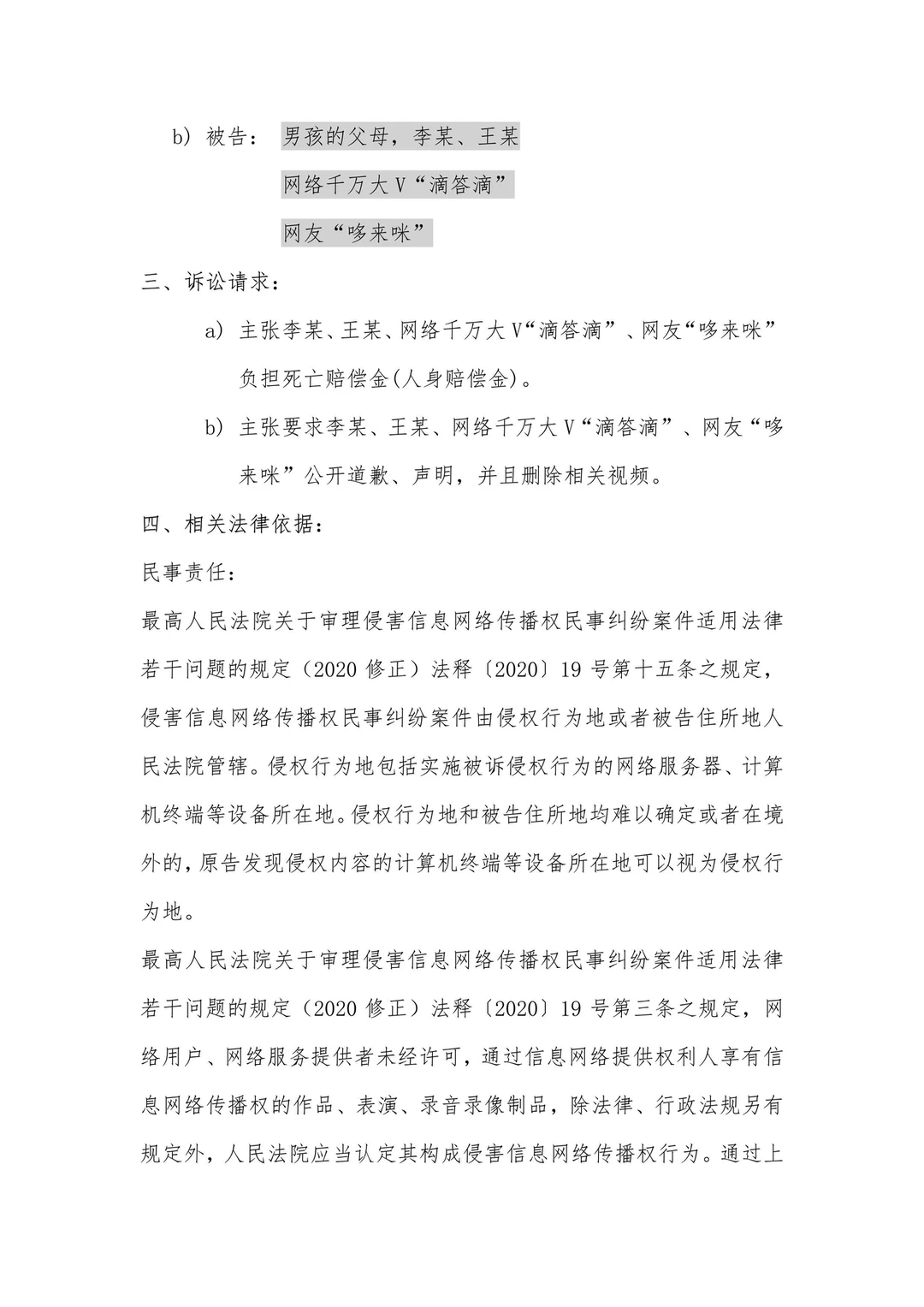
offer中对于分析报告分为五大模块:
1️⃣案件事实的了解
2️⃣双方当事人的确认
3️⃣委托人主张的请求
4️⃣本案涉及的法律法规
5️⃣诉讼请求的法律风险
#法律分析报告
#律师助理实习
#法律分析
打赏
更多
>
同类资讯
• 内卷时代钱难挣?分清存量与增
0
条
相关评论
推荐图文
推荐资讯
点击排行
0
1
预测❗️2024下半年旅游发展趋势
0
2
文旅干货|2024文旅发展的四个新趋势
0
3
?探索文旅新潮流,中国旅游风向标!?
0
4
?文旅行业未来趋势?一文读懂!
0
5
国内研学旅游行业发展现状及未来趋势
0
6
旅游行业回温?请抓住今年的新趋势!
0
7
文旅干货|文旅新趋势!品质旅游发力点
0
8
36页 | 2024中国文旅产业发展趋势报告
0
9
2024年旅行行业趋势
网站首页
|
关于我们
|
联系方式
|
使用协议
|
版权隐私
|
网站地图
|
排名推广
|
广告服务
|
积分换礼
|
网站留言
|
RSS订阅
|
违规举报
|
皖ICP备20008326号-18
(c)2008-2022 免费发布网 All Rights Reserved