

品牌战略规划流程图说明:
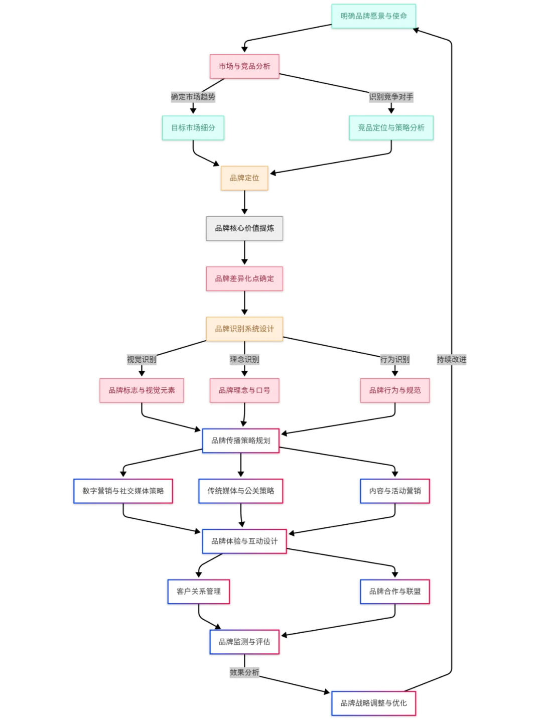
品牌愿景与使命:这是品牌战略制定的起点,明确品牌存在的目的和长期追求。
✅市场与竞品分析:分析市场环境、消费者需求以及竞争对手的品牌战略和定位。
✅目标市场细分:基于市场分析,确定品牌的目标市场和潜在客户群体。
✅竞品定位与策略分析:深入分析竞争对手的品牌定位、市场策略和优势。
✅品牌定位:结合市场趋势和竞品分析,确定品牌在目标市场中的独特定位。
品牌核心价值提炼:明确品牌的核心价值,这是品牌战略的基石。
品牌差异化点确定:确定品牌与竞争对手相比的独特之处,形成差异化竞争优势。
品牌识别系统设计:包括视觉识别(品牌标志、视觉元素)、理念识别(品牌理念、口号)和行为识别(品牌行为、规范)。
品牌传播策略规划:制定品牌在不同渠道和媒体上的传播策略。
数字营销与社交媒体策略:利用数字平台和社交媒体进行品牌推广和互动。
传统媒体与公关策略:利用传统媒体和公关手段提升品牌知名度和美誉度。
内容与活动营销:通过内容创作和活动策划来增强品牌吸引力和用户参与度。
品牌体验与互动设计:设计良好的品牌体验,包括产品、服务、环境等,并与消费者进行互动。
客户关系管理:建立和维护客户关系,提升客户满意度和忠诚度。
品牌合作与联盟:寻求与其他品牌或组织的合作机会,共同提升品牌影响力。
品牌监测与评估:对品牌战略的实施效果进行监测和评估。
品牌战略调整与优化:根据评估结果,对品牌战略进行调整和优化,以持续改进和提升品牌竞争力。
#品牌战略 #品牌 #品牌部 #企业战略 #企业规划
品牌愿景与使命:这是品牌战略制定的起点,明确品牌存在的目的和长期追求。
✅市场与竞品分析:分析市场环境、消费者需求以及竞争对手的品牌战略和定位。
✅目标市场细分:基于市场分析,确定品牌的目标市场和潜在客户群体。
✅竞品定位与策略分析:深入分析竞争对手的品牌定位、市场策略和优势。
✅品牌定位:结合市场趋势和竞品分析,确定品牌在目标市场中的独特定位。
品牌核心价值提炼:明确品牌的核心价值,这是品牌战略的基石。
品牌差异化点确定:确定品牌与竞争对手相比的独特之处,形成差异化竞争优势。
品牌识别系统设计:包括视觉识别(品牌标志、视觉元素)、理念识别(品牌理念、口号)和行为识别(品牌行为、规范)。
品牌传播策略规划:制定品牌在不同渠道和媒体上的传播策略。
数字营销与社交媒体策略:利用数字平台和社交媒体进行品牌推广和互动。
传统媒体与公关策略:利用传统媒体和公关手段提升品牌知名度和美誉度。
内容与活动营销:通过内容创作和活动策划来增强品牌吸引力和用户参与度。
品牌体验与互动设计:设计良好的品牌体验,包括产品、服务、环境等,并与消费者进行互动。
客户关系管理:建立和维护客户关系,提升客户满意度和忠诚度。
品牌合作与联盟:寻求与其他品牌或组织的合作机会,共同提升品牌影响力。
品牌监测与评估:对品牌战略的实施效果进行监测和评估。
品牌战略调整与优化:根据评估结果,对品牌战略进行调整和优化,以持续改进和提升品牌竞争力。
#品牌战略 #品牌 #品牌部 #企业战略 #企业规划


