










一.市场概况
A.市场背景
粗放式增量成长→存量效率竞争
渠道型零售→制造型零售
渠道思维导向→用户思维导向
B.发展趋势
线下商超发展趋势:强化优势供应链,差异化发展多业态。
(1)强化供应链:强化自有品牌和生鲜供应链,引入新消费品牌&特色商
品等,增强集客能力。
(2)差异化发展多业态:业态上多元化发展,转型中小型、社区化、会员店、全渠道(数字化)等,优化业态模型。
趋势1:中小型、社区化,贴近用户
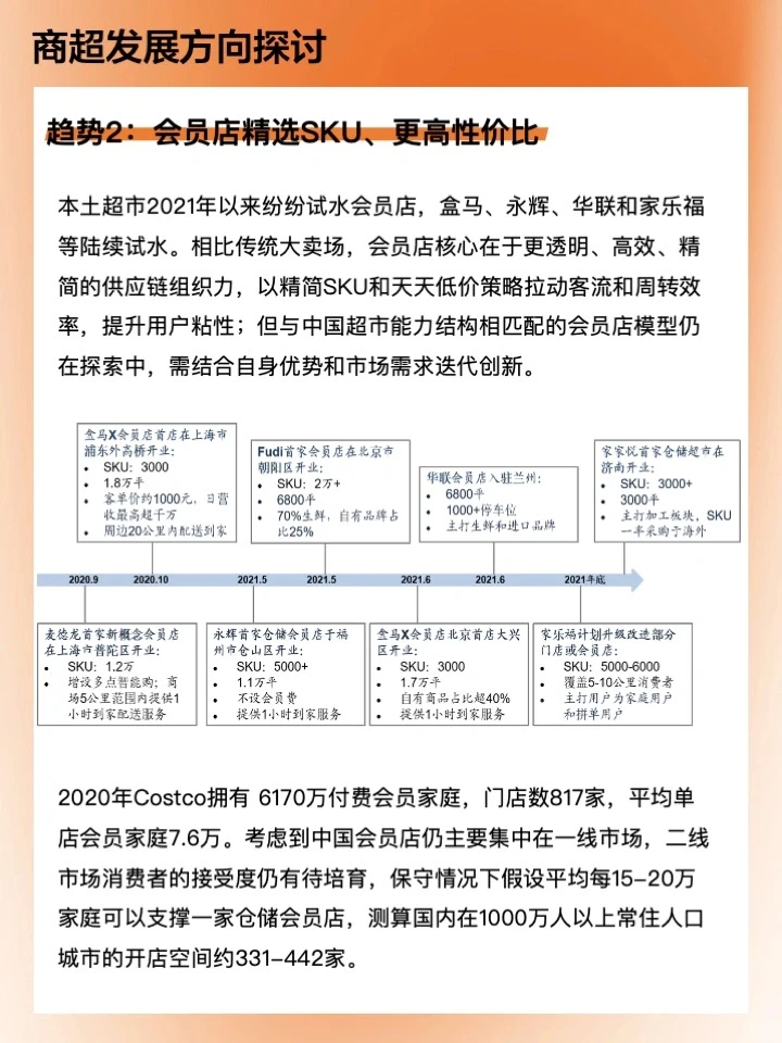
趋势2:会员店精选SKU、更高性价比
趋势3:结合门店优势,推进全渠道转型
趋势4:商品力-自有品牌、生鲜加强型、新消费品牌
#市场 #市场营销 #市场营销笔记 #商超 #商业 #商业模式 #商业思维 #营销 #营销干货 #营销策划 #营销策略 #营销思维 #未来趋势 #消费趋势 #消费者洞察 #新零售模式 #新商机 #商业知识
A.市场背景
粗放式增量成长→存量效率竞争
渠道型零售→制造型零售
渠道思维导向→用户思维导向
B.发展趋势
线下商超发展趋势:强化优势供应链,差异化发展多业态。
(1)强化供应链:强化自有品牌和生鲜供应链,引入新消费品牌&特色商
品等,增强集客能力。
(2)差异化发展多业态:业态上多元化发展,转型中小型、社区化、会员店、全渠道(数字化)等,优化业态模型。
趋势1:中小型、社区化,贴近用户
趋势2:会员店精选SKU、更高性价比
趋势3:结合门店优势,推进全渠道转型
趋势4:商品力-自有品牌、生鲜加强型、新消费品牌
#市场 #市场营销 #市场营销笔记 #商超 #商业 #商业模式 #商业思维 #营销 #营销干货 #营销策划 #营销策略 #营销思维 #未来趋势 #消费趋势 #消费者洞察 #新零售模式 #新商机 #商业知识


