手机版
二维码
购物车
(
0
)
供应
求购
公司
团购
展会
资讯
招商
品牌
人才
知道
专题
图库
视频
下载
商圈
推广
热搜:
采购方式
甲带
滤芯
气动隔膜泵
减速机
履带
带式称重给煤机
减速机型号
链式给煤机
无级变速机
首页
供应
求购
公司
团购
展会
资讯
招商
品牌
人才
知道
专题
图库
视频
下载
商圈
首页
>
资讯
>
社会热点
干货丨快来领取你的年度经营分析报告
日期:2025-12-21 08:56:12 来源:网络整理 作者:本站编辑
评论:0
干货丨快来领取你的年度经营分析报告
年终临近,是时候展现你的分析能力了!一份出色的年度经营分析报告,不仅能够总结过去更能指引未来。以下是从实践中提炼的1个框架和3个模型,让你的报告准确而有力。
ㅤ
一、分析报告整体框架
二、关键指标预·警3+0预·警模型
三、销售专项分析三看模型
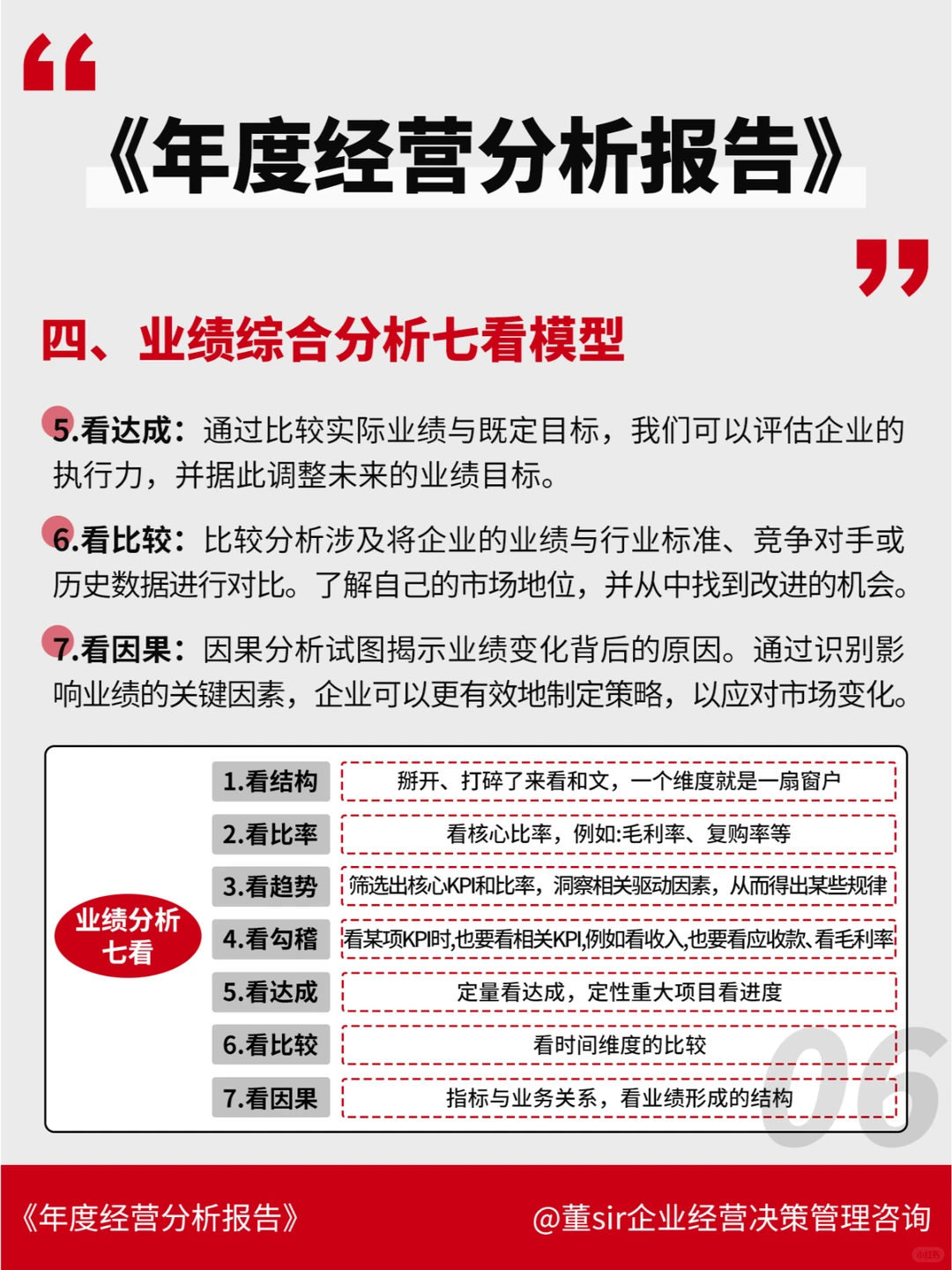
四、业绩综合分析七看模型
#干货
#职场干货
#经营分析
#干货分享
#数据分析我在行
#数据分析
#分析报告
#业绩
#不懂就问有问必答
#经营
打赏
更多
>
同类资讯
• 全国防水补漏维修
0
条
相关评论
推荐图文
推荐资讯
点击排行
0
1
预测❗️2024下半年旅游发展趋势
0
2
文旅干货|2024文旅发展的四个新趋势
0
3
?探索文旅新潮流,中国旅游风向标!?
0
4
?文旅行业未来趋势?一文读懂!
0
5
国内研学旅游行业发展现状及未来趋势
0
6
旅游行业回温?请抓住今年的新趋势!
0
7
文旅干货|文旅新趋势!品质旅游发力点
0
8
36页 | 2024中国文旅产业发展趋势报告
0
9
2024年旅行行业趋势
网站首页
|
关于我们
|
联系方式
|
使用协议
|
版权隐私
|
网站地图
|
排名推广
|
广告服务
|
积分换礼
|
网站留言
|
RSS订阅
|
违规举报
|
皖ICP备20008326号-18
(c)2008-2022 免费发布网 All Rights Reserved