















上周回老家发烧?
直接在线上看了医生
真的好方便
原来担心老了一个人不好去看病
这以后都能线上或者上门
问题一下就不存在了
加上现在在发展的各种养老服务
等再过30年到我老的时候
应该过得很滋润吧
今天就来聊聊缓解了我老年焦虑的中国平安
-
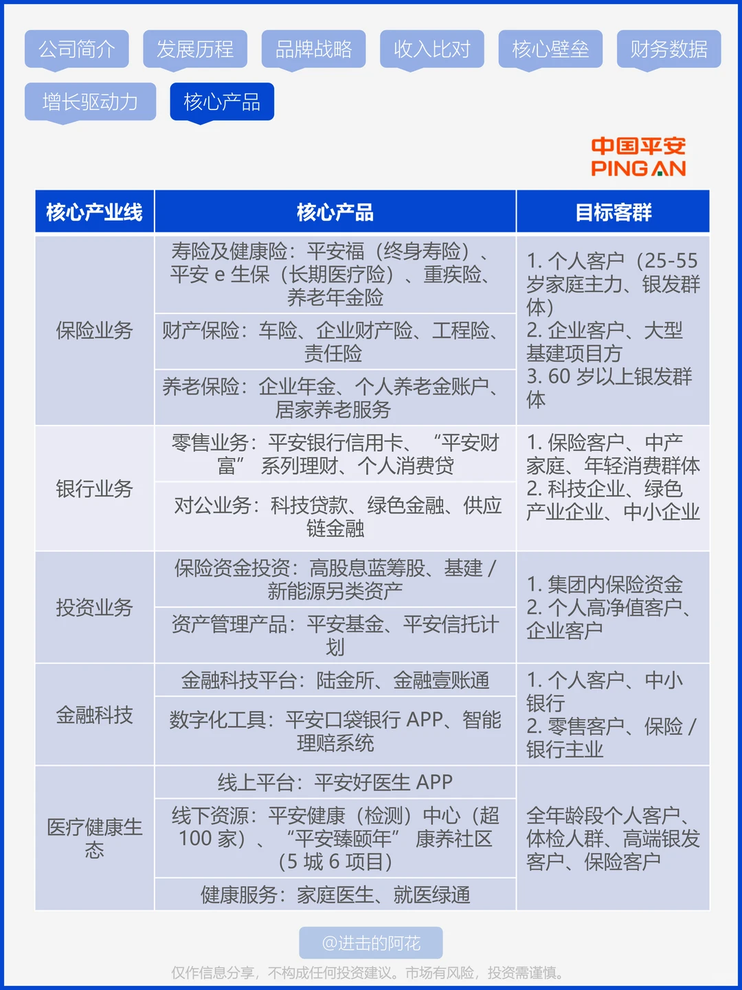
先来聊聊平安的隐藏优势
✅保险兜底、银行管钱、医养服务粘人
63% 的客户会同时用它家 2 种以上服务
客均 AUM 直接是普通客户的 4 倍
粘性就像生活必需品
全场景拿捏也太能打了
✅AI 智能核保覆盖 93% 寿险保单
理赔闪赔占比超 56%
反欺诈一年能减损 119 亿
自研了一堆大模型
真真实实科技赋能
✅居家养老覆盖 75 个城市?️
高端康养社区试运营就满房
精准接住老龄化红利
这布局比同行快了不止一步
-
背后的隐忧也得拎清楚
⚠️ 5.4% 的综合投资收益率高度依赖 A 股表现
市场回调就容易受冲击
去年一季度光债券公允价值就亏了 218 亿
投资收益靠天吃饭
⚠️ 寿险增长已经到达瓶颈了
虽然新业务价值涨了
但主要靠产品价值率提升
保费规模没跟上
代理人队伍只剩 35 万左右
后续增长得靠渠道持续发力
⚠️ 寿险核心偿付充足率环比降了 32.5 个百分点
加上 89.94% 的高负债率
经营风险被放大了不少
-
? 平安的盈利逻辑其实很简单
寿险及健康险贡献超 80% 营运利润
2024 年保费就有 6415 亿
妥妥的利润压舱石?
银行帮着拉存款、做财富管理
2024 年零售 AUM 超 4 万亿
银保渠道新业务价值暴涨 62.7%
投资做的也不错
6.41 万亿投资盘里
75% 投固收保稳定
25% 搞基建、REITs 赚高收益
2024 年光投资收益就有 3323 亿
医养服务不直接盈利
但能绑定客户持续买保险、理财富,客均价值翻好几倍
这才是长期盈利的关键?
-
平安的钞能力
本质是把金融和生活绑得足够紧
大家消费、存钱、养老、避险的需求
它都能接住
把平凡需求做成闭环
生活也是这样
真正的稳妥
从来不是饭单点发力
把每个人环节都铺垫好
才能稳稳接住各种可能
#财经知识 #商业思维 #企业案例 #认知提升 #学习日常 #养老 #中国平安
直接在线上看了医生
真的好方便
原来担心老了一个人不好去看病
这以后都能线上或者上门
问题一下就不存在了
加上现在在发展的各种养老服务
等再过30年到我老的时候
应该过得很滋润吧
今天就来聊聊缓解了我老年焦虑的中国平安
-
先来聊聊平安的隐藏优势
✅保险兜底、银行管钱、医养服务粘人
63% 的客户会同时用它家 2 种以上服务
客均 AUM 直接是普通客户的 4 倍
粘性就像生活必需品
全场景拿捏也太能打了
✅AI 智能核保覆盖 93% 寿险保单
理赔闪赔占比超 56%
反欺诈一年能减损 119 亿
自研了一堆大模型
真真实实科技赋能
✅居家养老覆盖 75 个城市?️
高端康养社区试运营就满房
精准接住老龄化红利
这布局比同行快了不止一步
-
背后的隐忧也得拎清楚
⚠️ 5.4% 的综合投资收益率高度依赖 A 股表现
市场回调就容易受冲击
去年一季度光债券公允价值就亏了 218 亿
投资收益靠天吃饭
⚠️ 寿险增长已经到达瓶颈了
虽然新业务价值涨了
但主要靠产品价值率提升
保费规模没跟上
代理人队伍只剩 35 万左右
后续增长得靠渠道持续发力
⚠️ 寿险核心偿付充足率环比降了 32.5 个百分点
加上 89.94% 的高负债率
经营风险被放大了不少
-
? 平安的盈利逻辑其实很简单
寿险及健康险贡献超 80% 营运利润
2024 年保费就有 6415 亿
妥妥的利润压舱石?
银行帮着拉存款、做财富管理
2024 年零售 AUM 超 4 万亿
银保渠道新业务价值暴涨 62.7%
投资做的也不错
6.41 万亿投资盘里
75% 投固收保稳定
25% 搞基建、REITs 赚高收益
2024 年光投资收益就有 3323 亿
医养服务不直接盈利
但能绑定客户持续买保险、理财富,客均价值翻好几倍
这才是长期盈利的关键?
-
平安的钞能力
本质是把金融和生活绑得足够紧
大家消费、存钱、养老、避险的需求
它都能接住
把平凡需求做成闭环
生活也是这样
真正的稳妥
从来不是饭单点发力
把每个人环节都铺垫好
才能稳稳接住各种可能
#财经知识 #商业思维 #企业案例 #认知提升 #学习日常 #养老 #中国平安


