





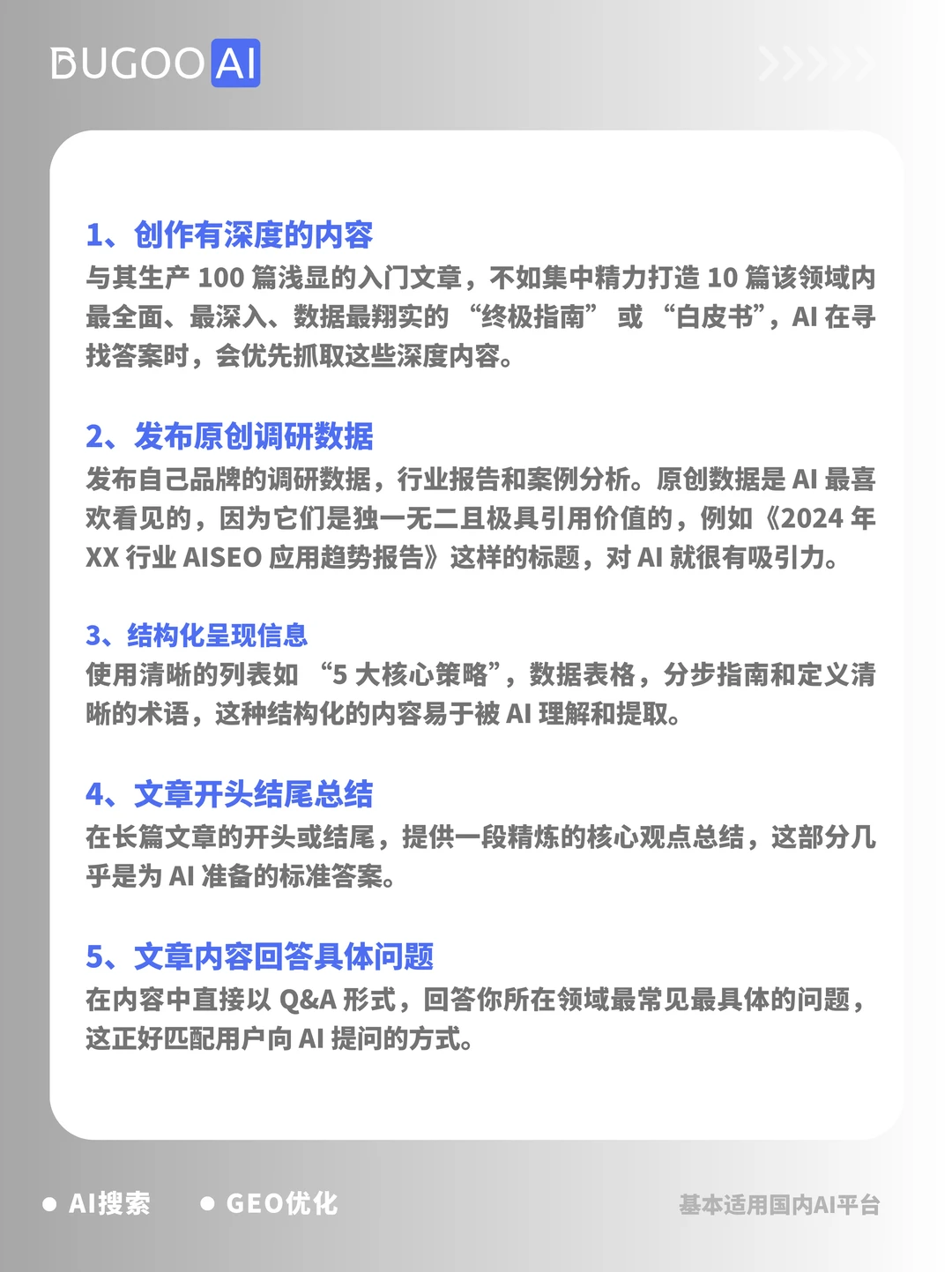
想要让品牌内容被 AI 优先引用,需聚焦 15 个核心方向:优先打造深度 “终极指南” 类内容,发布带原创数据的行业报告,用列表、表格等结构化形式呈现信息,在文章首尾加核心总结,并以 Q&A 回应具体问题;同时自然融入用户向 AI 提问的长尾关键词,定期更新内容保持时效性,搭建覆盖全行业子话题的内容集群。技术上,用 Schema 标记明确内容元素、优化网站结构与加载速度;权威层面,积累高权重反向链接、完善品牌页面信息,并通过虎嗅等媒体、知乎机构号、百科词条等渠道扩大声量,以此让 AI 将品牌视为领域知识库。
谁能成为 AI 回答里的答案,谁就能在市场上占据主动权。如果你对 GEO 优化 / AI 搜索有兴趣,不妨跟我们布谷 AI 聊聊
#GEO优化 #GEO #deepseek #AI排名 #豆包 #ai搜索 #搜索引擎 #布谷ai
谁能成为 AI 回答里的答案,谁就能在市场上占据主动权。如果你对 GEO 优化 / AI 搜索有兴趣,不妨跟我们布谷 AI 聊聊
#GEO优化 #GEO #deepseek #AI排名 #豆包 #ai搜索 #搜索引擎 #布谷ai


