










商业精英挑战赛品牌策划竞赛
✅参考资料:19份品牌策划国一作品(正在持续更新中)图五—图九
✅保国奖辅导,定制写作,作品优化等项目(实体公司,签合同)
商业精英挑战赛品牌策划竞赛策划书要求‼️
(一)品牌策划书应当包括但不限于以下要素:
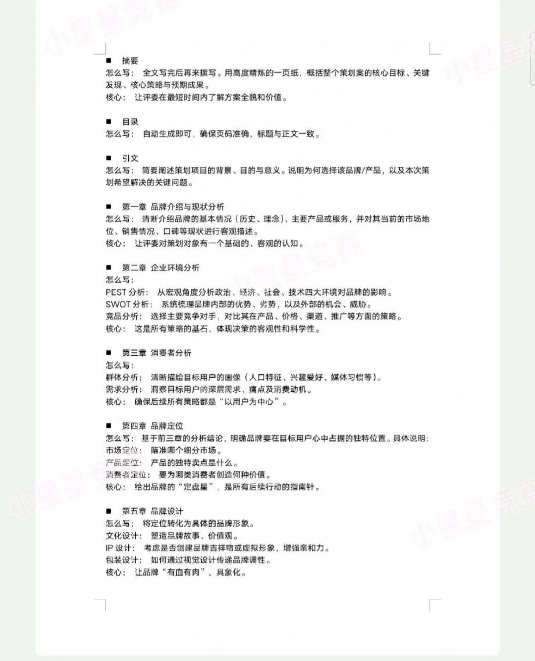
1.目录;2.概要;3.引言;4.品牌现状分析;5.品牌定位与核心价值;6.品牌元素设计;7.品牌推广与传播;8.品牌资产保护和风险管理;9.财务预算;10.附录和参考资料等内容。
(二)另外请注意以下内容:
1.在分析品牌现状时,可能包括外部环境、内部环境等。
2.在对企业的品牌进行定位时,应考虑:
(1)分析并预测短期和长期的宏观与微观市场环境;
(2)通过市场细分,选择目标市场,确定满足目标顾客需求的市场定位;
(3)寻找并确认主要(包括潜在)竞争对手;
(4)分析并明确本品牌与竞争对手的异、同点;
(5)阐明品牌的独特性以及风格特征。
3.企业品牌核心价值需能够被企业内部和目标顾客识别并认可。
4.品牌元素主要包括:品牌名称、(互联网)域名(URL)、标识、符号、形象代表(或代言人)、品牌宣传语、广告音乐、包装等。
5.品牌推广和传播手段要有效地传达品牌理念和品牌文化,且方案应遵循《国际商会广告与营销传播实务统一准则。
6.需要制定相应的品牌资产保护措施,以确保品牌资产的识别、使用、保护处于受控状态
7.应防范可能给品牌以及品牌培育过程带来的风险,建立风险规避和紧急事件响应程序。
8.财务预算指与品牌策划及实施相关的财务预算。
9.参赛作品务必具有创新性,不可过多陈述企业现有的成就和做法。
#全国高校商业精英挑战赛 #商业精英挑战赛品牌策划 #品牌策划大赛 #策划方案 #商业精英挑战赛品牌策划大赛国一 #商业精英挑战赛品牌策划辅导 #全国商业精英挑战赛品牌策划 #品牌策划 #全国高校商业精英挑战赛品牌策划 #品牌策划竞赛
‼️更多品牌策划国一作品????等你来了解
✅参考资料:19份品牌策划国一作品(正在持续更新中)图五—图九
✅保国奖辅导,定制写作,作品优化等项目(实体公司,签合同)
商业精英挑战赛品牌策划竞赛策划书要求‼️
(一)品牌策划书应当包括但不限于以下要素:
1.目录;2.概要;3.引言;4.品牌现状分析;5.品牌定位与核心价值;6.品牌元素设计;7.品牌推广与传播;8.品牌资产保护和风险管理;9.财务预算;10.附录和参考资料等内容。
(二)另外请注意以下内容:
1.在分析品牌现状时,可能包括外部环境、内部环境等。
2.在对企业的品牌进行定位时,应考虑:
(1)分析并预测短期和长期的宏观与微观市场环境;
(2)通过市场细分,选择目标市场,确定满足目标顾客需求的市场定位;
(3)寻找并确认主要(包括潜在)竞争对手;
(4)分析并明确本品牌与竞争对手的异、同点;
(5)阐明品牌的独特性以及风格特征。
3.企业品牌核心价值需能够被企业内部和目标顾客识别并认可。
4.品牌元素主要包括:品牌名称、(互联网)域名(URL)、标识、符号、形象代表(或代言人)、品牌宣传语、广告音乐、包装等。
5.品牌推广和传播手段要有效地传达品牌理念和品牌文化,且方案应遵循《国际商会广告与营销传播实务统一准则。
6.需要制定相应的品牌资产保护措施,以确保品牌资产的识别、使用、保护处于受控状态
7.应防范可能给品牌以及品牌培育过程带来的风险,建立风险规避和紧急事件响应程序。
8.财务预算指与品牌策划及实施相关的财务预算。
9.参赛作品务必具有创新性,不可过多陈述企业现有的成就和做法。
#全国高校商业精英挑战赛 #商业精英挑战赛品牌策划 #品牌策划大赛 #策划方案 #商业精英挑战赛品牌策划大赛国一 #商业精英挑战赛品牌策划辅导 #全国商业精英挑战赛品牌策划 #品牌策划 #全国高校商业精英挑战赛品牌策划 #品牌策划竞赛
‼️更多品牌策划国一作品????等你来了解


