


哈喽,今天分享的是质量工程师简历优化案例。
我总结了一些撰写质量工程师简历的关键要点。
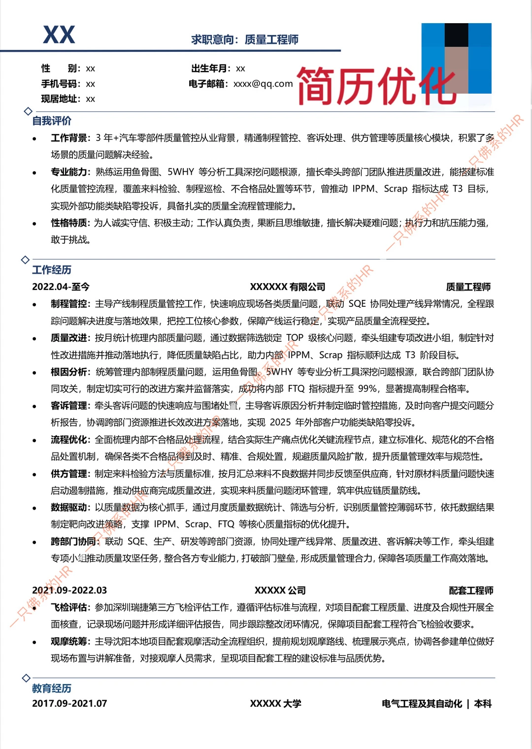
1️⃣清晰的职业背景。首先简历开头需要简洁明了地概述工作背景。例如,可以提到在汽车零部件行业的质量管控经验,以及熟悉的核心模块,如制程管控、客诉处理和供方管理。
2️⃣突出的专业能力。在专业能力部分,重点强调在质量管理中的具体技能。
3️⃣量化的工作成果。通过数据和成果来支撑工作经历能够更直观地展示个人能力。
4️⃣性格特质与职业素养。在简历中体现性格特质也是加分项。
5️⃣关注跨部门协同。质量管理往往需要与多个部门协作,因此在简历中提及与SQE、生产和研发等部门的合作经验,展示在跨部门协调方面的能力。
#高分简历怎么写 #简历优化 #简历 #简历修改 #改简历 #简历制作 #求职 #求职简历 #找工作 #简历润色
我总结了一些撰写质量工程师简历的关键要点。
1️⃣清晰的职业背景。首先简历开头需要简洁明了地概述工作背景。例如,可以提到在汽车零部件行业的质量管控经验,以及熟悉的核心模块,如制程管控、客诉处理和供方管理。
2️⃣突出的专业能力。在专业能力部分,重点强调在质量管理中的具体技能。
3️⃣量化的工作成果。通过数据和成果来支撑工作经历能够更直观地展示个人能力。
4️⃣性格特质与职业素养。在简历中体现性格特质也是加分项。
5️⃣关注跨部门协同。质量管理往往需要与多个部门协作,因此在简历中提及与SQE、生产和研发等部门的合作经验,展示在跨部门协调方面的能力。
#高分简历怎么写 #简历优化 #简历 #简历修改 #改简历 #简历制作 #求职 #求职简历 #找工作 #简历润色


