


















今日分享:2025金融智能体报告
报告共计:68 页
获取完整报告(pdf 文件):左下角购买同款
2025 被称为智能体元年,《中国金融智能体发展研究与厂商评估报告》从行业现状到未来趋势,从客户需求到厂商选型,全维度拆解金融智能体的发展逻辑~
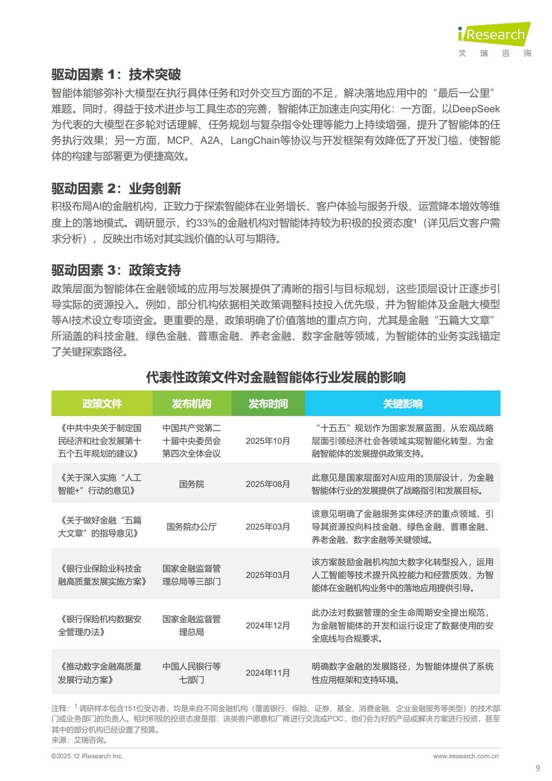
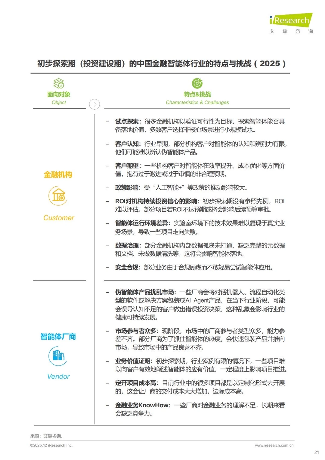
?当前金融智能体行业处于初步探索期,96% 的项目还在 POC、部署或试点阶段,仅 4% 进入敏捷实践期。应用场景主要集中在职能运营类(知识问答、办公助手)和业务场景外围(报告生成、流水分析),核心金融决策场景还在探索中。
?银行是核心应用阵地(项目占比 43%),资产管理机构(27%)和保险公司(15%)紧随其后。项目金额多集中在数十万到百万级,千万级全流程改造项目虽少但代表未来方向,2025 年整体市场规模已达 9.5 亿元,预计 2030 年将飙升至 193 亿元,年复合增长率 82.6%!
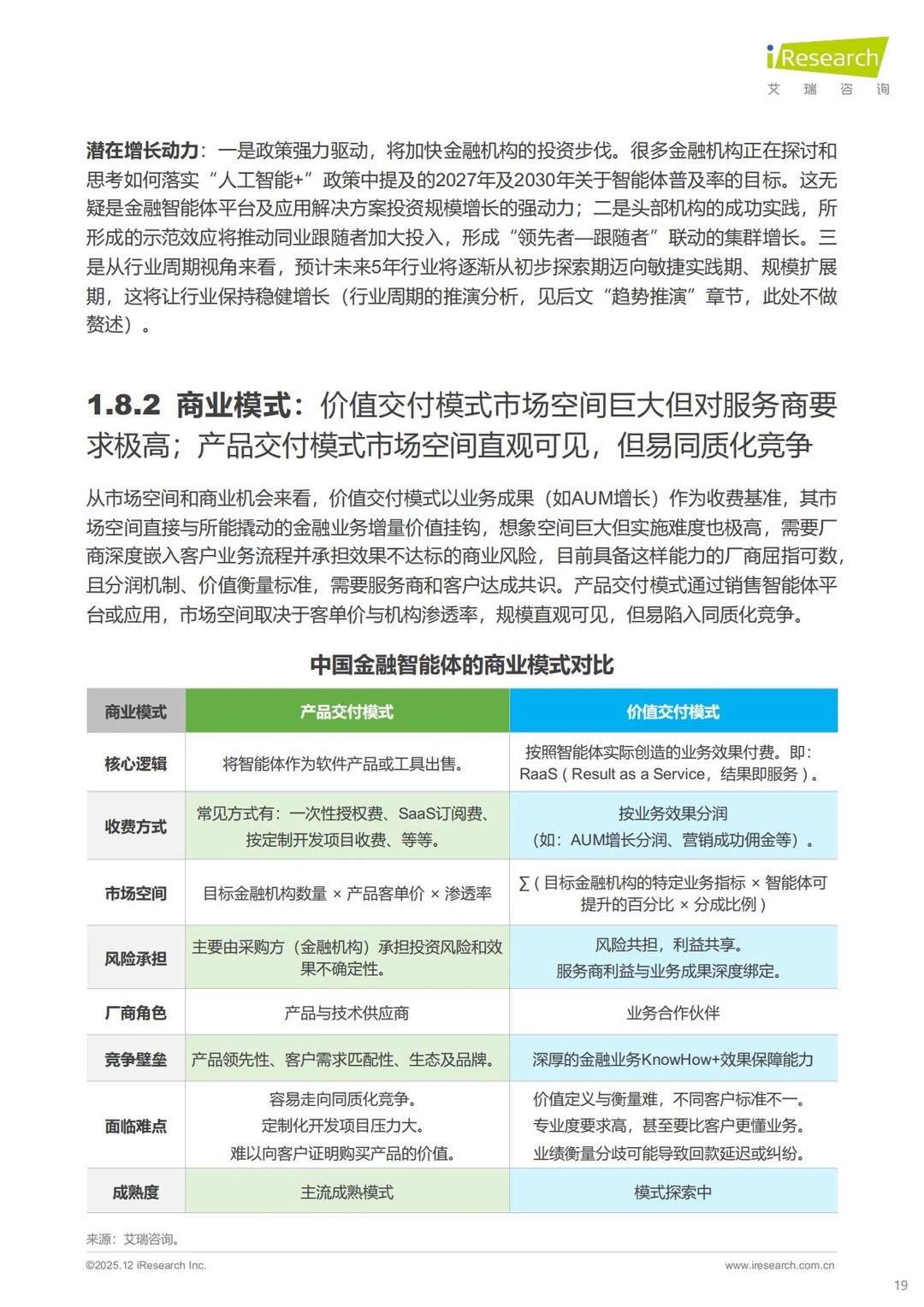
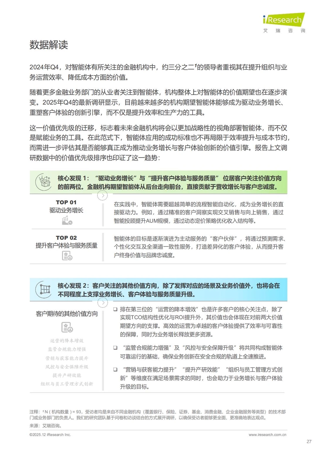
客户需求早已不局限于降本增效,59.6% 的机构更关注智能体驱动业务增长,57.8% 重视客户体验提升。安全合规是首要前提,66.2% 的机构希望智能体能深度适配金融场景,具备专业知识库和可插拔组件。
未来趋势也很清晰:2027 年 RaaS 价值交付模式渗透率将达 20%,2028 年 80% 的金融机构会采纳至少一种智能体工具,2033 年 60% 的金融服务将由智能体提供,2035 年传统金融将与智能体金融网络平台深度融合~
报告还盘点了 12 家主流厂商竞争力,阿里云、百度智能云、腾讯云等处于第一梯队,覆盖全栈技术、场景落地、生态合作等不同优势方向,选型参考价值拉满!
?无论你是金融机构从业者、科技厂商从业者,还是关注行业动态的职场人,这份报告都能帮你把握技术变革机遇~
#金融科技 #行业报告 #金融智能体 #2025行业趋势 #金融数字化转型 #科技金融 #行业研究报告 #职场干货 #金融人必看 #人工智能应用 #厂商评估 #金融科技趋势
报告共计:68 页
获取完整报告(pdf 文件):左下角购买同款
2025 被称为智能体元年,《中国金融智能体发展研究与厂商评估报告》从行业现状到未来趋势,从客户需求到厂商选型,全维度拆解金融智能体的发展逻辑~
?当前金融智能体行业处于初步探索期,96% 的项目还在 POC、部署或试点阶段,仅 4% 进入敏捷实践期。应用场景主要集中在职能运营类(知识问答、办公助手)和业务场景外围(报告生成、流水分析),核心金融决策场景还在探索中。
?银行是核心应用阵地(项目占比 43%),资产管理机构(27%)和保险公司(15%)紧随其后。项目金额多集中在数十万到百万级,千万级全流程改造项目虽少但代表未来方向,2025 年整体市场规模已达 9.5 亿元,预计 2030 年将飙升至 193 亿元,年复合增长率 82.6%!
客户需求早已不局限于降本增效,59.6% 的机构更关注智能体驱动业务增长,57.8% 重视客户体验提升。安全合规是首要前提,66.2% 的机构希望智能体能深度适配金融场景,具备专业知识库和可插拔组件。
未来趋势也很清晰:2027 年 RaaS 价值交付模式渗透率将达 20%,2028 年 80% 的金融机构会采纳至少一种智能体工具,2033 年 60% 的金融服务将由智能体提供,2035 年传统金融将与智能体金融网络平台深度融合~
报告还盘点了 12 家主流厂商竞争力,阿里云、百度智能云、腾讯云等处于第一梯队,覆盖全栈技术、场景落地、生态合作等不同优势方向,选型参考价值拉满!
?无论你是金融机构从业者、科技厂商从业者,还是关注行业动态的职场人,这份报告都能帮你把握技术变革机遇~
#金融科技 #行业报告 #金融智能体 #2025行业趋势 #金融数字化转型 #科技金融 #行业研究报告 #职场干货 #金融人必看 #人工智能应用 #厂商评估 #金融科技趋势


